电脑桌面
添加小米粒文库到电脑桌面
安装后可以在桌面快捷访问

高中语文一轮复习 板块三 语言文字运用 专题二 辨析病句讲义-人教版高中全册语文教案VIP免费

高中语文一轮复习 板块三 语言文字运用 专题二 辨析病句讲义-人教版高中全册语文教案_第1页
1/62
高中语文一轮复习 板块三 语言文字运用 专题二 辨析病句讲义-人教版高中全册语文教案_第2页
2/62
高中语文一轮复习 板块三 语言文字运用 专题二 辨析病句讲义-人教版高中全册语文教案_第3页
3/62
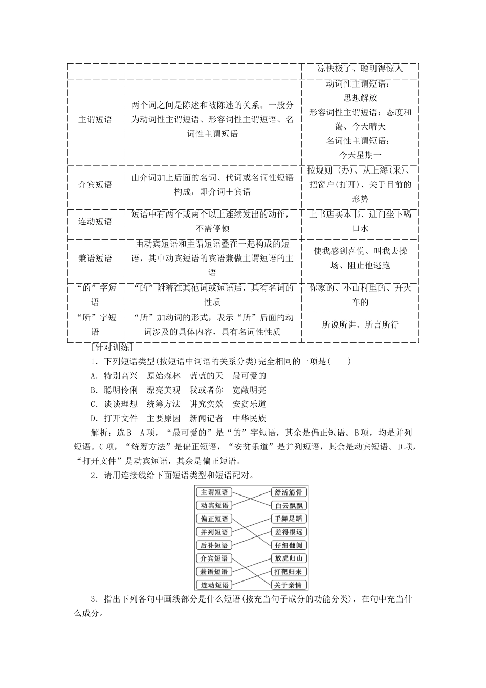
专题二第一讲学通语法,为辨析病句做好铺垫一、为什么要学语法语法知识,初中不教,高中不学。可是,在辨析和修改病句时,我们又无法回避它,甚至连高考命题都无法绕开它。由此可见,语法知识确实有学习的必要。事实上,各地不少有经验的老师在学习辨析和修改病句前总要给学生补充一些必要的语法知识。因此,我们特地编写了“学通语法,为辨析病句做好铺垫”这一内容,目的是给同学们提供一点应知应会的语法知识,重点是关于句子的相关常识,而且仅限于“一点”“常识”范围之内其他知识不再展开,不做深究。病句的辨析,是每年高考的必考题,一向被视为难点。由于高考病句题所考查的句子绝大多数结构复杂,所设置的语病隐蔽性强,有时仅凭语感往往难以判定其正误,而语法分析就如同锐利的手术刀,能帮助考生迅速解剖句子,准确判定句子是否有错,以及如果有错,错在何处等。[方法感悟]1.(2016·全国卷ⅢT14-D)在第40个国际博物馆日到来之际,本市历时三年开展的第一次全国可移动文物普查工作,昨日交出了首份答卷。步骤一:划分句子成分,看主干是否有语病在第40个国际博物馆日到来之际,本市历时三年开展的第一次全国可移动文物普查工作,昨日交出了首份答卷。主干“普查工作交出答卷”没有语病。步骤二:运用语法知识,看枝叶是否有语病短语“历时三年开展的第一次全国可移动文物”中的“历时三年”和“开展”位置有误。步骤三:确定语病并修改语序不当。(将“开展的”移至“历时三年”前,同时在“三年”后加“的”)2.(2015·江苏高考T2-D)今年5月9日是俄罗斯卫国战争胜利70周年,有近30个国家和国际组织的领导人参加了在莫斯科红场举行的阅兵式。步骤一:划分句子成分,看主干是否有语病今年5月9日是俄罗斯卫国战争胜利70周年,有近30个国家和国际组织的领导人参加了在莫斯科红场举行的阅兵式。通过分析主干,可以看出“5月9日是70周年”存在主宾搭配不当的语病。步骤二:运用语法知识,看枝叶是否有语病偏正短语“30个国家和国际组织的领导人”中数量词定语“30个”修饰“国家和国际组织”还是“领导人”无法确定,进而导致表意不明。步骤三:确定语病并修改搭配不当。(应在“周年”后加“纪念日”)表意不明。(可将“个”改为“位”,这样“30位”就只能修饰“领导人”了)[总结]运用语法分析这把“手术刀”解剖每个选项,高考病句的病根就会清晰地展现出来,因此,突破病句专题,必须在增强语感的同时,切实提高考生的语法分析能力。而要提高语法分析能力,就必须从掌握必要的汉语语法知识开始。二、怎样快速学语法现代汉语一般可分为五级语法单位:语素→词→短语(也称词组)→句子(包括单句和复句)→句群。其中学习重点是“词”、“短语”和“句子”这三级语法单位。(一)词词是最小的能够独立运用的语言单位,是构成短语和句子的备用单位。一部分词加上句调可以单独成句,如:“好!”根据词的意义和语法功能,词可分为实词、虚词两大类。实词有名词、动词、形容词、数词、量词、代词等;虚词有副词、介词、连词、助词、拟声词、叹词等。(二)短语短语是由词语构成的相对独立的语言单位,是一种重要的语言形式。可以说,短语是句子的“微缩版”,绝大多数短语的结构,体现了句子中某些成分的搭配关系,所以,掌握短语的结构,有助于分析句子成分。那么,短语的分类标准及其相关类型有哪些呢?分类一:根据短语在句中充当句子成分的功能功能类型特点示例名词性短语以名词为主体构成,具有名词的特征和语法功能,一般在句中作主语、宾语三贤故里历史人物单位领导动词性短语以动词为主体构成,具有动词的特征和语法功能,一般在句中做谓语走与停大力发扬热烈欢迎形容词性短语以形容词为主体构成,具有形容词的特征和语法功能,一般在句中做谓语,也可做主语、定语、状语真与假不土不洋格外高兴分类二:根据短语中词语之间的语法关系结构类型特点示例并列短语由两个或两个以上的名词、动词或形容词并列组成的短语,词与词之间是平等的联合关系,没有轻重、主次之分名词并列:文学艺术动词并列:创造发明形容词并列:美丽大方偏正短语由名词、动词或形容词与在它们前面起修饰...

1、当您付费下载文档后,您只拥有了使用权限,并不意味着购买了版权,文档只能用于自身使用,不得用于其他商业用途(如 [转卖]进行直接盈利或[编辑后售卖]进行间接盈利)。
2、本站所有内容均由合作方或网友上传,本站不对文档的完整性、权威性及其观点立场正确性做任何保证或承诺!文档内容仅供研究参考,付费前请自行鉴别。
3、如文档内容存在违规,或者侵犯商业秘密、侵犯著作权等,请点击“违规举报”。

碎片内容

高中语文一轮复习 板块三 语言文字运用 专题二 辨析病句讲义-人教版高中全册语文教案

您可能关注的文档

星河书苑+ 关注
实名认证
内容提供者

从事历史教学,热爱教育,高度负责。

相关文档

确认删除?
VIP
微信客服
  • 扫码咨询
会员Q群
  • 会员专属群点击这里加入QQ群
客服邮箱
回到顶部