电脑桌面
添加小米粒文库到电脑桌面
安装后可以在桌面快捷访问

8南州六月荔枝丹VIP免费

8南州六月荔枝丹_第1页
1/5
8南州六月荔枝丹_第2页
2/5
8南州六月荔枝丹_第3页
3/5
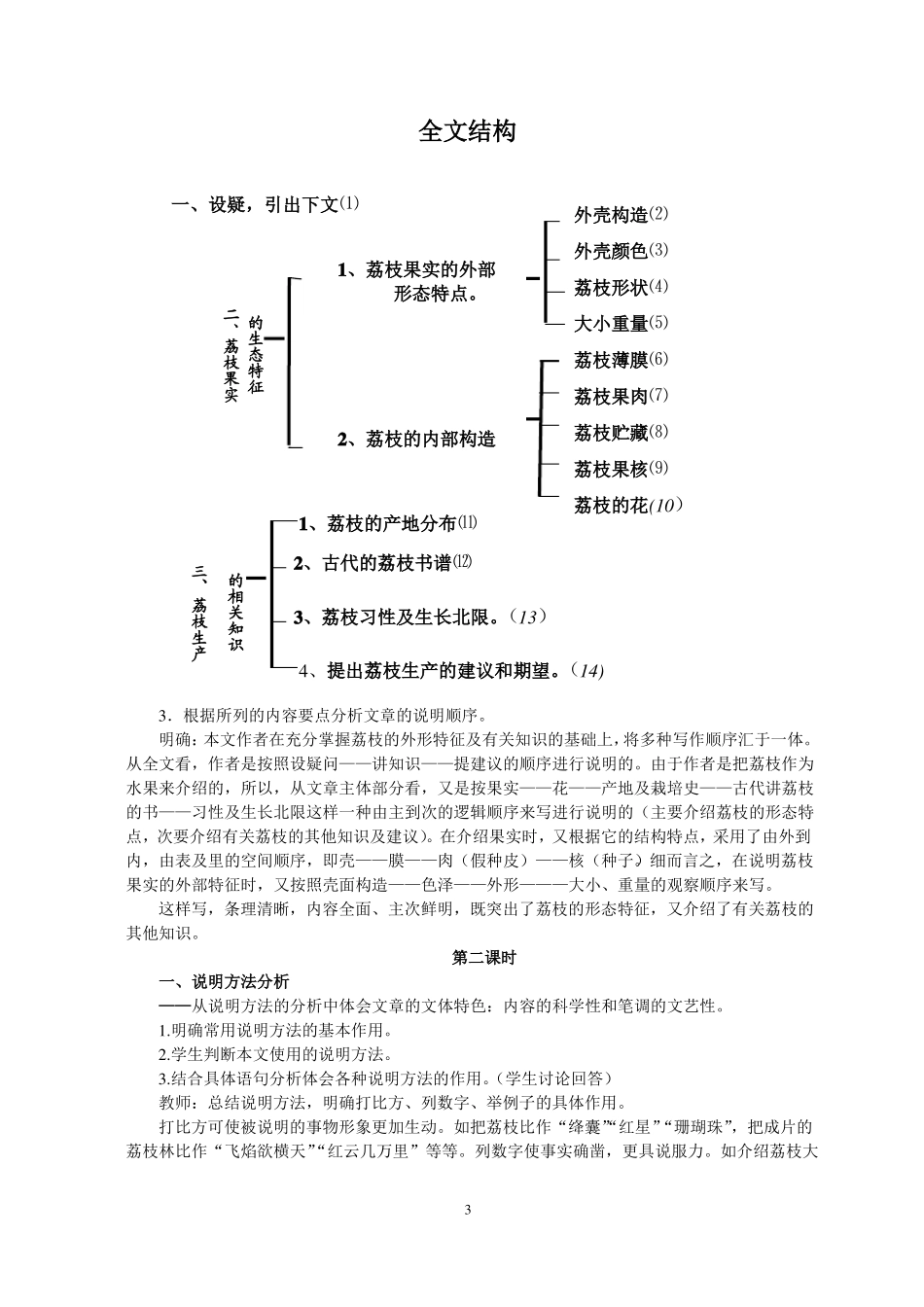
六南州六月荔枝丹贾祖璋【教学目标】1.学会筛选信息和概括要点,理清思路,学习本文先主后次,由表及里的说明顺序。2.训练学生观察能力,学习从不同角度,不同侧面抓住特征说明事物的写作方法,了解在说明文中大量引用史料和诗文的作用。3.品读赏析本文语言的准确性和科学性,从中感受作者严谨的科学研究的精神和写作态度,培养学生热爱科学、热爱专业的感情。【教学重点】1.理清文章的思路,训练学生快速概括内容要点的能力。2.把握说明顺序和说明方法。3.品读赏析本文语言的准确性和生动性。【教学难点】品读赏析本文语言的准确性和生动性。【教学方法】问答法、小组竞赛学习法【课时安排】两课时【预习布置】1.准备工具书,自查生字词,培养学生独立使用工具书的能力。2.参照书上“阅读提示”,自读课文,对课文有初步的了解。【教学过程】第一课时一、导入新课多媒体图片展示“荔枝”的特写镜头,请学生仔细观看画面,并结合自己的生活体验,描述荔枝的外形和味道。然后介绍白居易的《荔枝图序》,请学生比较自己和白居易的描绘,谁说得更形象、更优美?最后引出贾祖璋对白居易的质疑,明确白居易的描写美则美矣,却不够准确。二、解题1.课题出自明朝陈辉的《荔枝》诗(补充诗歌全文),这句诗是什么意思呢?荔枝(明)陈辉南州六月荔枝丹,万颗累累簇更团。绛雪艳浮红锦烂,玉壶光莹水晶寒。高名已许传新曲,芳味曾经荐大官。乌府日长霜暑静,几株斜覆石阑干。讨论明确:南州——荔枝的产地,泛指我国南部地区。六月——荔枝的成熟期。“六月”指的是荔枝成熟的季节,生活中观察很仔细的人就会发现实际上六月根本就没有荔枝,而是到七、八月份才会上市。这是为什么呢?其实这里的六月实际上是指阴历的六月;1荔枝丹——说的是荔枝成熟后的颜色。2.提问:文章用诗句作题目有什么好处?明确:好处——言简意赅、生动形象。用古诗命题蕴藉含蓄,引人入胜。此题内涵丰富,既说明了荔枝的产地、成熟期、颜色,又充满诗情画意,而且引古诗为题,也与全篇广泛引证的风格统一起来。3.明确文体,复习说明文知识。⑴本文是一篇科学小品(文艺性说明文)。科学小品:多用文艺性笔调介绍科学知识和阐述科学道理,使人获得科学知识的同时还能得到某种思想感情的陶冶和艺术上的享受的一种文体。特点:知识性、趣味性、通俗性。⑵说明文相关知识复习。①常见说明顺序:时间顺序——即按事物发展的时间先后次序来说明。空间顺序——即按事物空间结构的顺序来说明。如:整体——局部上——下外——内远——近事理顺序——即依据事物之间或某一事物各部分之间的逻辑关系来说明。如:一般——个别主要——次要原因——结果现象——本质总述——分说简单——复杂特征——功用②常用说明方法:下定义、作诠释、列数据、画图表、举例子、打比方、引用„„三、检查预习读准下列字词褐(hè)色红缯(zēng)醴(lǐ)酪(lào)绛(jiàng)贮(zhù)藏宠(chǒng)幸妃(fēi)瓤(ráng)囊(náng)襄(xiāng)粤(yuè)阙(què)啖(dàn)蘖(niè)龟(jūn)裂四、概括要点,理清思路1.学生自主阅读,通过抓中心句概括并列出要点。2.教师明确结构图:(课件演示)2全文结构一、设疑,引出下文⑴1、荔枝果实的外部形态特点。二、荔枝果实的生态特征外壳构造⑵外壳颜色⑶荔枝形状⑷大小重量⑸荔枝薄膜⑹荔枝果肉⑺2、荔枝的内部构造荔枝贮藏⑻荔枝果核⑼1、荔枝的产地分布⑾荔枝的花(10)、荔枝生产三的相关知识2、古代的荔枝书谱⑿3、荔枝习性及生长北限。(13)4、提出荔枝生产的建议和期望。(14)3.根据所列的内容要点分析文章的说明顺序。明确:本文作者在充分掌握荔枝的外形特征及有关知识的基础上,将多种写作顺序汇于一体。从全文看,作者是按照设疑问——讲知识——提建议的顺序进行说明的。由于作者是把荔枝作为水果来介绍的,所以,从文章主体部分看,又是按果实——花——产地及栽培史——古代讲荔枝的书——习性及生长北限这样一种由主到次的逻辑顺序来写进行说明的(主要介绍荔枝的形态特点,次要介绍有关荔枝的其他知识及建议)。在介绍果实时,又根据它的结构特点,采...

1、当您付费下载文档后,您只拥有了使用权限,并不意味着购买了版权,文档只能用于自身使用,不得用于其他商业用途(如 [转卖]进行直接盈利或[编辑后售卖]进行间接盈利)。
2、本站所有内容均由合作方或网友上传,本站不对文档的完整性、权威性及其观点立场正确性做任何保证或承诺!文档内容仅供研究参考,付费前请自行鉴别。
3、如文档内容存在违规,或者侵犯商业秘密、侵犯著作权等,请点击“违规举报”。

碎片内容

8南州六月荔枝丹

您可能关注的文档

确认删除?
VIP
微信客服
  • 扫码咨询
会员Q群
  • 会员专属群点击这里加入QQ群
客服邮箱
回到顶部