电脑桌面
添加小米粒文库到电脑桌面
安装后可以在桌面快捷访问

锅炉吹灰概述及吹灰系统VIP专享VIP免费

锅炉吹灰概述及吹灰系统_第1页
1/7
锅炉吹灰概述及吹灰系统_第2页
2/7
锅炉吹灰概述及吹灰系统_第3页
3/7
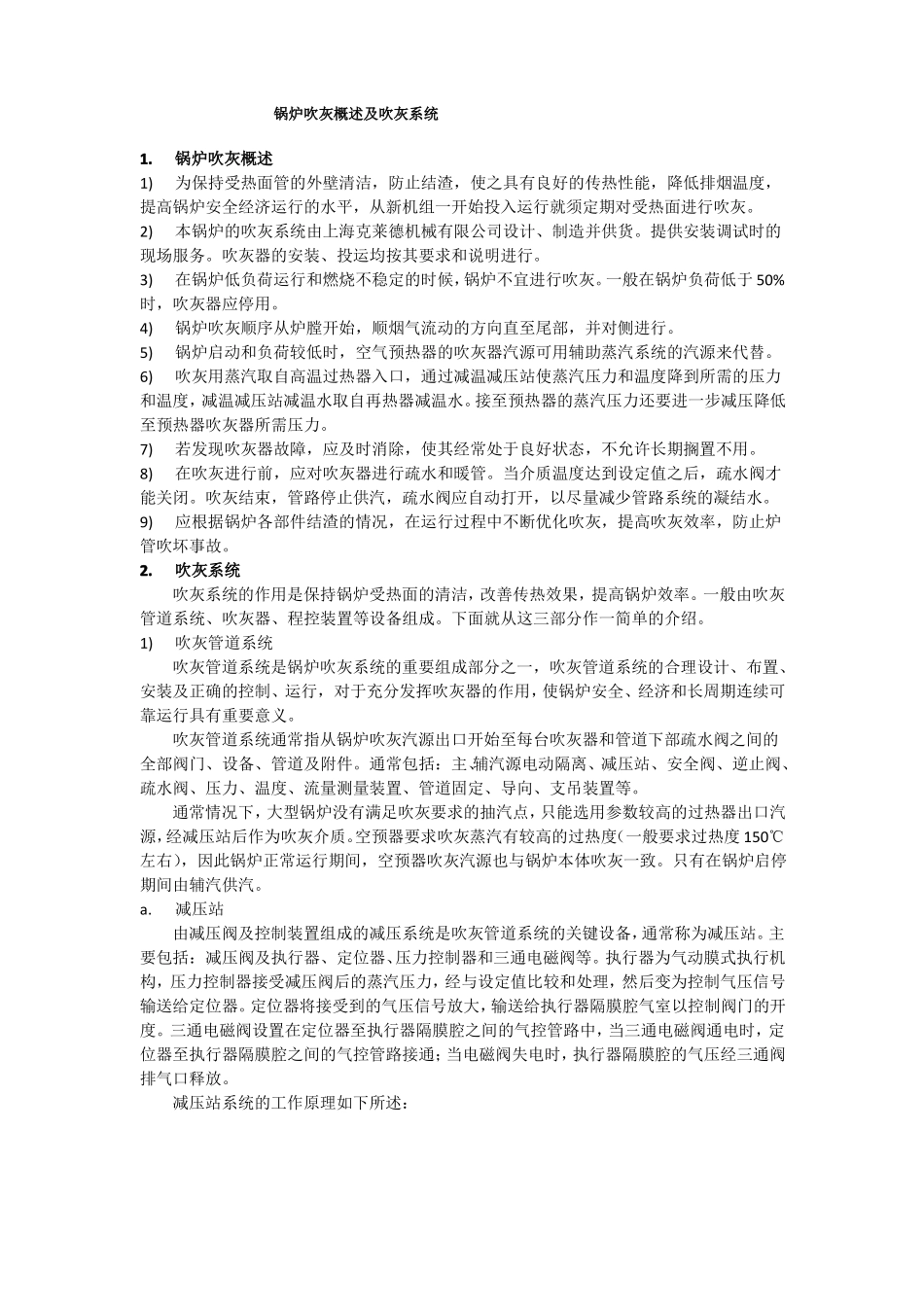
锅炉吹灰概述及吹灰系统1.锅炉吹灰概述1)为保持受热面管的外壁清洁,防止结渣,使之具有良好的传热性能,降低排烟温度,提高锅炉安全经济运行的水平,从新机组一开始投入运行就须定期对受热面进行吹灰。2)本锅炉的吹灰系统由上海克莱德机械有限公司设计、制造并供货。提供安装调试时的现场服务。吹灰器的安装、投运均按其要求和说明进行。3)在锅炉低负荷运行和燃烧不稳定的时候,锅炉不宜进行吹灰。一般在锅炉负荷低于50%时,吹灰器应停用。4)锅炉吹灰顺序从炉膛开始,顺烟气流动的方向直至尾部,并对侧进行。5)锅炉启动和负荷较低时,空气预热器的吹灰器汽源可用辅助蒸汽系统的汽源来代替。6)吹灰用蒸汽取自高温过热器入口,通过减温减压站使蒸汽压力和温度降到所需的压力和温度,减温减压站减温水取自再热器减温水。接至预热器的蒸汽压力还要进一步减压降低至预热器吹灰器所需压力。7)若发现吹灰器故障,应及时消除,使其经常处于良好状态,不允许长期搁置不用。8)在吹灰进行前,应对吹灰器进行疏水和暖管。当介质温度达到设定值之后,疏水阀才能关闭。吹灰结束,管路停止供汽,疏水阀应自动打开,以尽量减少管路系统的凝结水。9)应根据锅炉各部件结渣的情况,在运行过程中不断优化吹灰,提高吹灰效率,防止炉管吹坏事故。2.吹灰系统吹灰系统的作用是保持锅炉受热面的清洁,改善传热效果,提高锅炉效率。一般由吹灰管道系统、吹灰器、程控装置等设备组成。下面就从这三部分作一简单的介绍。1)吹灰管道系统吹灰管道系统是锅炉吹灰系统的重要组成部分之一,吹灰管道系统的合理设计、布置、安装及正确的控制、运行,对于充分发挥吹灰器的作用,使锅炉安全、经济和长周期连续可靠运行具有重要意义。吹灰管道系统通常指从锅炉吹灰汽源出口开始至每台吹灰器和管道下部疏水阀之间的全部阀门、设备、管道及附件。通常包括:主、辅汽源电动隔离、减压站、安全阀、逆止阀、疏水阀、压力、温度、流量测量装置、管道固定、导向、支吊装置等。通常情况下,大型锅炉没有满足吹灰要求的抽汽点,只能选用参数较高的过热器出口汽源,经减压站后作为吹灰介质。空预器要求吹灰蒸汽有较高的过热度(一般要求过热度150℃左右),因此锅炉正常运行期间,空预器吹灰汽源也与锅炉本体吹灰一致。只有在锅炉启停期间由辅汽供汽。a.减压站由减压阀及控制装置组成的减压系统是吹灰管道系统的关键设备,通常称为减压站。主要包括:减压阀及执行器、定位器、压力控制器和三通电磁阀等。执行器为气动膜式执行机构,压力控制器接受减压阀后的蒸汽压力,经与设定值比较和处理,然后变为控制气压信号输送给定位器。定位器将接受到的气压信号放大,输送给执行器隔膜腔气室以控制阀门的开度。三通电磁阀设置在定位器至执行器隔膜腔之间的气控管路中,当三通电磁阀通电时,定位器至执行器隔膜腔之间的气控管路接通;当电磁阀失电时,执行器隔膜腔的气压经三通阀排气口释放。减压站系统的工作原理如下所述:①电动节截止阀②定位器③蒸汽减压阀&执行器④三通电磁阀⑤空气过滤减压阀⑥压力控制阀⑦压力开关⑧电接点压力表⑨安全阀图:吹灰汽源减压站当吹灰管道系统减压站运行时,程控首先指令三通电磁阀的线圈得电,则定位器输出口与执行器隔膜腔气室相通(即三通阀1-2相通),此时,压力控制器测量值为零,与设定值之差最大,压力控制器和定位器的输出量亦最大,减压阀全开;程控然后指令开启减压阀前的电动隔离阀,于是,蒸汽便迅速地通过减压阀经减压后到阀后的管道系统,随着减压阀后蒸汽压力升高,压力控制器测量值与设定值之差逐渐变小,输出给执行器隔膜腔气室的气压由大变小,则阀门开度也由大变小,通过减压阀的蒸汽量变小;当测量针与设定针重合时(即测量值等于设定值),则阀后压力达到压力控制器的设定值,于是,压力控制器输出给定位器的讯号趋于稳定,阀门的开度稳定在某一位置,通过减压阀的蒸汽量趋于稳定。若阀后系统蒸汽耗量突然变小(或为零),则阀后压力会升高,此时,压力控制器测量值趋于大于设定值,它输出给定位器的讯号由稳定状态变小,定位器给执行器的气压随之变小,阀门开度变小(或关闭...

1、当您付费下载文档后,您只拥有了使用权限,并不意味着购买了版权,文档只能用于自身使用,不得用于其他商业用途(如 [转卖]进行直接盈利或[编辑后售卖]进行间接盈利)。
2、本站所有内容均由合作方或网友上传,本站不对文档的完整性、权威性及其观点立场正确性做任何保证或承诺!文档内容仅供研究参考,付费前请自行鉴别。
3、如文档内容存在违规,或者侵犯商业秘密、侵犯著作权等,请点击“违规举报”。

碎片内容

锅炉吹灰概述及吹灰系统

爱的疯狂+ 关注
实名认证
内容提供者

该用户很懒,什么也没介绍

确认删除?
VIP
微信客服
  • 扫码咨询
会员Q群
  • 会员专属群点击这里加入QQ群
客服邮箱
回到顶部