电脑桌面
添加小米粒文库到电脑桌面
安装后可以在桌面快捷访问

基本有机化工工艺学总复习题VIP免费

基本有机化工工艺学总复习题_第1页
1/15
基本有机化工工艺学总复习题_第2页
2/15
基本有机化工工艺学总复习题_第3页
3/15
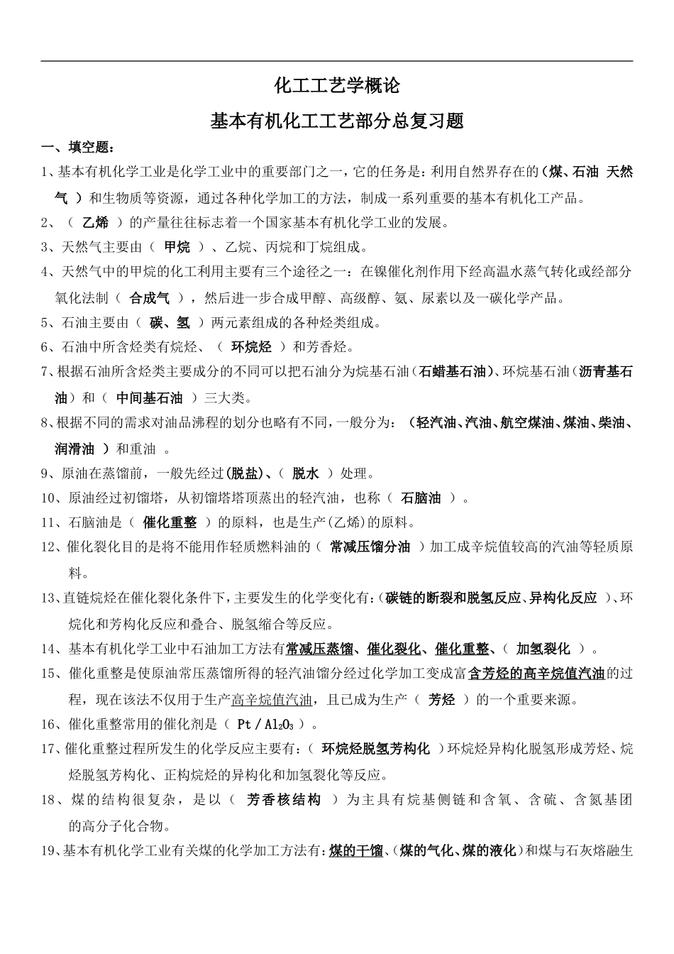
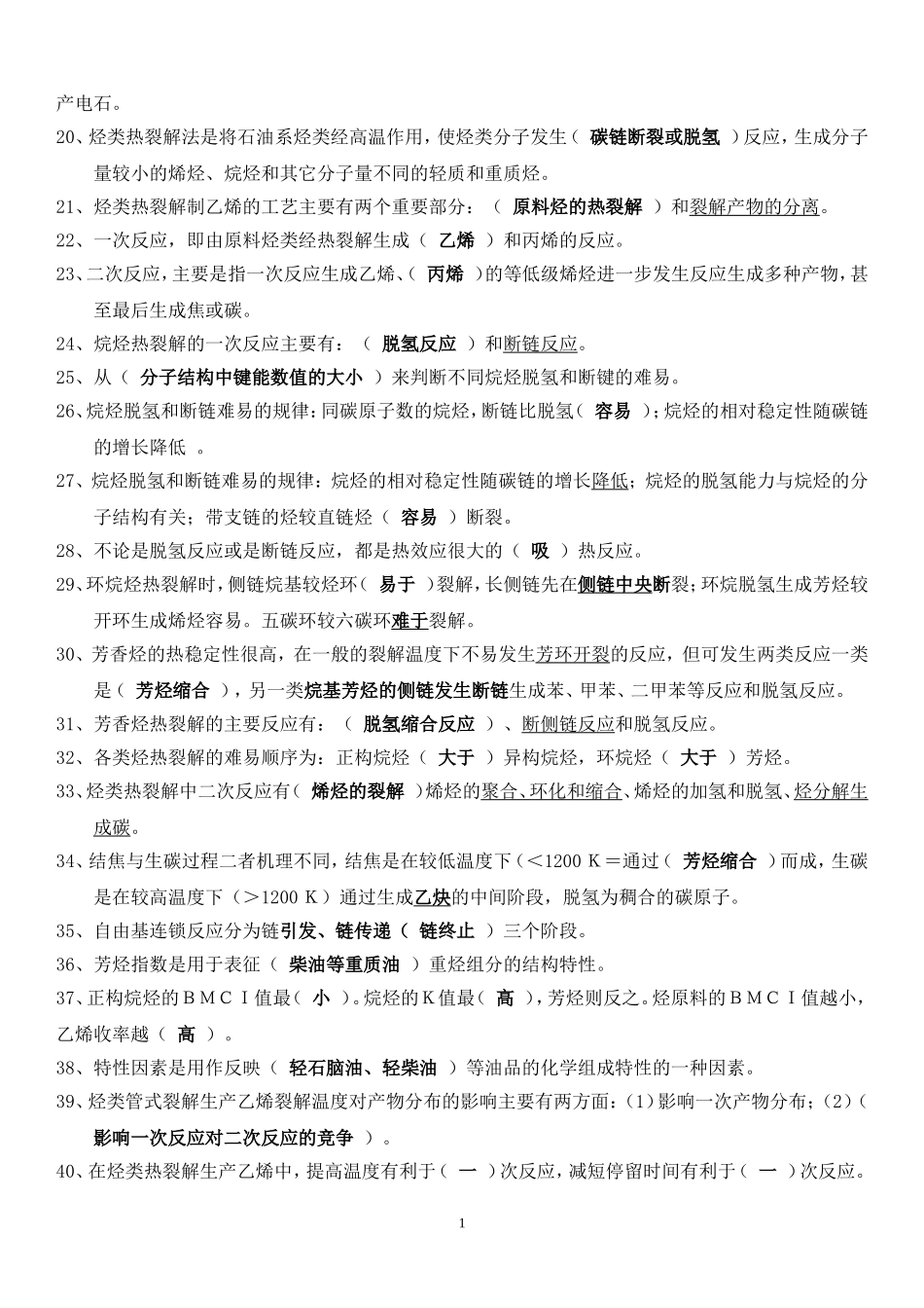
化工工艺学概论基本有机化工工艺部分总复习题一、填空题:1、基本有机化学工业是化学工业中的重要部门之一,它的任务是:利用自然界存在的(煤、石油天然气)和生物质等资源,通过各种化学加工的方法,制成一系列重要的基本有机化工产品。2、(乙烯)的产量往往标志着一个国家基本有机化学工业的发展。3、天然气主要由(甲烷)、乙烷、丙烷和丁烷组成。4、天然气中的甲烷的化工利用主要有三个途径之一:在镍催化剂作用下经高温水蒸气转化或经部分氧化法制(合成气),然后进一步合成甲醇、高级醇、氨、尿素以及一碳化学产品。5、石油主要由(碳、氢)两元素组成的各种烃类组成。6、石油中所含烃类有烷烃、(环烷烃)和芳香烃。7、根据石油所含烃类主要成分的不同可以把石油分为烷基石油(石蜡基石油)、环烷基石油(沥青基石油)和(中间基石油)三大类。8、根据不同的需求对油品沸程的划分也略有不同,一般分为:(轻汽油、汽油、航空煤油、煤油、柴油、润滑油)和重油。9、原油在蒸馏前,一般先经过(脱盐)、(脱水)处理。10、原油经过初馏塔,从初馏塔塔顶蒸出的轻汽油,也称(石脑油)。11、石脑油是(催化重整)的原料,也是生产(乙烯)的原料。12、催化裂化目的是将不能用作轻质燃料油的(常减压馏分油)加工成辛烷值较高的汽油等轻质原料。13、直链烷烃在催化裂化条件下,主要发生的化学变化有:(碳链的断裂和脱氢反应、异构化反应)、环烷化和芳构化反应和叠合、脱氢缩合等反应。14、基本有机化学工业中石油加工方法有常减压蒸馏、催化裂化、催化重整、(加氢裂化)。15、催化重整是使原油常压蒸馏所得的轻汽油馏分经过化学加工变成富含芳烃的高辛烷值汽油的过程,现在该法不仅用于生产高辛烷值汽油,且已成为生产(芳烃)的一个重要来源。16、催化重整常用的催化剂是(Pt/Al2O3)。17、催化重整过程所发生的化学反应主要有:(环烷烃脱氢芳构化)环烷烃异构化脱氢形成芳烃、烷烃脱氢芳构化、正构烷烃的异构化和加氢裂化等反应。18、煤的结构很复杂,是以(芳香核结构)为主具有烷基侧链和含氧、含硫、含氮基团的高分子化合物。19、基本有机化学工业有关煤的化学加工方法有:煤的干馏、(煤的气化、煤的液化)和煤与石灰熔融生产电石。20、烃类热裂解法是将石油系烃类经高温作用,使烃类分子发生(碳链断裂或脱氢)反应,生成分子量较小的烯烃、烷烃和其它分子量不同的轻质和重质烃。21、烃类热裂解制乙烯的工艺主要有两个重要部分:(原料烃的热裂解)和裂解产物的分离。22、一次反应,即由原料烃类经热裂解生成(乙烯)和丙烯的反应。23、二次反应,主要是指一次反应生成乙烯、(丙烯)的等低级烯烃进一步发生反应生成多种产物,甚至最后生成焦或碳。24、烷烃热裂解的一次反应主要有:(脱氢反应)和断链反应。25、从(分子结构中键能数值的大小)来判断不同烷烃脱氢和断键的难易。26、烷烃脱氢和断链难易的规律:同碳原子数的烷烃,断链比脱氢(容易);烷烃的相对稳定性随碳链的增长降低。27、烷烃脱氢和断链难易的规律:烷烃的相对稳定性随碳链的增长降低;烷烃的脱氢能力与烷烃的分子结构有关;带支链的烃较直链烃(容易)断裂。28、不论是脱氢反应或是断链反应,都是热效应很大的(吸)热反应。29、环烷烃热裂解时,侧链烷基较烃环(易于)裂解,长侧链先在侧链中央断裂;环烷脱氢生成芳烃较开环生成烯烃容易。五碳环较六碳环难于裂解。30、芳香烃的热稳定性很高,在一般的裂解温度下不易发生芳环开裂的反应,但可发生两类反应一类是(芳烃缩合),另一类烷基芳烃的侧链发生断链生成苯、甲苯、二甲苯等反应和脱氢反应。31、芳香烃热裂解的主要反应有:(脱氢缩合反应)、断侧链反应和脱氢反应。32、各类烃热裂解的难易顺序为:正构烷烃(大于)异构烷烃,环烷烃(大于)芳烃。33、烃类热裂解中二次反应有(烯烃的裂解)烯烃的聚合、环化和缩合、烯烃的加氢和脱氢、烃分解生成碳。34、结焦与生碳过程二者机理不同,结焦是在较低温度下(<1200K=通过(芳烃缩合)而成,生碳是在较高温度下(>1200K)通过生成乙炔的中间阶段,脱氢为稠合的碳原子。35、自由基连锁...

1、当您付费下载文档后,您只拥有了使用权限,并不意味着购买了版权,文档只能用于自身使用,不得用于其他商业用途(如 [转卖]进行直接盈利或[编辑后售卖]进行间接盈利)。
2、本站所有内容均由合作方或网友上传,本站不对文档的完整性、权威性及其观点立场正确性做任何保证或承诺!文档内容仅供研究参考,付费前请自行鉴别。
3、如文档内容存在违规,或者侵犯商业秘密、侵犯著作权等,请点击“违规举报”。

碎片内容

基本有机化工工艺学总复习题

文章天下+ 关注
实名认证
内容提供者

各种文档应有尽有

确认删除?
VIP
微信客服
  • 扫码咨询
会员Q群
  • 会员专属群点击这里加入QQ群
客服邮箱
回到顶部