电脑桌面
添加小米粒文库到电脑桌面
安装后可以在桌面快捷访问

高中历史人民版三本必修知识点表格大全(1)VIP免费

高中历史人民版三本必修知识点表格大全(1)_第1页
1/44
高中历史人民版三本必修知识点表格大全(1)_第2页
2/44
高中历史人民版三本必修知识点表格大全(1)_第3页
3/44
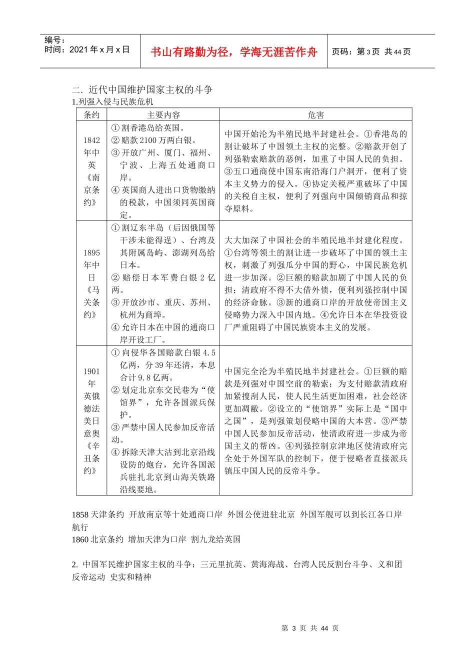
第1页共44页编号:时间:2021年x月x日书山有路勤为径,学海无涯苦作舟页码:第1页共44页NOTHINGISIMPOSSIBLE人民版高中历史三本必修教材知识点表格大全必修一一古代中国的政治制度1.中国早期政治制度的特点2.走向“大一统”的秦汉政治皇帝制度首创皇帝制度,总揽政治、经济、军事一切大权,中央和地方重要官员都由皇帝任免(皇权至上);皇位终身且世袭(皇位世袭),设置丞相,御史大夫,太尉三公管行政监察和军事。郡县制设置郡守郡尉监御史特点:①郡形成中央垂直管理地方的形式②郡县长官皆由中央调动任免,不得世袭;以官僚政治取代贵族政治秦朝中央集权制度史实:(1)首创皇帝制度,确立至高无上的皇权(2)中央机构:实行三公诸卿制。(3)地方机构:全面推行郡县制。评价:(1)当时积极作用:有利于封建经济文化的发展,使秦朝国力增强,对祖国疆域的初步奠定、巩固国家统一,以及形成以华夏族为主体的中华民族,起了重要作用。(2)当时消极作用:方便秦朝统治者加强对人民的压榨,造成阶级矛盾迅速激化、人民起义和秦的速亡。(3)后世影响:为历代封建王朝沿用和不断发展,奠定了我国两千年封建社会政治制度的基本格局。完善的制度建设对国家稳定和统一具有重要意义分封制内容、作用周王把土地和人民分给诸侯,诸侯有世袭统治权,也有朝贡,述职,随从作战的义务。进步性:加强王权,巩固统治。局限性:随着实力的变化,诸侯国之间相互兼并,周天子的权威逐渐削弱,诸侯在地方有相对独立性,出现混战割据局面。宗法制内容、作用按血缘宗族关系分配政治权力,以嫡长子继承制为核心,确定了严格的大宗、小宗体系,形成周天子——诸侯——卿大夫——士的森严等级,家和国的一体政治。中国早期政治制度特点:神权与王权的结合;以血源关系为纽带形成的国家政治结构;最高执政集团尚未实现权力的高度集中第2页共44页第1页共44页编号:时间:2021年x月x日书山有路勤为径,学海无涯苦作舟页码:第2页共44页3.君主专制政体的演进与强化中央(1)汉武帝设置中朝(或叫内朝)秘书参与决策机要,削弱丞相等外朝权力;(2)唐朝实行三省六部制,中书门下和尚书都为宰相,分工明确,互相牵制。(3)宋代:宋代:二府三司制度,中书门下、枢密院、三司分理行政、军事、财政,参知政事为副相。中国古代中央政治制度演变的特点:相权不断削弱,百官听命皇帝,专制主义中央集权制度不断加强地方汉武帝设刺史,后发展为州;元朝设置(行省)制度:中央设中书省,地方设行省、河南河北山西(中央直辖)、宣政院辖地(西藏)行省的行政、经济、军事等各项权力的行使都受到中央的节制中国古代地方管理制度演变的特点:地方权力不断削弱,地方服从中央选官制度先秦世官制、汉朝察举制、隋唐科举制科举制评价:社会稳定,打破士族垄断、引入士人从政、提高行政效率、追求公平公正、形成重学风气;(消极)偏考儒家经义,扼杀创新精神等4.专制时代晚期的政治形态明朝废丞相、设内阁:①明太祖废除丞相,直辖六部,设殿阁大学士作为侍从顾问帮助处理政务②②明成祖朱棣选拔翰林院官员为殿阁大学士,入值宫内的文渊阁,随侍皇帝,开始参与机密事务的决策。内阁制产生③后来地位提升:大学士取得替皇帝起草、批答大臣奏章的票拟权。位居六部之上。主持阁务的首辅更是权压众臣。清朝设置军机处:(1)起因:雍正帝为用兵西北,防止泄露军事机密。(2)职能转变:由帮办军务,到总揽军国大事(3)特点:①简:机构简单,人员精干,有官无吏②速:办事效率高③密:保密性强④专:全国军政大权完全集中到皇帝手中,君主专制进一步加强君主专制制度的加强对中国社会发展的影响。(1)使皇帝的决策具有个人独断和随意性,难免出现失误,容易引发暴政(2)使大小官员只能唯上是从,造成官僚机构的膨胀,导致官僚主义、因循守旧、贪污腐化之风盛行(3)普通民众几乎没有任何的民主自由权利,人身和财产得不到根本保证,创造性积极性受到极大压制(4)束缚了文人的头脑,阻碍思想文化的自由发展极大地妨碍了资本主义萌芽的成长、与国外的开放交流、科学技术的革新乃至整个社会的进步和转型,使中国开始落后于西方...

1、当您付费下载文档后,您只拥有了使用权限,并不意味着购买了版权,文档只能用于自身使用,不得用于其他商业用途(如 [转卖]进行直接盈利或[编辑后售卖]进行间接盈利)。
2、本站所有内容均由合作方或网友上传,本站不对文档的完整性、权威性及其观点立场正确性做任何保证或承诺!文档内容仅供研究参考,付费前请自行鉴别。
3、如文档内容存在违规,或者侵犯商业秘密、侵犯著作权等,请点击“违规举报”。

碎片内容

高中历史人民版三本必修知识点表格大全(1)

您可能关注的文档

精品中小学文档+ 关注
实名认证
内容提供者

精品资料,值得下载

确认删除?
VIP
微信客服
  • 扫码咨询
会员Q群
  • 会员专属群点击这里加入QQ群
客服邮箱
回到顶部