电脑桌面
添加小米粒文库到电脑桌面
安装后可以在桌面快捷访问

工业安全评比制度VIP专享VIP免费

工业安全评比制度_第1页
1/5
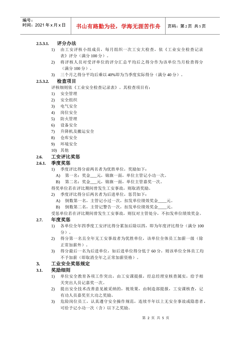
工业安全评比制度_第2页
2/5
工业安全评比制度_第3页
3/5
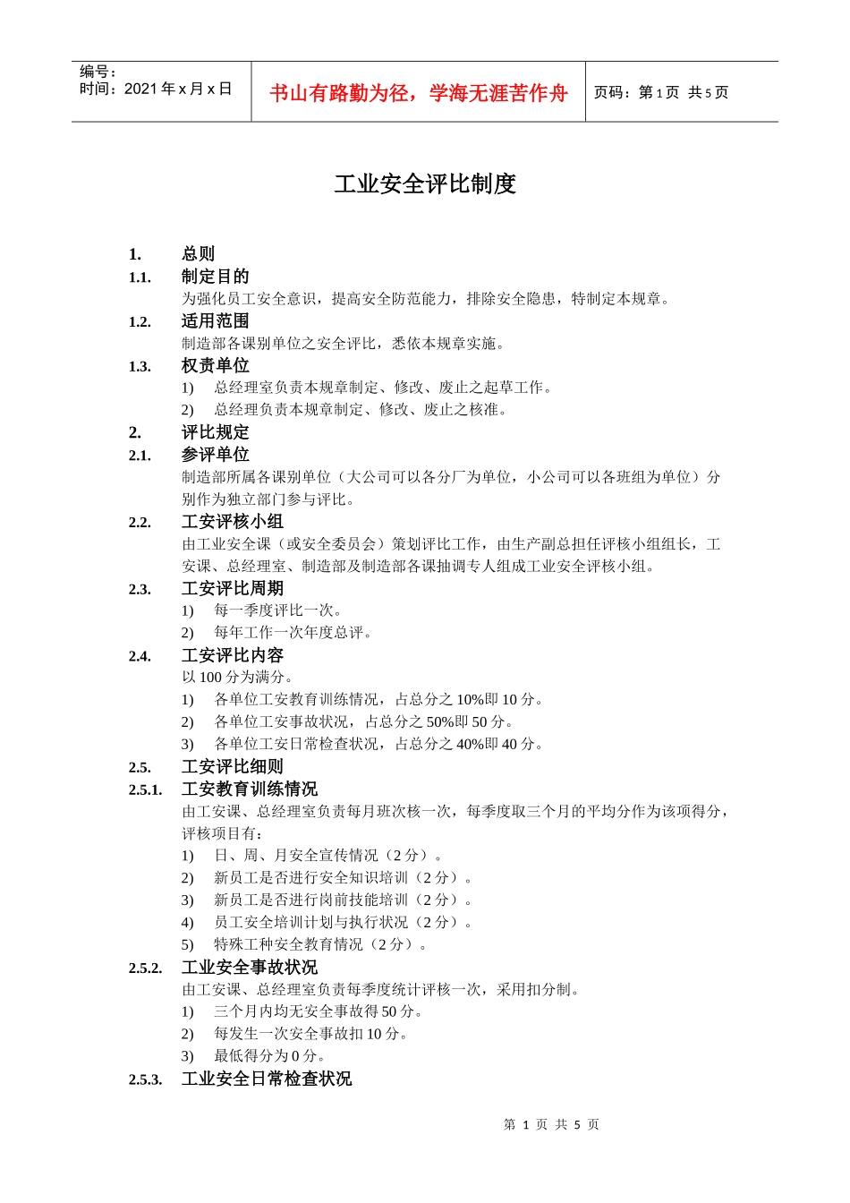
第1页共5页编号:时间:2021年x月x日书山有路勤为径,学海无涯苦作舟页码:第1页共5页工业安全评比制度1.总则1.1.制定目的为强化员工安全意识,提高安全防范能力,排除安全隐患,特制定本规章。1.2.适用范围制造部各课别单位之安全评比,悉依本规章实施。1.3.权责单位1)总经理室负责本规章制定、修改、废止之起草工作。2)总经理负责本规章制定、修改、废止之核准。2.评比规定2.1.参评单位制造部所属各课别单位(大公司可以各分厂为单位,小公司可以各班组为单位)分别作为独立部门参与评比。2.2.工安评核小组由工业安全课(或安全委员会)策划评比工作,由生产副总担任评核小组组长,工安课、总经理室、制造部及制造部各课抽调专人组成工业安全评核小组。2.3.工安评比周期1)每一季度评比一次。2)每年工作一次年度总评。2.4.工安评比内容以100分为满分。1)各单位工安教育训练情况,占总分之10%即10分。2)各单位工安事故状况,占总分之50%即50分。3)各单位工安日常检查状况,占总分之40%即40分。2.5.工安评比细则2.5.1.工安教育训练情况由工安课、总经理室负责每月班次核一次,每季度取三个月的平均分作为该项得分,评核项目有:1)日、周、月安全宣传情况(2分)。2)新员工是否进行安全知识培训(2分)。3)新员工是否进行岗前技能培训(2分)。4)员工安全培训计划与执行状况(2分)。5)特殊工种安全教育情况(2分)。2.5.2.工业安全事故状况由工安课、总经理室负责每季度统计评核一次,采用扣分制。1)三个月内均无安全事故得50分。2)每发生一次安全事故扣10分。3)最低得分为0分。2.5.3.工业安全日常检查状况第2页共5页第1页共5页编号:时间:2021年x月x日书山有路勤为径,学海无涯苦作舟页码:第2页共5页2.5.3.1.评分办法1)由工安评核小组成员,每月组织一次工安大检查,依《工业安全检查记录表》评分(满分100分)。2)将评核人员对受评单位的评分汇总平均后之得分作为该单位当月检查得分(满分100分)。3)三个月之得分平均后乘以40%即为当季度实际得分(满分40分)。2.5.3.2.检查项目评核细则依《工业安全检查记录表》。其检查项目有:1)安全管理2)安全组织3)电气安全4)岗位安全5)防火管理6)设备安全7)升降机及搬运安全8)仓库安全9)环境安全10)其他2.6.工安评比奖惩2.6.1.季度奖惩1)季度评比得分前两名者为优胜单位,奖励如下:A)第一名:奖金___元,锦旗一面,单位主管记小功一次。B)第二名:奖金___元,锦旗一面,单位主管嘉奖一次。得奖单位若在评比期间曾发生工安事故,则取消奖励。2)季度评比得分后两名者为后进单位,惩罚如下:A)倒数第一名,主管记小过一次,扣发单位绩效奖金____元。B)倒数第二名,主管记警告一次,扣发单位绩效奖金____元。受惩单位若在评比期间曾发生工安事故,则仅对主管处分,不扣发单位绩效奖金。2.7.年度奖惩1)各单位全年四季度工安评比得分累加后除以四,即为年度评比得分(满分100分)。2)得分第一名且全年无工安事故者为优胜单位,该单位全体员工加薪一级(除正常加薪外)。3)得分最后一名为后进单位,如后进单位得分低于60分,则该单位全体员工均不予加薪(即取消全年之正常加薪资格)。3.工业安全奖惩规定3.1.奖励细则1)单位安全教育各项工作突出,由工安课提报,经总经理室核查属实,给予相关突出人员记嘉奖一次。2)提出安全技术改善意见被采纳的,视效果,由制造部提报,工安课核查,记有功人员嘉奖至大功之奖励。3)危险岗位员工,认真遵守安全操作规范,连续半年以上无安全事故或隐患者,可给予记小功一次(含)以下之奖励。第3页共5页第2页共5页编号:时间:2021年x月x日书山有路勤为径,学海无涯苦作舟页码:第3页共5页4)发现事故险情并作及时处理,使事故避免发生,视情节给予嘉奖至大功之奖励。5)对安全事故做出迅速反应,并及时处理或现场组织指挥有方,使公司财物免受损失或损失送减少的,给予相关有功人员记嘉奖以上奖励。3.2.惩罚细则1)在非吸烟区吸烟者,一律开除,造成火灾事故者依法追究责任。2)同类事故重复发生,经查确系未采取积极改善措施,纯属管理上的原因的,给予相关责任主管记小过以上处分,甚至降职、撤职,工安课相关...

1、当您付费下载文档后,您只拥有了使用权限,并不意味着购买了版权,文档只能用于自身使用,不得用于其他商业用途(如 [转卖]进行直接盈利或[编辑后售卖]进行间接盈利)。
2、本站所有内容均由合作方或网友上传,本站不对文档的完整性、权威性及其观点立场正确性做任何保证或承诺!文档内容仅供研究参考,付费前请自行鉴别。
3、如文档内容存在违规,或者侵犯商业秘密、侵犯著作权等,请点击“违规举报”。

碎片内容

工业安全评比制度

确认删除?
VIP
微信客服
  • 扫码咨询
会员Q群
  • 会员专属群点击这里加入QQ群
客服邮箱
回到顶部