电脑桌面
添加小米粒文库到电脑桌面
安装后可以在桌面快捷访问

作物施肥原理与技术知识点VIP免费

作物施肥原理与技术知识点_第1页
1/6
作物施肥原理与技术知识点_第2页
2/6
作物施肥原理与技术知识点_第3页
3/6
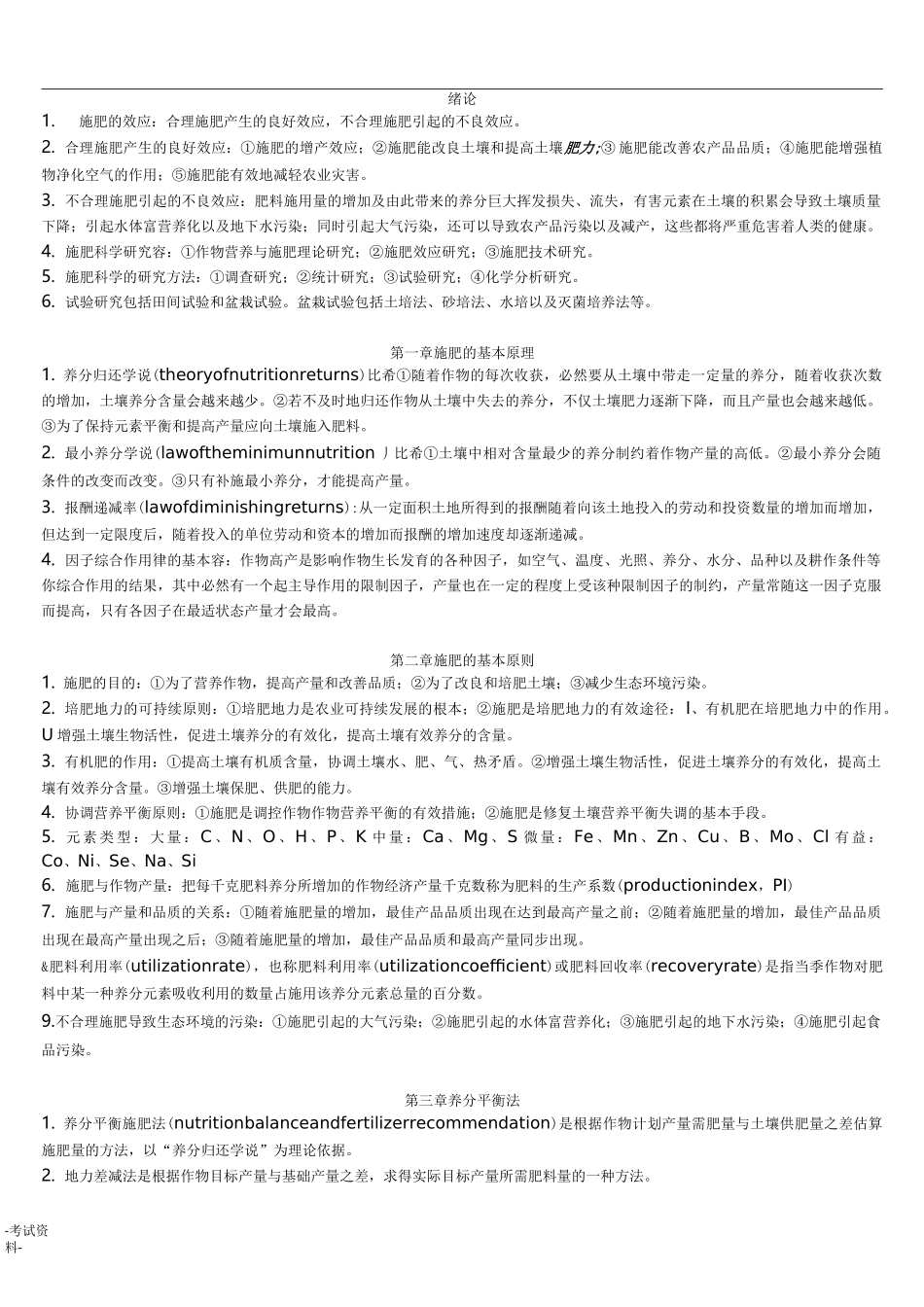
-考试资料-绪论1.施肥的效应:合理施肥产生的良好效应,不合理施肥引起的不良效应。2.合理施肥产生的良好效应:①施肥的增产效应;②施肥能改良土壤和提高土壤肥力;③施肥能改善农产品品质;④施肥能增强植物净化空气的作用;⑤施肥能有效地减轻农业灾害。3.不合理施肥引起的不良效应:肥料施用量的增加及由此带来的养分巨大挥发损失、流失,有害元素在土壤的积累会导致土壤质量下降;引起水体富营养化以及地下水污染;同时引起大气污染,还可以导致农产品污染以及减产,这些都将严重危害着人类的健康。4.施肥科学研究容:①作物营养与施肥理论研究;②施肥效应研究;③施肥技术研究。5.施肥科学的研究方法:①调查研究;②统计研究;③试验研究;④化学分析研究。6.试验研究包括田间试验和盆栽试验。盆栽试验包括土培法、砂培法、水培以及灭菌培养法等。第一章施肥的基本原理1.养分归还学说(theoryofnutritionreturns)比希①随着作物的每次收获,必然要从土壤中带走一定量的养分,随着收获次数的增加,土壤养分含量会越来越少。②若不及时地归还作物从土壤中失去的养分,不仅土壤肥力逐渐下降,而且产量也会越来越低。③为了保持元素平衡和提高产量应向土壤施入肥料。2.最小养分学说(lawoftheminimunnutrition丿比希①土壤中相对含量最少的养分制约着作物产量的高低。②最小养分会随条件的改变而改变。③只有补施最小养分,才能提高产量。3.报酬递减率(lawofdiminishingreturns):从一定面积土地所得到的报酬随着向该土地投入的劳动和投资数量的增加而增加,但达到一定限度后,随着投入的单位劳动和资本的增加而报酬的增加速度却逐渐递减。4.因子综合作用律的基本容:作物高产是影响作物生长发育的各种因子,如空气、温度、光照、养分、水分、品种以及耕作条件等你综合作用的结果,其中必然有一个起主导作用的限制因子,产量也在一定的程度上受该种限制因子的制约,产量常随这一因子克服而提高,只有各因子在最适状态产量才会最高。第二章施肥的基本原则1.施肥的目的:①为了营养作物,提高产量和改善品质;②为了改良和培肥土壤;③减少生态环境污染。2.培肥地力的可持续原则:①培肥地力是农业可持续发展的根本;②施肥是培肥地力的有效途径:I、有机肥在培肥地力中的作用。U增强土壤生物活性,促进土壤养分的有效化,提高土壤有效养分的含量。3.有机肥的作用:①提高土壤有机质含量,协调土壤水、肥、气、热矛盾。②增强土壤生物活性,促进土壤养分的有效化,提高土壤有效养分含量。③增强土壤保肥、供肥的能力。4.协调营养平衡原则:①施肥是调控作物作物营养平衡的有效措施;②施肥是修复土壤营养平衡失调的基本手段。5.元素类型:大量:C、N、O、H、P、K中量:Ca、Mg、S微量:Fe、Mn、Zn、Cu、B、Mo、Cl有益:Co、Ni、Se、Na、Si6.施肥与作物产量:把每千克肥料养分所增加的作物经济产量千克数称为肥料的生产系数(productionindex,PI)7.施肥与产量和品质的关系:①随着施肥量的增加,最佳产品品质出现在达到最高产量之前;②随着施肥量的增加,最佳产品品质出现在最高产量出现之后;③随着施肥量的增加,最佳产品品质和最高产量同步出现。&肥料利用率(utilizationrate),也称肥料利用率(utilizationcoefficient)或肥料回收率(recoveryrate)是指当季作物对肥料中某一种养分元素吸收利用的数量占施用该养分元素总量的百分数。9.不合理施肥导致生态环境的污染:①施肥引起的大气污染;②施肥引起的水体富营养化;③施肥引起的地下水污染;④施肥引起食品污染。第三章养分平衡法1.养分平衡施肥法(nutritionbalanceandfertilizerrecommendation)是根据作物计划产量需肥量与土壤供肥量之差估算施肥量的方法,以“养分归还学说”为理论依据。2.地力差减法是根据作物目标产量与基础产量之差,求得实际目标产量所需肥料量的一种方法。-考试资料-3.几个参数的确定:①基础产量;②目标产量;③形成100Kg经济产量所需养分量;④肥料利用率;⑤肥料中有效养分含量。4.基础产量确定:①空白法;②田间试验法;③用单位肥料的增产量推算基础产量(报酬递减率、快捷、可变、粗放的特点)。5...

1、当您付费下载文档后,您只拥有了使用权限,并不意味着购买了版权,文档只能用于自身使用,不得用于其他商业用途(如 [转卖]进行直接盈利或[编辑后售卖]进行间接盈利)。
2、本站所有内容均由合作方或网友上传,本站不对文档的完整性、权威性及其观点立场正确性做任何保证或承诺!文档内容仅供研究参考,付费前请自行鉴别。
3、如文档内容存在违规,或者侵犯商业秘密、侵犯著作权等,请点击“违规举报”。

碎片内容

作物施肥原理与技术知识点

您可能关注的文档

wxg+ 关注
实名认证
内容提供者

该用户很懒,什么也没介绍

确认删除?
VIP
微信客服
  • 扫码咨询
会员Q群
  • 会员专属群点击这里加入QQ群
客服邮箱
回到顶部