电脑桌面
添加小米粒文库到电脑桌面
安装后可以在桌面快捷访问

河南省漯河市第五高级中学2015_2016学年高一政治上学期9月月考试题VIP免费

河南省漯河市第五高级中学2015_2016学年高一政治上学期9月月考试题_第1页
1/8
河南省漯河市第五高级中学2015_2016学年高一政治上学期9月月考试题_第2页
2/8
河南省漯河市第五高级中学2015_2016学年高一政治上学期9月月考试题_第3页
3/8
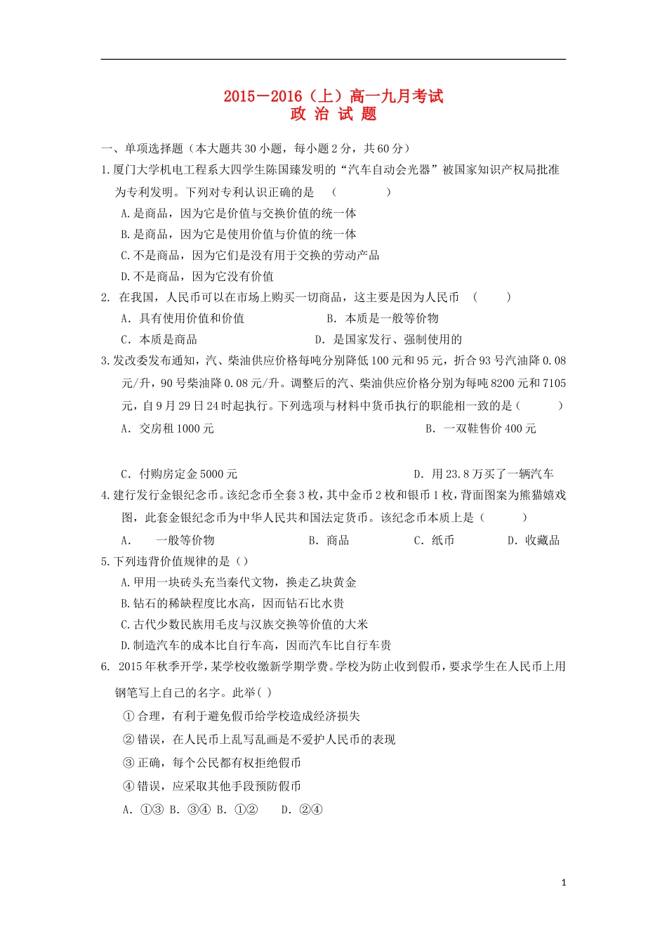
2015-2016(上)高一九月考试政治试题一、单项选择题(本大题共30小题,每小题2分,共60分)1.厦门大学机电工程系大四学生陈国臻发明的“汽车自动会光器”被国家知识产权局批准为专利发明。下列对专利认识正确的是()A.是商品,因为它是价值与交换价值的统一体B.是商品,因为它是使用价值与价值的统一体C.不是商品,因为它们是没有用于交换的劳动产品D.不是商品,因为它没有价值2.在我国,人民币可以在市场上购买一切商品,这主要是因为人民币()A.具有使用价值和价值B.本质是一般等价物C.本质是商品D.是国家发行、强制使用的3.发改委发布通知,汽、柴油供应价格每吨分别降低100元和95元,折合93号汽油降0.08元/升,90号柴油降0.08元/升。调整后的汽、柴油供应价格分别为每吨8200元和7105元,自9月29日24时起执行。下列选项与材料中货币执行的职能相一致的是()A.交房租1000元B.一双鞋售价400元C.付购房定金5000元D.用23.8万买了一辆汽车4.建行发行金银纪念币。该纪念币全套3枚,其中金币2枚和银币1枚,背面图案为熊猫嬉戏图,此套金银纪念币为中华人民共和国法定货币。该纪念币本质上是()A.一般等价物B.商品C.纸币D.收藏品5.下列违背价值规律的是()A.甲用一块砖头充当秦代文物,换走乙块黄金B.钻石的稀缺程度比水高,因而钻石比水贵C.古代少数民族用毛皮与汉族交换等价值的大米D.制造汽车的成本比自行车高,因而汽车比自行车贵6.2015年秋季开学,某学校收缴新学期学费。学校为防止收到假币,要求学生在人民币上用钢笔写上自己的名字。此举()①合理,有利于避免假币给学校造成经济损失②错误,在人民币上乱写乱画是不爱护人民币的表现③正确,每个公民都有权拒绝假币④错误,应采取其他手段预防假币A.①③B.③④B.①②D.②④17.气候、时间、地域、宗教信仰、习俗等因素的变化,都会引起商品价格的变动。它们对商品价格的影响,是因为改变了A.该商品的供求关系B.该商品的价值量C.该商品的个别劳动生产率D.该商品的社会劳动生产率8.假设2014年某国一单位M商品,其价值用该国货币表示为15元。如果2015年生产M商品的社会劳动生产率提高50%,在其他条件不变的情况下,2015年一单位M商品的价值用货币表示为A.12元B.12.5元C.8元D.10元9.通货膨胀是指经济运行中出现的物价总水平持续上涨的现象。当一国的通货膨胀率持续以两位数的水平变化时,有可能出现的情况是A.居民的生活质量提升B.生产者投资欲望减弱C.百姓的储蓄意愿明显降低D.工薪阶层处于有利的地位10.根据价格传导规律,整体价格水平的波动一般首先出现在生产领域,然后通过产业链向下游产业扩散,最后波及消费品。下列符合这一传导规律的是()①农业生产资料价格上涨②农产品供给减少③居民消费资料价格上涨④农业比较收益下降A.④→②→③→①B.②→③→④→①C.①→④→②→③D.①→②→④→③11.假如中国一家企业在人民币汇率为100美元=620元人民币时,企业向美国出口商品,每件商品100美元,共卖出4万件商品,获利320万人民币,那么当今年汇率变为100美元=610元人民币时,在其他条件不变的情况下,企业今年的利润情况是()A.企业少获取利润40万人民币B.企业少获取利润40万美元C.企业多获取利润40万人民币D.企业多获取利润40万美元12...我国银行间外汇市场人民币汇率中间价比较下列说法正确的是()①2015年9月29日相对于2015年8月29日,人民币汇率有所升高②人民币汇率变化有利于我国经济发展③人民币升值,国内企业对外投资能力增强时间人民币汇率中间价2015年8月29日1美元对人民币6.371元2015年9月29日1美元对人民币6.275元2④美元贬值,有利于我国的出口A.①④B.①②C.①③D.②④13.纸币是由国家发行的强制使用的,这就是说()①在一定时期内发行多少纸币是由国家决定的②纸币的面值(如1元、10元、100元)是由国家决定的③每种面值的纸币各发行多少是由国家决定的④纸币的购买力是由国家决定的A.①②④B.①②③C.①③④D.②③④14.有一道趣味智力题:某商场出售汽水每瓶一元,每两个空瓶可换一瓶汽水,但不可换现金。使用10元现金通过购买,换领和借入汽水瓶归还等方式最多可享用2...

1、当您付费下载文档后,您只拥有了使用权限,并不意味着购买了版权,文档只能用于自身使用,不得用于其他商业用途(如 [转卖]进行直接盈利或[编辑后售卖]进行间接盈利)。
2、本站所有内容均由合作方或网友上传,本站不对文档的完整性、权威性及其观点立场正确性做任何保证或承诺!文档内容仅供研究参考,付费前请自行鉴别。
3、如文档内容存在违规,或者侵犯商业秘密、侵犯著作权等,请点击“违规举报”。

碎片内容

河南省漯河市第五高级中学2015_2016学年高一政治上学期9月月考试题

您可能关注的文档

精品中小学资料+ 关注
实名认证
内容提供者

精品文档

确认删除?
VIP
微信客服
  • 扫码咨询
会员Q群
  • 会员专属群点击这里加入QQ群
客服邮箱
回到顶部