电脑桌面
添加小米粒文库到电脑桌面
安装后可以在桌面快捷访问

石墨电极的生产工艺流程和质量指标的及消耗原理VIP免费

石墨电极的生产工艺流程和质量指标的及消耗原理_第1页
1/7
石墨电极的生产工艺流程和质量指标的及消耗原理_第2页
2/7
石墨电极的生产工艺流程和质量指标的及消耗原理_第3页
3/7
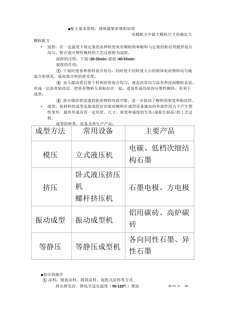
目录一、石墨电极的原料及制造工艺二、石墨电极的质量指标三、电炉炼钢简介及石墨电极的消耗机理石墨电极的原料及制造工艺•石墨电极是采用石油焦、针状焦为骨料,煤沥青为粘结剂,经过混捏、成型、焙烧、浸渍、石墨化、机械加工等一系列工艺过程生产出来的一种耐高温石墨质导电材料。石墨电极是电炉炼钢的重要高温导电材料,通过石墨电极向电炉输入电能,利用电极端部和炉料之间引发电弧产生的高温作为热源,使炉料熔化进行炼钢。其他一些冶炼黄磷、工业硅、磨料等材料的矿热炉也用石墨电极作为导电材料。利用石墨电极优良而特殊的物理化学性能,在其他工业部门也有广泛的用途。生产石墨电极的原料有石油焦、针状焦和煤沥青•石油焦是石油渣油、石油沥青经焦化后得到的可燃固体产物。色黑多孔,主要元素为碳,灰分含量很低,一般在0.5%以下。石油焦属于易石墨化炭一类,石油焦在化工、冶金等行业中有广泛的用途,是生产人造石墨制品及电解铝用炭素制品的主要原料。•石油焦按热处理温度区分可分为生焦和煅烧焦两种,前者由延迟焦化所得的石油焦,含有大量的挥发分,机械强度低,煅烧焦是生焦经煅烧而得。中国多数炼油厂只生产生焦,煅烧作业多在炭素厂内进行。•石油焦按硫分的高低区分,可分为高硫焦(含硫1.5%以上)、中硫焦(含硫0.5%-1.5%)、和低硫焦(含硫0.5%以下)三种,石墨电极及其它人造石墨制品生产一般使用低硫焦生产。•针状焦是外观具有明显纤维状纹理、热膨胀系数特别低和很容易石墨化的一种优质焦炭,焦块破裂时能按纹理分裂成细长条状颗粒(长宽比一般在1.75以上)在偏光显微镜下可观察到各向异性的纤维状结构,因而称之为针状焦。•针状焦物理机械性质的各向异性十分明显,平行于颗粒长轴方向具有良好的导电导热性能,热膨胀系数较低,在挤压成型时,大部分颗粒的长轴按挤出方向排列。因此,针状焦是制造高功率或超高功率石墨电极的关键原料,制成的石墨电极电阻率较低,热膨胀系数小,抗热震性能好。•针状焦分为以石油渣油为原料生产的油系针状焦和以精制煤沥青原料生产的煤系针状焦。•煤沥青是煤焦油深加工的主要产品之一。为多种碳氢化合物的混合物,常温下为黑色高粘度半固体或固体,无固定的熔点,受热后软化,继而熔化,密度为1.25—1.35g/cm3。按其软化点高低分为低温、中温和高温沥青三种。中温沥青产率为煤焦油的54-56%。煤沥青的组成极为复杂,与煤焦油的性质及杂原子的含量有关,又受炼焦工艺制度和煤焦油加工条件的影响。表征煤沥青特性的指标很多,如沥青软化点、甲苯不溶物(TI)、喹啉不溶物(QI)、结焦值和煤沥青流变性等。•煤沥青在炭素工业中作为粘结剂和浸渍剂使用,其性能对炭素制品生产工艺和产品质量影响极大。粘结剂沥青一般使用软化点适中、结焦值高、B树脂高的中温或中温改质沥青,浸渍剂要使用软化点较低、QI低、流变性能好的中温沥青。•下图为炭素企业石墨电极生产工艺流程图•煅烧:炭质原料在高温下进行热处理,排出所含的水分和挥发份,并相应提高原料理化性能的生产工序称为煅烧。一般炭质原料采用燃气及自身挥发份作为热源进行煅烧,最高温度为1250-1350°C。煅烧使炭质原料的组织结构和物理化学性能发生深刻变化,主要体现在提高了焦炭的密度、机械强度和导电性,提高了焦炭的化学稳定性和抗氧化性能,为后序工序奠定了基础。煅烧的设备主要有罐式煅烧炉、回转窑和电煅烧炉。煅烧质量控制指标是石油焦真密度不小于2.07g/cm3,电阻率不大于550pQ.m,针状焦真密度不小于2.12g/cm3,电阻率不大于500pQ.mo•原料的破碎处理和配料在配料之前,须对大块煅后石油焦和针状焦进行中碎、磨粉、筛分处理。中碎通常是将50mm左右的物料通过颚式破碎机、锤式破碎机、对辊破碎机等破碎设备进一步破碎到配料所需的0.5-20mm的粒度料。磨粉是通过悬棍式环辊磨粉机(雷蒙磨)、球磨机等设备将炭质原料磨细到0.15mm或0.075mm粒径以下的粉末状小颗粒的过程。筛分是通过具有均匀开孔的一系列筛子,将破碎后尺寸范围较宽的物料分成尺寸范围较窄的几种颗粒粒级的过程,现行电极生产通常需要4-5个颗粒料粒级和1-2个粉料粒级。配料是按配方要求,对...

1、当您付费下载文档后,您只拥有了使用权限,并不意味着购买了版权,文档只能用于自身使用,不得用于其他商业用途(如 [转卖]进行直接盈利或[编辑后售卖]进行间接盈利)。
2、本站所有内容均由合作方或网友上传,本站不对文档的完整性、权威性及其观点立场正确性做任何保证或承诺!文档内容仅供研究参考,付费前请自行鉴别。
3、如文档内容存在违规,或者侵犯商业秘密、侵犯著作权等,请点击“违规举报”。

碎片内容

石墨电极的生产工艺流程和质量指标的及消耗原理

您可能关注的文档

wxg+ 关注
实名认证
内容提供者

该用户很懒,什么也没介绍

确认删除?
VIP
微信客服
  • 扫码咨询
会员Q群
  • 会员专属群点击这里加入QQ群
客服邮箱
回到顶部