电脑桌面
添加小米粒文库到电脑桌面
安装后可以在桌面快捷访问

监理规划一二VIP免费

监理规划一二_第1页
1/13
监理规划一二_第2页
2/13
监理规划一二_第3页
3/13
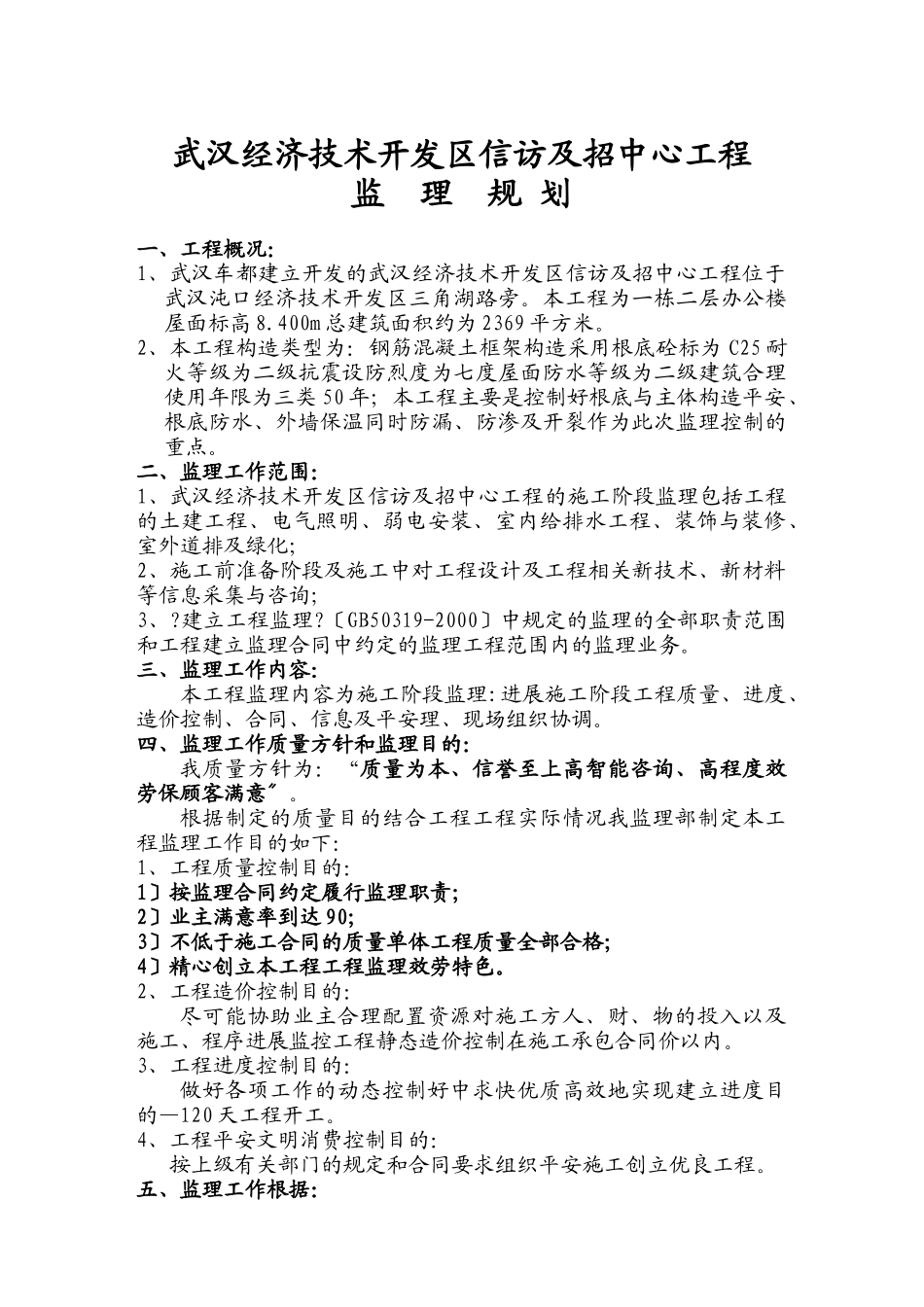
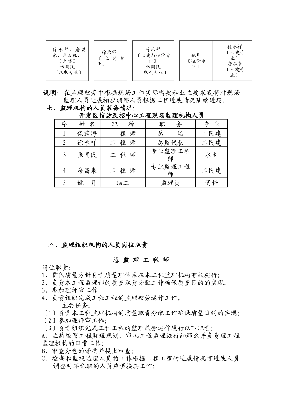
武汉经济技术开发区信访及招中心工程监理规划一、工程概况:1、武汉车都建立开发的武汉经济技术开发区信访及招中心工程位于武汉沌口经济技术开发区三角湖路旁。本工程为一栋二层办公楼屋面标高8.400m总建筑面积约为2369平方米。2、本工程构造类型为:钢筋混凝土框架构造采用根底砼标为C25耐火等级为二级抗震设防烈度为七度屋面防水等级为二级建筑合理使用年限为三类50年;本工程主要是控制好根底与主体构造平安、根底防水、外墙保温同时防漏、防渗及开裂作为此次监理控制的重点。二、监理工作范围:1、武汉经济技术开发区信访及招中心工程的施工阶段监理包括工程的土建工程、电气照明、弱电安装、室内给排水工程、装饰与装修、室外道排及绿化;2、施工前准备阶段及施工中对工程设计及工程相关新技术、新材料等信息采集与咨询;3、?建立工程监理?〔GB50319-2000〕中规定的监理的全部职责范围和工程建立监理合同中约定的监理工程范围内的监理业务。三、监理工作内容:本工程监理内容为施工阶段监理:进展施工阶段工程质量、进度、造价控制、合同、信息及平安理、现场组织协调。四、监理工作质量方针和监理目的:我质量方针为:“质量为本、信誉至上高智能咨询、高程度效劳保顾客满意。〞根据制定的质量目的结合工程工程实际情况我监理部制定本工程监理工作目的如下:1、工程质量控制目的:1〕按监理合同约定履行监理职责;2〕业主满意率到达90;3〕不低于施工合同的质量单体工程质量全部合格;4〕精心创立本工程工程监理效劳特色。2、工程造价控制目的:尽可能协助业主合理配置资源对施工方人、财、物的投入以及施工、程序进展监控工程静态造价控制在施工承包合同价以内。3、工程进度控制目的:做好各项工作的动态控制好中求快优质高效地实现建立进度目的—120天工程开工。4、工程平安文明消费控制目的:按上级有关部门的规定和合同要求组织平安施工创立优良工程。五、监理工作根据:1、?建立工程监理?GB50319-2000;2、、湖北、武汉有关工程建立监理、工程质量理的方针、政策、法规、尤其是严格执行?建筑法?、?建立工程质量理?及?工程建立强迫性条文?〔房屋建立局部〕的各项条款;3、经审查批准的设计图纸包括设计修改图、设计变更单和图纸会审纪要等技术;4、施工承包合同;5、监理委托合同及经建立批准的?监理规划?;6、工程建立监理人员工作守那么;7、我制定、下发的质量理受控和控制程序〔见附图一、附图二〕。六、工程监理机构的组织形式:根据本工程的规模、技术复杂程度、工程特定环境等因素综合考虑我们采用直线式监理组织形式提供效劳。本工程工较紧质量要求较高作业面较大等特点总监理工程师侯露海负责整个工程方案组织和指导着重整个工程组内外各方面的协调工作。总监理工程师代表徐承祥在现场负责按监理规划规定及总监理工程师受权行使职权。直线式组织方框图如下:湖北楚元工程建立咨询武汉经济技术开发区信访及招中心工程监理部工程总监:侯露海工程全面负责总监代表:徐承祥现场负责质量控制造价控制合同理进度控制平安控制信息理协调理徐承祥、詹昌来、李万红、〔土建〕张国民〔水电专业〕徐承祥〔土建专业〕徐承祥〔土建与造价专业〕张国民〔电气专业〕姚月〔造价专业〕徐承祥〔土建专业〕詹昌来〔土建专业〕说明:在监理效劳中根据现场工作实际需要和业主要求我将对现场监理人员进展相应调整人员根据工程进展情况陆续进场。七、监理机构的人员装备情况:开发区信访及招中心工程现场监理机构人员序姓名职称职务专业1侯露海工程师总监工民建2徐承祥工程师总监代表工民建3张国民工程师专业监理工程师水电4詹昌来工程师专业监理工程师工民建5姚月助工监理员资料八、监理组织机构的人员岗位职责总监理工程师岗位职责:1、贯彻质量方针负责质量理体系在本工程监理机构有效施行;2、负责本工程监理部的质量职责分配工作确保质量目的的实现;3、参加理评审工作;4、负责组织完成工程工程的监理效劳运作工作。主要任务:〔1〕负责本工程监理机构的质量职责分配工作确保质量目的的实现;〔2〕参加理评审工作;〔3〕负责组织完成工程工程的监理效劳运作履行以下职责:A、主持...

1、当您付费下载文档后,您只拥有了使用权限,并不意味着购买了版权,文档只能用于自身使用,不得用于其他商业用途(如 [转卖]进行直接盈利或[编辑后售卖]进行间接盈利)。
2、本站所有内容均由合作方或网友上传,本站不对文档的完整性、权威性及其观点立场正确性做任何保证或承诺!文档内容仅供研究参考,付费前请自行鉴别。
3、如文档内容存在违规,或者侵犯商业秘密、侵犯著作权等,请点击“违规举报”。

碎片内容

监理规划一二

您可能关注的文档

确认删除?
VIP
微信客服
  • 扫码咨询
会员Q群
  • 会员专属群点击这里加入QQ群
客服邮箱
回到顶部