电脑桌面
添加小米粒文库到电脑桌面
安装后可以在桌面快捷访问

2013年高考历史二轮专题复习讲义 第10讲 古代希腊、罗马的政治制度与西方人文精神之源VIP免费

2013年高考历史二轮专题复习讲义 第10讲 古代希腊、罗马的政治制度与西方人文精神之源_第1页
1/7
2013年高考历史二轮专题复习讲义 第10讲 古代希腊、罗马的政治制度与西方人文精神之源_第2页
2/7
2013年高考历史二轮专题复习讲义 第10讲 古代希腊、罗马的政治制度与西方人文精神之源_第3页
3/7
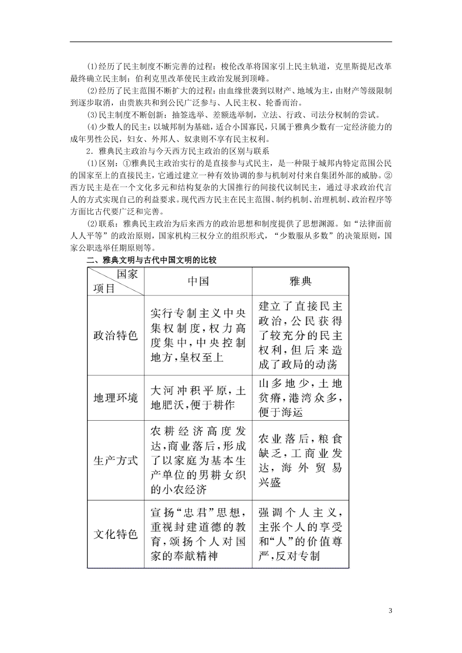
2013年高考历史二轮专题复习讲义第10讲古代希腊、罗马的政治制度与西方人文精神之源专题内容概述1.希腊罗马史(公元前2000年-公元6世纪)是海洋文明的典型代表,雅典创立的民主制度,罗马创立的法律体系对欧洲及全世界产生深远的影响,希腊的人文思想则对近代思想解放运动产生了巨大的影响,希腊罗马史是欧洲文明的源头。2.世界近代史(1500-1917年)是资木主义产生、发展并走向成熟的历史,也是世界从农耕文明向工业文明转型的过程。经济上,资本主义工商业兴起,18世纪后期,工业革命首先在英国开始,然后向世界各地扩展,在世界范围内,手工业生产逐渐被机器生产所取代。资本主义生产关系推动了世界市场的形成和发展,19世纪末20世纪初统一的世界市场最终形成。政治上,资产阶级逐渐建立了代议制民主政治,君主专制逐渐退出历史舞台,君主立宪制和民主共和制成为代议制的两种典型形式。思想上,人文主义思想兴起,经历了文艺复兴、宗教改革、启蒙运动,欧洲思想领域得到彻底的解放,为欧洲资产阶级革命和民主政治的建立做了准备。文学艺术上,随着工业文明的发展,世界文学艺术经历了古典主义、浪漫主义、现实主义、现代主义的发展历程,文学、绘画、音乐、电影等全面繁荣。3.世界现代史(1917年至今)呈现出明显的发展规律和时代特征:由20世纪上半期的革命、动荡到当今世界和平与发展成为主流;由不同社会制度与经济模式的相互敌视、封锁到当今的相互借鉴、竞争共处;由世界经济体系混乱无序到今天经济全球化和规范化、法制化。政治上,俄国十月革命,建立了世界上第一个社会主义国家,社会主义由理想成为现实。二战后,国际政治格局经历了由两极格局向多极化趋势发展的历程。经济上,主要讲述了不同社会制度的经济发展模式及世界经济的全球化进程。文化上,主要包括19世纪以来世界文学艺术的发展、演变及20世纪以来世界现代科学技术等方面的内容。第10讲古代希腊、罗马的政治制度与西方人文精神之源[构建体系]1[核心梳理]1.形成条件(1)地理条件:三面环水,山峦分割,土地贫瘠。(2)政治条件:小国寡民的城邦,平民与贵族斗争激烈。(3)经济条件:海外贸易和工商业相对发达。(4)思想条件:强调人在社会中的地位,人文精神萌发。2.发展过程(1)奠基:公元前6世纪初,梭伦改革改变了贵族专权的局面,奠定了雅典民主政治的基础。(2)确立:公元前6世纪末,克利斯提尼进行改革,使地区部落代替血缘部落,打破了贵族势力对政权的控制。(3)顶峰:伯利克里执政时,是雅典民主政治的“黄金时代”。3.主要特点:人民主权、轮番而治、法律至上。4.主要内容(1)设立公民大会、五百人议事会、民众法庭等机构。(2)鼓励公民参与城邦政治活动。5.历史评价(1)积极性:①创造了法治基础上的民主运作方式;促进了雅典奴隶制文明的繁荣。②对后世民主政治的实施和民主思想的传播起了推动作用。(2)局限性:①民主权利的范围只限于成年男性公民,是少数人的民主。②是小国寡民体制下的产物,容易导致国家权力的滥用和误用。[思维点拨]评价古代希腊民主政治时,不应挑剔它哪些没做到或只关注其局限性,而应肯定它做到了什么。如果运用这条标准,那么古代希腊民主政治的贡献也就极其突出——开民主政治之先河,为近代欧美资产阶级代议制的确立奠定了基础。自由探究的精神,民主政体的理论和实践,丰富多彩的艺术、文学和哲学思想,对个人自由和个人责任心的强调,这些都是古代希腊留给人类的光辉遗产。一、全面认识雅典民主政治1.特点2(1)经历了民主制度不断完善的过程:梭伦改革将国家引上民主轨道,克里斯提尼改革最终确立民主制;伯利克里改革使民主政治发展到顶峰。(2)经历了民主范围不断扩大的过程:由血缘世袭到以财产、地域为主,由财产等级限制到逐步取消,由贵族共和到公民广泛参与、人民主权、轮番而治。(3)民主制度不断创新:抽签选举、差额选举制,立法、行政、司法分权制的尝试。(4)少数人的民主:以城邦制为基础,适合小国寡民,只属于雅典少数有一定经济能力的成年男性公民,妇女、外邦人、奴隶则不享有民主权利。2.雅典民主政治与今天西方民主政治的区别与联系(1)区别:①雅典民主政治实行...

1、当您付费下载文档后,您只拥有了使用权限,并不意味着购买了版权,文档只能用于自身使用,不得用于其他商业用途(如 [转卖]进行直接盈利或[编辑后售卖]进行间接盈利)。
2、本站所有内容均由合作方或网友上传,本站不对文档的完整性、权威性及其观点立场正确性做任何保证或承诺!文档内容仅供研究参考,付费前请自行鉴别。
3、如文档内容存在违规,或者侵犯商业秘密、侵犯著作权等,请点击“违规举报”。

碎片内容

2013年高考历史二轮专题复习讲义 第10讲 古代希腊、罗马的政治制度与西方人文精神之源

您可能关注的文档

远洋启航书店+ 关注
实名认证
内容提供者

从事历史教学,热爱教育,高度负责。

确认删除?
VIP
微信客服
  • 扫码咨询
会员Q群
  • 会员专属群点击这里加入QQ群
客服邮箱
回到顶部