电脑桌面
添加小米粒文库到电脑桌面
安装后可以在桌面快捷访问

2013高考化学二轮复习精品资料 专题12 有机物结构与性质教学案(教师版)VIP免费

2013高考化学二轮复习精品资料 专题12 有机物结构与性质教学案(教师版)_第1页
1/103
2013高考化学二轮复习精品资料 专题12 有机物结构与性质教学案(教师版)_第2页
2/103
2013高考化学二轮复习精品资料 专题12 有机物结构与性质教学案(教师版)_第3页
3/103
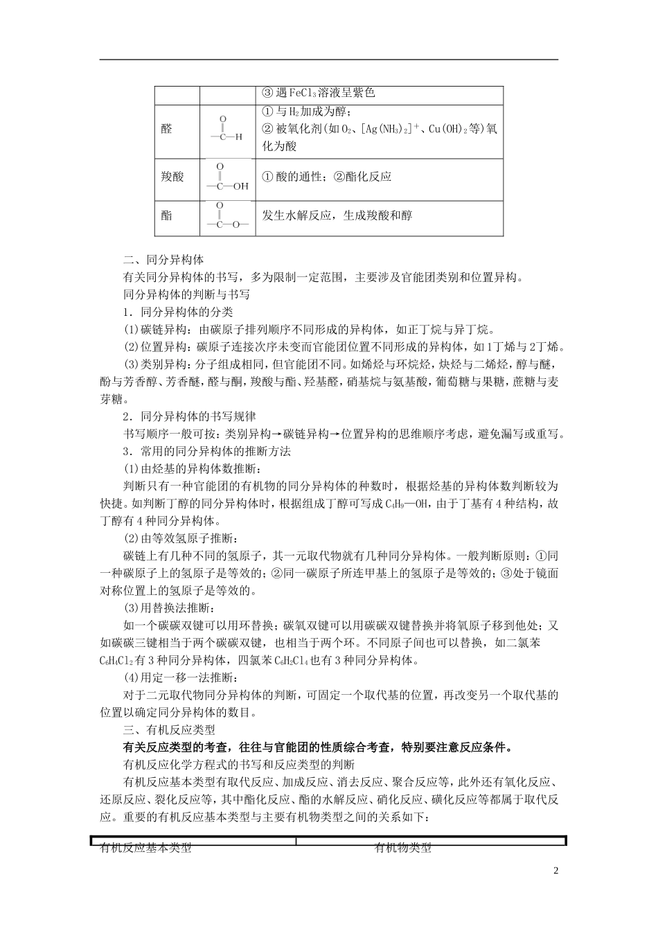
专题十二有机物结构与性质【2013考纲解读】(1)能根据有机化合物的元素含量、相对分子质量确定有机化合物的分子式。(2)了解常见有机化合物的结构。了解有机物分子中的官能团,能正确地表示它们的结构。(3)了解确定有机化合物结构的化学方法和某些物理方法。(4)从碳的成键特点认识有机化合物的多样性。了解有机化合物存在异构现象,能判断简单有机化合物的同分异构体(不包括手性异构体)。(5)能根据有机化合物命名规则命名简单的有机化合物。(6)能列举事实说明有机分子中基团之间存在相互影响。【重点知识整合】一、官能团性质对含有羧基、醇羟基、酚羟基、碳碳双键等多官能团物质的考查近年来成为高考命题的热点。此类试题大多给出的是多官能团有机物,一般不涉及官能团之间的相互影响,考查的知识均为代表物的主要化学性质。官能团与有机物的性质官能团主要化学性质烷烃①在光照下发生卤代反应;②不能使酸性KMnO4溶液褪色;③高温分解苯①取代——硝化反应、磺化反应、②卤代反应(Fe或Fe3+作催化剂);②与H2发生加成反应苯的同系物①取代反应;②使酸性KMnO4溶液褪色卤代烃—X①与NaOH溶液共热发生取代反应;②与NaOH醇溶液共热发生消去反应醇—OH①跟活泼金属Na等反应产生H2;②消去反应,加热时,分子内脱水生成烯烃;③催化氧化;④与羧酸及无机含氧酸发生酯化反应酚—OH①弱酸性;②遇浓溴水生成白色沉淀;1③遇FeCl3溶液呈紫色醛①与H2加成为醇;②被氧化剂(如O2、[Ag(NH3)2]+、Cu(OH)2等)氧化为酸羧酸①酸的通性;②酯化反应酯发生水解反应,生成羧酸和醇二、同分异构体有关同分异构体的书写,多为限制一定范围,主要涉及官能团类别和位置异构。同分异构体的判断与书写1.同分异构体的分类(1)碳链异构:由碳原子排列顺序不同形成的异构体,如正丁烷与异丁烷。(2)位置异构:碳原子连接次序未变而官能团位置不同形成的异构体,如1丁烯与2丁烯。(3)类别异构:分子组成相同,但官能团不同。如烯烃与环烷烃,炔烃与二烯烃,醇与醚,酚与芳香醇、芳香醚,醛与酮,羧酸与酯、羟基醛,硝基烷与氨基酸,葡萄糖与果糖,蔗糖与麦芽糖。2.同分异构体的书写规律书写顺序一般可按:类别异构→碳链异构→位置异构的思维顺序考虑,避免漏写或重写。3.常用的同分异构体的推断方法(1)由烃基的异构体数推断:判断只有一种官能团的有机物的同分异构体的种数时,根据烃基的异构体数判断较为快捷。如判断丁醇的同分异构体时,根据组成丁醇可写成C4H9—OH,由于丁基有4种结构,故丁醇有4种同分异构体。(2)由等效氢原子推断:碳链上有几种不同的氢原子,其一元取代物就有几种同分异构体。一般判断原则:①同一种碳原子上的氢原子是等效的;②同一碳原子所连甲基上的氢原子是等效的;③处于镜面对称位置上的氢原子是等效的。(3)用替换法推断:如一个碳碳双键可以用环替换;碳氧双键可以用碳碳双键替换并将氧原子移到他处;又如碳碳三键相当于两个碳碳双键,也相当于两个环。不同原子间也可以替换,如二氯苯C6H4Cl2有3种同分异构体,四氯苯C6H2Cl4也有3种同分异构体。(4)用定一移一法推断:对于二元取代物同分异构体的判断,可固定一个取代基的位置,再改变另一个取代基的位置以确定同分异构体的数目。三、有机反应类型有关反应类型的考查,往往与官能团的性质综合考查,特别要注意反应条件。有机反应化学方程式的书写和反应类型的判断有机反应基本类型有取代反应、加成反应、消去反应、聚合反应等,此外还有氧化反应、还原反应、裂化反应等,其中酯化反应、酯的水解反应、硝化反应、磺化反应等都属于取代反应。重要的有机反应基本类型与主要有机物类型之间的关系如下:有机反应基本类型有机物类型2【高频考点突破】考点一官能团与有机化合物的性质例1、NM3和D58是正处于临床试验阶段的小分子抗癌药物,结构如下:加成反应烯烃、炔烃、苯和苯的同系物、醛等消去反应卤代烃、醇等氧化反应燃烧绝大多数有机物酸性KMnO4溶液烯烃、炔烃、苯的同系物、醇、醛等直接(或催化)氧化酚、醇、醛、葡萄糖等还原反应醛、葡萄糖等聚合反应加聚反应烯烃、炔烃等缩聚反应苯酚与甲醛;多元醇与多元羧酸;氨基酸等与Fe...

1、当您付费下载文档后,您只拥有了使用权限,并不意味着购买了版权,文档只能用于自身使用,不得用于其他商业用途(如 [转卖]进行直接盈利或[编辑后售卖]进行间接盈利)。
2、本站所有内容均由合作方或网友上传,本站不对文档的完整性、权威性及其观点立场正确性做任何保证或承诺!文档内容仅供研究参考,付费前请自行鉴别。
3、如文档内容存在违规,或者侵犯商业秘密、侵犯著作权等,请点击“违规举报”。

碎片内容

2013高考化学二轮复习精品资料 专题12 有机物结构与性质教学案(教师版)

您可能关注的文档

远洋启航书店+ 关注
实名认证
内容提供者

从事历史教学,热爱教育,高度负责。

相关文档

确认删除?
VIP
微信客服
  • 扫码咨询
会员Q群
  • 会员专属群点击这里加入QQ群
客服邮箱
回到顶部