电脑桌面
添加小米粒文库到电脑桌面
安装后可以在桌面快捷访问

垃圾焚烧电厂二恶英减排技改实例VIP免费

垃圾焚烧电厂二恶英减排技改实例_第1页
1/3
垃圾焚烧电厂二恶英减排技改实例_第2页
2/3
垃圾焚烧电厂二恶英减排技改实例_第3页
3/3
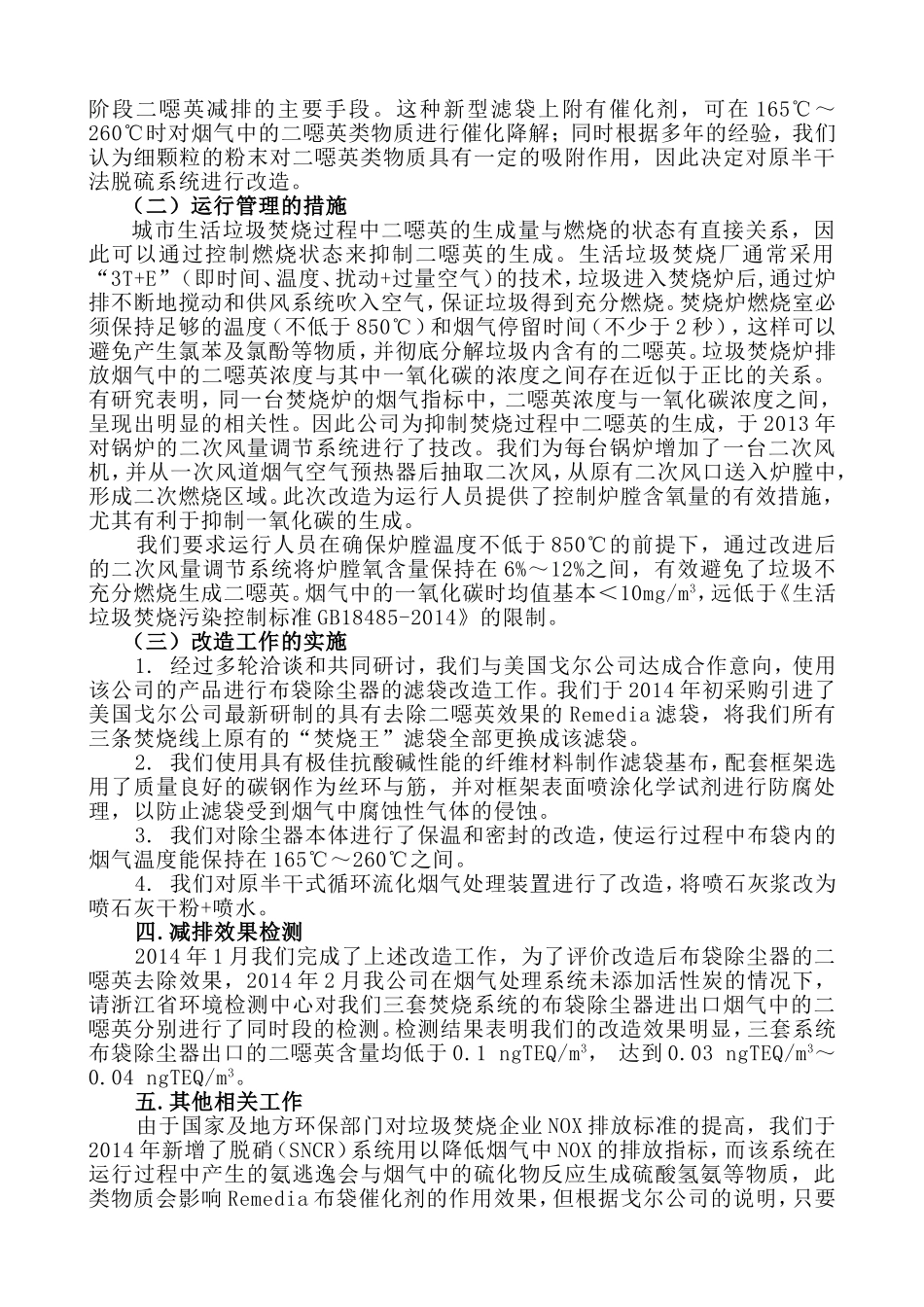
垃圾焚烧电厂二噁英减排工作实例汪嘉涛1胡津烽21、2.杭州绿能环保发电有限公司,浙江杭州310053摘要:本文通过总结公司多年来在二噁英减排方面的一些工作经验,说明了二噁英减排工作的成效,为垃圾焚烧行业的二噁英减排提供参考。关键词;垃圾焚烧、二噁英、减排一.公司简介杭州绿能环保发电项目于1999年开始筹建,工程按“一次规划、分期建设”的原则建设,一期工程设计日处理生活垃圾450吨。一期工程项目设置三台日本三菱重工制造的150吨/日马丁逆推式生活垃圾焚烧炉以及由杭州锅炉集团和日本三菱重工合作生产的相配套的余热锅炉,并且配置了一台7.5MW的汽轮发电机组,烟气处理系统采用了循环流化反应+活性炭喷射+布袋除尘+尾气在线检测的半干式循环流化烟气处理装置。我公司(杭州绿能环保发电有限公司)于2002年9月接手项目工作,经过约两年的建设,一期工程项目于2004年10月建成投运,投运以来所有的环保排放指标均符合《生活垃圾焚烧污染控制标准GB18485-2001》的标准。二.减排背景2009年下半年广州市番禺垃圾焚烧项目的群体事件在全国范围内造成很大的影响,同时网络等媒介上对以焚烧方式处理垃圾的质疑越来越多,公众对垃圾焚烧日益关注,其焦点就集中于“二噁英”及其对环境的危害。2012年,国家环保部开始准备对生活垃圾焚烧污染控制标准进行修改,其中拟大幅度提高对烟气中二噁英排放限值的要求。针对上述情况,也出于公司从事此行业应承担的社会责任,在国家相关要求未改变时我们从2012年开始就着手开展了二噁英减排工作。三.减排工作实施(一)技术路线的确定图1减排技术路线图工作开展初期,我们就二噁英的减排工作组织技术人员对国内外多种二噁英治理工艺进行了调研,结合公司的实际情况确定了减排的技术路线,如图1所示。技术路线整体分两个部分:一是在二噁英生成阶段,通过控制生活垃圾焚烧过程中一氧化碳的含量,减少二噁英类物质的生成;二是在烟气处理阶段,通过技术改造来提高二噁英的去除效果,达到二噁英减排的目的。由于我公司厂区布局的局限性,无法在焚烧线的烟气处理系统中新增加工艺设备,故我们最终选择了具有二噁英催化降解功能的滤袋作为烟气处理生活垃圾焚烧炉产生的烟气达标排放流化反应塔布袋除尘器半干法改造滤袋改造活性碳喷射在线监测二次风改造阶段二噁英减排的主要手段。这种新型滤袋上附有催化剂,可在165℃~260℃时对烟气中的二噁英类物质进行催化降解;同时根据多年的经验,我们认为细颗粒的粉末对二噁英类物质具有一定的吸附作用,因此决定对原半干法脱硫系统进行改造。(二)运行管理的措施城市生活垃圾焚烧过程中二噁英的生成量与燃烧的状态有直接关系,因此可以通过控制燃烧状态来抑制二噁英的生成。生活垃圾焚烧厂通常采用“3T+E”(即时间、温度、扰动+过量空气)的技术,垃圾进入焚烧炉后,通过炉排不断地搅动和供风系统吹入空气,保证垃圾得到充分燃烧。焚烧炉燃烧室必须保持足够的温度(不低于850℃)和烟气停留时间(不少于2秒),这样可以避免产生氯苯及氯酚等物质,并彻底分解垃圾内含有的二噁英。垃圾焚烧炉排放烟气中的二噁英浓度与其中一氧化碳的浓度之间存在近似于正比的关系。有研究表明,同一台焚烧炉的烟气指标中,二噁英浓度与一氧化碳浓度之间,呈现出明显的相关性。因此公司为抑制焚烧过程中二噁英的生成,于2013年对锅炉的二次风量调节系统进行了技改。我们为每台锅炉增加了一台二次风机,并从一次风道烟气空气预热器后抽取二次风,从原有二次风口送入炉膛中,形成二次燃烧区域。此次改造为运行人员提供了控制炉膛含氧量的有效措施,尤其有利于抑制一氧化碳的生成。我们要求运行人员在确保炉膛温度不低于850℃的前提下,通过改进后的二次风量调节系统将炉膛氧含量保持在6%~12%之间,有效避免了垃圾不充分燃烧生成二噁英。烟气中的一氧化碳时均值基本<10mg/m3,远低于《生活垃圾焚烧污染控制标准GB18485-2014》的限制。(三)改造工作的实施1.经过多轮洽谈和共同研讨,我们与美国戈尔公司达成合作意向,使用该公司的产品进行布袋除尘器的滤袋改造工作。我们于2014年初采购引进了美国戈尔公司最新研制的具有去...

1、当您付费下载文档后,您只拥有了使用权限,并不意味着购买了版权,文档只能用于自身使用,不得用于其他商业用途(如 [转卖]进行直接盈利或[编辑后售卖]进行间接盈利)。
2、本站所有内容均由合作方或网友上传,本站不对文档的完整性、权威性及其观点立场正确性做任何保证或承诺!文档内容仅供研究参考,付费前请自行鉴别。
3、如文档内容存在违规,或者侵犯商业秘密、侵犯著作权等,请点击“违规举报”。

碎片内容

垃圾焚烧电厂二恶英减排技改实例

您可能关注的文档

确认删除?
VIP
微信客服
  • 扫码咨询
会员Q群
  • 会员专属群点击这里加入QQ群
客服邮箱
回到顶部