电脑桌面
添加小米粒文库到电脑桌面
安装后可以在桌面快捷访问

天津高考地理二轮专题复习讲解和练习-工业与区位docVIP免费

天津高考地理二轮专题复习讲解和练习-工业与区位doc_第1页
1/14
天津高考地理二轮专题复习讲解和练习-工业与区位doc_第2页
2/14
天津高考地理二轮专题复习讲解和练习-工业与区位doc_第3页
3/14
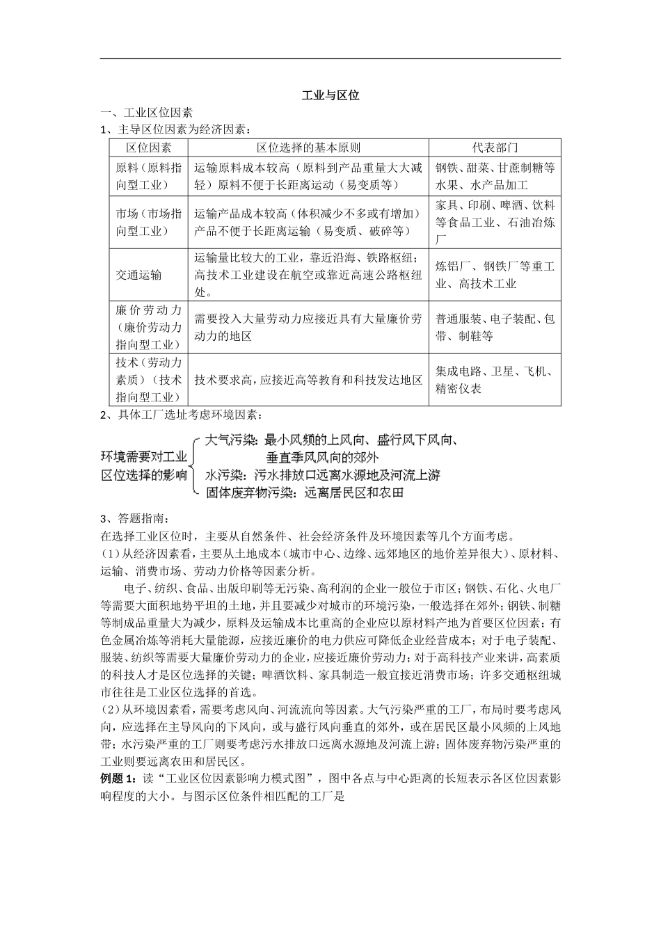
工业与区位一、工业区位因素1、主导区位因素为经济因素:区位因素区位选择的基本原则代表部门原料(原料指向型工业)运输原料成本较高(原料到产品重量大大减轻)原料不便于长距离运动(易变质等)钢铁、甜菜、甘蔗制糖等水果、水产品加工市场(市场指向型工业)运输产品成本较高(体积减少不多或有增加)产品不便于长距离运输(易变质、破碎等)家具、印刷、啤酒、饮料等食品工业、石油冶炼厂交通运输运输量比较大的工业,靠近沿海、铁路枢纽;高技术工业建设在航空或靠近高速公路枢纽处。炼铝厂、钢铁厂等重工业、高技术工业廉价劳动力(廉价劳动力指向型工业)需要投入大量劳动力应接近具有大量廉价劳动力的地区普通服装、电子装配、包带、制鞋等技术(劳动力素质)(技术指向型工业)技术要求高,应接近高等教育和科技发达地区集成电路、卫星、飞机、精密仪表2、具体工厂选址考虑环境因素:3、答题指南:在选择工业区位时,主要从自然条件、社会经济条件及环境因素等几个方面考虑。(1)从经济因素看,主要从土地成本(城市中心、边缘、远郊地区的地价差异很大)、原材料、运输、消费市场、劳动力价格等因素分析。电子、纺织、食品、出版印刷等无污染、高利润的企业一般位于市区;钢铁、石化、火电厂等需要大面积地势平坦的土地,并且要减少对城市的环境污染,一般选择在郊外;钢铁、制糖等制成品重量大为减少,原料及运输成本比重高的企业应以原材料产地为首要区位因素;有色金属冶炼等消耗大量能源,应接近廉价的电力供应可降低企业经营成本;对于电子装配、服装、纺织等需要大量廉价劳动力的企业,应接近廉价劳动力;对于高科技产业来讲,高素质的科技人才是区位选择的关键;啤酒饮料、家具制造一般宜接近消费市场;许多交通枢纽城市往往是工业区位选择的首选。(2)从环境因素看,需要考虑风向、河流流向等因素。大气污染严重的工厂,布局时要考虑风向,应选择在主导风向的下风向,或与盛行风向垂直的郊外,或在居民区最小风频的上风地带;水污染严重的工厂则要考虑污水排放口远离水源地及河流上游;固体废弃物污染严重的工业则要远离农田和居民区。例题1:读“工业区位因素影响力模式图”,图中各点与中心距离的长短表示各区位因素影响程度的大小。与图示区位条件相匹配的工厂是A.①——有色金属冶炼厂B.②——计算机装配厂C.③——甘蔗榨糖厂D.④——采矿厂答案:A点拨:有色金属冶炼需要消耗大量电能;②主导区位因素为技术,而计算机装配厂属于劳动力密集型工业;③主导区位因素为市场,而甘蔗榨糖厂需要靠近原料产地;④主导区位因素为劳动力,而采矿厂需要靠近原料产地。例题2:下图为某城市一年中各风向出现的频率及该市工业区划图,据图回答(1)~(3)题。(1)图示地区工业布局合理的是A.①B.②C.③D.④答案:A点拨:该地区主导风向为西南风和西北风,结合河流流向判断工业布局是否合理。①为钢铁厂,建设在城区西侧,大气污染小,且有铁路,所以布局合理。②为炼铝厂,需要消耗大量能源和原料,不能建设在城区内;③为服装厂,需要大量劳动力,应该布局在城区;④为石油冶炼厂,建设在西北风上风向和河流上游,故不合理。(2)若图中显示工业为该地区主导产业,其中受市场区位指向明显的是A.①B.②C.③D.④答案:D点拨:钢铁厂、炼铝厂需要靠近能源和原料地,服装厂应靠近劳动力,石油冶炼厂一般设在消费地,用管道或船运输原油,受市场区位指向明显。二、工业联系与工业地域1、工业联系(1)总厂与分厂联系:如汽车工业。(2)上下游(投入-产出)联系:如钢铁联合企业。(3)共用基础设施联系(规划工业区)2、工业集聚的优点和我国工业集聚类型(1)工业集聚优点:①节省运费,提高经济效益;②共用基础设施,降低生产费用;③利于处理工业生产中的环境污染问题。(2)我国工业集聚类型①利用廉价劳动力②利用交通枢纽(港口、铁路枢纽)③利用资源或能源3、工业地域类型及对城市的作用:(1)基本工业地域类型:①专业性工业地域,如石化工业区,钢铁工业区等。如上海金山石化,天津大港石化,大庆石化,攀枝花钢铁工业等。②综合性工业地域,...

1、当您付费下载文档后,您只拥有了使用权限,并不意味着购买了版权,文档只能用于自身使用,不得用于其他商业用途(如 [转卖]进行直接盈利或[编辑后售卖]进行间接盈利)。
2、本站所有内容均由合作方或网友上传,本站不对文档的完整性、权威性及其观点立场正确性做任何保证或承诺!文档内容仅供研究参考,付费前请自行鉴别。
3、如文档内容存在违规,或者侵犯商业秘密、侵犯著作权等,请点击“违规举报”。

碎片内容

天津高考地理二轮专题复习讲解和练习-工业与区位doc

您可能关注的文档

确认删除?
VIP
微信客服
  • 扫码咨询
会员Q群
  • 会员专属群点击这里加入QQ群
客服邮箱
回到顶部