电脑桌面
添加小米粒文库到电脑桌面
安装后可以在桌面快捷访问

图纸会审注意事项(超实用)VIP免费

图纸会审注意事项(超实用)_第1页
1/8
图纸会审注意事项(超实用)_第2页
2/8
图纸会审注意事项(超实用)_第3页
3/8
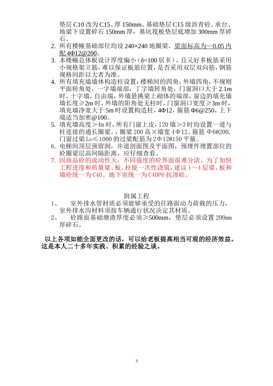
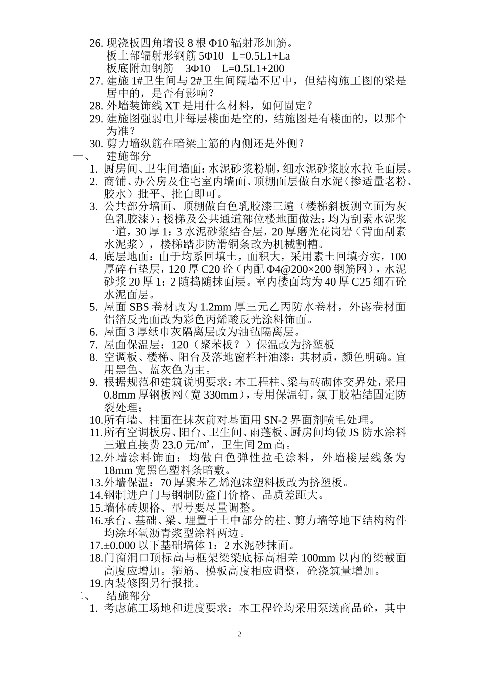
图纸审查注意事项发现施工图中问题,集中汇总,列出问题的部位和需更改的内容,提供给设计单位。组织设计交底,将提出的问题形成解决方案文件,进行会签确认,并及时办理设计变更、洽商的签字、盖章手续。1.檐沟增加挑梁,并预埋过水管道,梁高应≥350mm。2.钢筋砼雨水沟、栏板等水平长度超过12m时应设置10mm的伸缩缝,间距≤12m。3.大梁上层筋超过4根要改为二层筋设置。是否有次梁比主梁大的情况。4.门窗标高与梁有无冲突,特别是外围一圈,楼层增高时门窗高度不变时应考虑过梁的标高。5.外墙、楼梯间、卫生间的砖砌体是否与柱外边平齐。6.临空栏板、栏杆离地面100mm高度内不留空。7.卫生间、厨房间排气道预留孔建施、结施对照,并在最低层的卫生间、厨房间上层开始留孔。8.室内外交接处如:落地窗、阳台、雨蓬、卫生间、屋面炮台墙脚处、空调板、外挑板、露台相联的外墙、砌体女儿墙等地面用素砼上翻200mm宽同墙厚。9.平面、立面之间有无矛盾,标注是否遗漏。10.预埋件是否表示清楚。(雨蓬、局部钢结构)11.外墙采用花岗岩干挂时,外墙细部构造是否符合干挂作业要求(线条小的没有必要按图施工,直接干挂就可以)。12.楼梯间门窗,踏步尺寸复核。门窗位置与砼梁位置、室内外门窗位置与砼梁、柱、是否冲突。13.土方回填工程量清单与图纸核对。14.卷材防水附加层层数总说明与施工图对照,檐沟是否有附加层。15.楼梯梁端部增设TZ短柱,配筋4Φ16Φ6@100/200截面250×墙宽,TL6Φ14Φ6@100/200250×300.16.门垛位置调整≤12mm的取消。门窗框设包框柱宽100,厚同墙体,纵筋3Φ10,S形拉筋Φ6@200。17.±0.000以上无墙体,地圈梁以下不用砌筑。18.材料来源有无保证,能否代换。(砖)19.外墙如贴保温其厚度与门窗、主体结构尺寸核对。保温材料易用阻燃型,(胶粉聚苯颗粒)20.屋面排水坡度不应小于3%,建筑(构造)找坡改为结构找坡。21.上人屋面女儿墙、栏板、栏杆等净高不应小于1.2m。砼山墙改为MU10砖墙。22.建议角柱箍筋全长加密。23.板上砌墙,板底须附加2Φ16钢筋,长度取板跨长,钢筋两端锚入支座,长度满足锚固长度要求。24.墙体下的楼板无梁处均上下另加2×2Φ12的加筋,加筋两端均搁置在结构梁上,并满足钢筋锚固要求。25.砼楼层现浇板厚度增厚,(层高有影响)126.现浇板四角增设8根Φ10辐射形加筋。板上部辐射形钢筋5Φ10L=0.5L1+La板底附加钢筋3Φ10L=0.5L1+20027.建施1#卫生间与2#卫生间隔墙不居中,但结构施工图的梁是居中的,是否有影响?28.外墙装饰线XT是用什么材料,如何固定?29.建施图强弱电井每层楼面是空的,结施图是有楼面的,以那个为准?30.剪力墙纵筋在暗梁主筋的内侧还是外侧?一、建施部分1.厨房间、卫生间墙面:水泥砂浆粉刷,细水泥砂浆胶水拉毛面层。2.商铺、办公房及住宅室内墙面、顶棚面层做白水泥(掺适量老粉、胶水)批平、批白即可。3.公共部分墙面、顶棚做白色乳胶漆三遍(楼梯斜板测立面为灰色乳胶漆);楼梯及公共通道部位楼地面做法:均为刮素水泥浆一道,30厚1:3水泥砂浆结合层,20厚磨光花岗岩(背面刮素水泥浆),楼梯踏步防滑铜条改为机械割槽。4.底层地面:由于均系回填土,面积大,采用素土回填夯实,100厚碎石垫层,120厚C20砼(内配Φ4@200×200钢筋网),水泥砂浆20厚1:2随捣随抹面层。室内楼面均为40厚C25细石砼水泥面层。5.屋面SBS卷材改为1.2mm厚三元乙丙防水卷材,外露卷材面铝箔反光面改为彩色丙烯酸反光涂料饰面。6.屋面3厚纸巾灰隔离层改为油毡隔离层。7.屋面保温层:120(聚苯板?)保温改为挤塑板8.空调板、楼梯、阳台及落地窗栏杆油漆:其材质,颜色明确。宜用黑色、蓝灰色为主。9.根据规范和建筑说明要求:本工程柱、梁与砖砌体交界处,采用0.8mm厚钢板网(宽330mm),专用保温钉,氯丁胶粘结固定防裂处理;10.所有墙、柱面在抹灰前对基面用SN-2界面剂喷毛处理。11.所有空调板房、阳台、卫生间、雨蓬板、厨房间均做JS防水涂料三遍直接费23.0元/㎡,卫生间2m高。12.外墙涂料饰面:均做白色弹性拉毛涂料,外墙楼层线条为18mm宽黑色塑料条暗敷。13.外墙保温:70厚聚苯乙烯泡沫塑料板改为挤塑板。14.钢制进户门与钢制防盗...

1、当您付费下载文档后,您只拥有了使用权限,并不意味着购买了版权,文档只能用于自身使用,不得用于其他商业用途(如 [转卖]进行直接盈利或[编辑后售卖]进行间接盈利)。
2、本站所有内容均由合作方或网友上传,本站不对文档的完整性、权威性及其观点立场正确性做任何保证或承诺!文档内容仅供研究参考,付费前请自行鉴别。
3、如文档内容存在违规,或者侵犯商业秘密、侵犯著作权等,请点击“违规举报”。

碎片内容

图纸会审注意事项(超实用)

您可能关注的文档

确认删除?
VIP
微信客服
  • 扫码咨询
会员Q群
  • 会员专属群点击这里加入QQ群
客服邮箱
回到顶部