电脑桌面
添加小米粒文库到电脑桌面
安装后可以在桌面快捷访问

别墅砖混结构统一做法VIP免费

别墅砖混结构统一做法_第1页
1/35
别墅砖混结构统一做法_第2页
2/35
别墅砖混结构统一做法_第3页
3/35
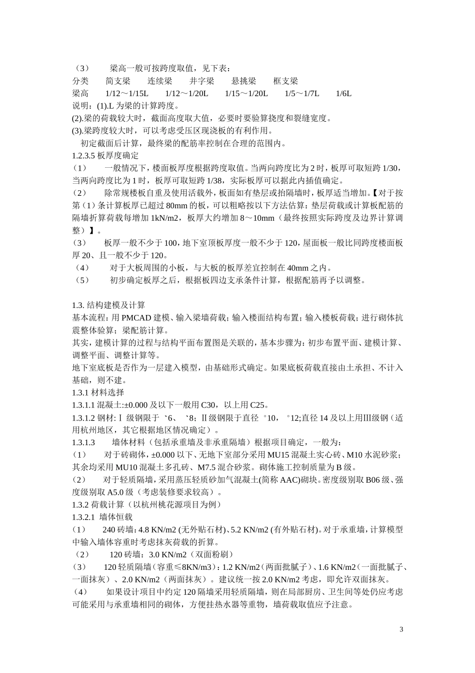
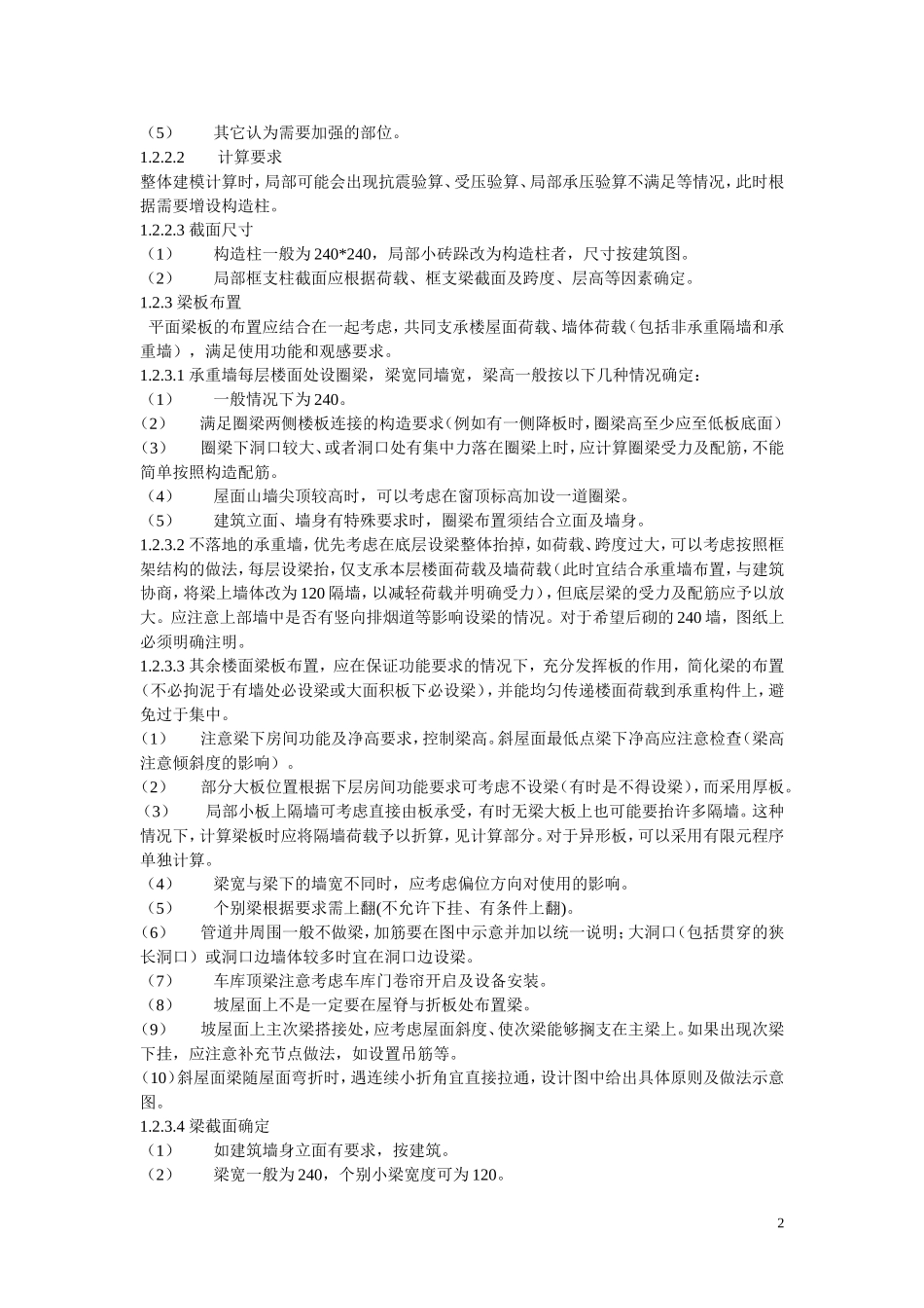
别墅砖混结构统一做法(本人只有这些了,需要全部的朋友让二楼的朋友发一下吧)别墅砖混结构统一做法1.1.设计总则1.1.1结构体系采用砖混结构。1.1.2常用的承重砌体为烧结普通砖、烧结多孔砖、混凝土实心砖、混凝土多孔砖等。承重墙厚度一般为240或以上,其余120厚墙、轻质墙等作为隔墙,不能承重,其用材可以为轻质砌块或与承重墙相同。1.1.3建筑层数一般为地下一层、地上一至三层。地下室可能局部取消(别墅项目一般不会完全取消地下室);上部结构局部可能有错层,如车库、通高客厅等(此时尤其应注意层高及高厚比要求)。1.1.4除基础部分外,涉及上部结构的主要规范包括:《砌体结构设计规范》GB50003-2001《建筑结构荷载规范》GB50009-2001(2006年版)《建筑抗震设计规范》GB50011-2001《混凝土结构设计规范》GB50010-2002《地下工程防水技术规范》GB50108-2001。1.1.5开始设计任务之前,应注意了解项目所在地的场地条件、自然条件,如风雪、地震、场地土类型、承载能力、场地坡度(原始地坪、后期景观)、地下水位等。1.2.结构布置在进行结构布置之前,应该细致阅读理解建筑图,了解以下内容:(1)房间功能组合(了解各房间的用途分配、主次区分、交通组织等);(2)主要的楼面、屋面、外墙做法(用以确定面层厚度、荷载等);(3)设备要求(了解管井、留洞、集水坑、集水沟、卫生间垫层)1.2.1承重墙布置砖混别墅中,由于使用功能的要求,承重墙体往往有很多不能上下对齐,应积极思考,并与建筑专业协商:局部根据结构需要改变墙厚及功能(将部分120隔墙改为240承重墙,或将某些240墙改为120隔墙)、改变部分墙体位置等,满足以下原则,以达到较好的受力性能:(1)各层承重墙尽量对齐;(2)尽量形成闭合布置(局部不能闭合的位置设置构造柱予以加强);(3)两方向上的承重墙间距基本合理(4~6米)。(4)注意墙体高厚比,尤其是层高较高的车库、通高客厅、有斜屋面的顶层。可以考虑减小横墙间距和设置圈梁、构造柱予以加强。1.2.2构造柱布置构造柱的设置主要依据两个原则:构造要求和计算需要。设计之初根据构造要求设置,建模计算后再行增加。1.2.2.1构造要求(1)《抗震规范》中有关要求设置,如外墙阳角、大板周边、大洞口周边等;(2)承重墙布置中认为需要设构造柱加强的位置,如墙中大洞口两端、单片墙端等;(3)大跨度梁端部、悬挑梁根部、抬墙梁(以下称为框支梁,为描述方便。但应注意与框剪结构中的框支梁是不同的。支承框支梁的柱相应称为框支柱)端部等集中力较大的部位,如果圈梁作用不足,首先考虑设置梁垫,再考虑设置构造柱;(4)认为设置构造柱便于处理的部位,如窗间小于400的砖跺、错层部位的墙角等;1(5)其它认为需要加强的部位。1.2.2.2计算要求整体建模计算时,局部可能会出现抗震验算、受压验算、局部承压验算不满足等情况,此时根据需要增设构造柱。1.2.2.3截面尺寸(1)构造柱一般为240*240,局部小砖跺改为构造柱者,尺寸按建筑图。(2)局部框支柱截面应根据荷载、框支梁截面及跨度、层高等因素确定。1.2.3梁板布置平面梁板的布置应结合在一起考虑,共同支承楼屋面荷载、墙体荷载(包括非承重隔墙和承重墙),满足使用功能和观感要求。1.2.3.1承重墙每层楼面处设圈梁,梁宽同墙宽,梁高一般按以下几种情况确定:(1)一般情况下为240。(2)满足圈梁两侧楼板连接的构造要求(例如有一侧降板时,圈梁高至少应至低板底面)(3)圈梁下洞口较大、或者洞口处有集中力落在圈梁上时,应计算圈梁受力及配筋,不能简单按照构造配筋。(4)屋面山墙尖顶较高时,可以考虑在窗顶标高加设一道圈梁。(5)建筑立面、墙身有特殊要求时,圈梁布置须结合立面及墙身。1.2.3.2不落地的承重墙,优先考虑在底层设梁整体抬掉,如荷载、跨度过大,可以考虑按照框架结构的做法,每层设梁抬,仅支承本层楼面荷载及墙荷载(此时宜结合承重墙布置,与建筑协商,将梁上墙体改为120隔墙,以减轻荷载并明确受力),但底层梁的受力及配筋应予以放大。应注意上部墙中是否有竖向排烟道等影响设梁的情况。对于希望后砌的240墙,图纸上必须明确注明。1.2.3.3其余楼面梁板布置...

1、当您付费下载文档后,您只拥有了使用权限,并不意味着购买了版权,文档只能用于自身使用,不得用于其他商业用途(如 [转卖]进行直接盈利或[编辑后售卖]进行间接盈利)。
2、本站所有内容均由合作方或网友上传,本站不对文档的完整性、权威性及其观点立场正确性做任何保证或承诺!文档内容仅供研究参考,付费前请自行鉴别。
3、如文档内容存在违规,或者侵犯商业秘密、侵犯著作权等,请点击“违规举报”。

碎片内容

别墅砖混结构统一做法

墨香书阁+ 关注
实名认证
内容提供者

热爱教学事业,对互联网知识分享很感兴趣

确认删除?
VIP
微信客服
  • 扫码咨询
会员Q群
  • 会员专属群点击这里加入QQ群
客服邮箱
回到顶部