电脑桌面
添加小米粒文库到电脑桌面
安装后可以在桌面快捷访问

IC-761型离子色谱仪使用说明书VIP免费

IC-761型离子色谱仪使用说明书_第1页
1/5
IC-761型离子色谱仪使用说明书_第2页
2/5
IC-761型离子色谱仪使用说明书_第3页
3/5
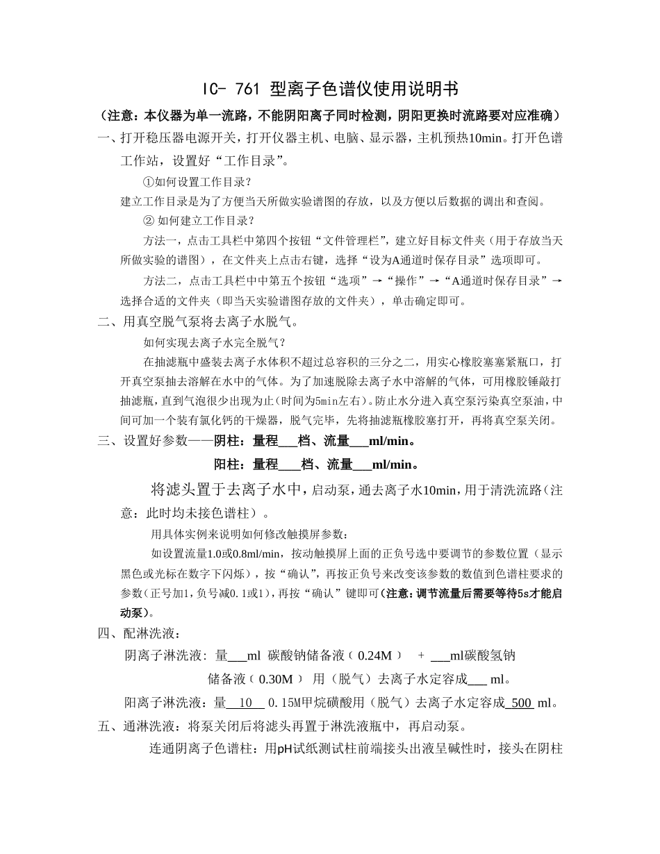
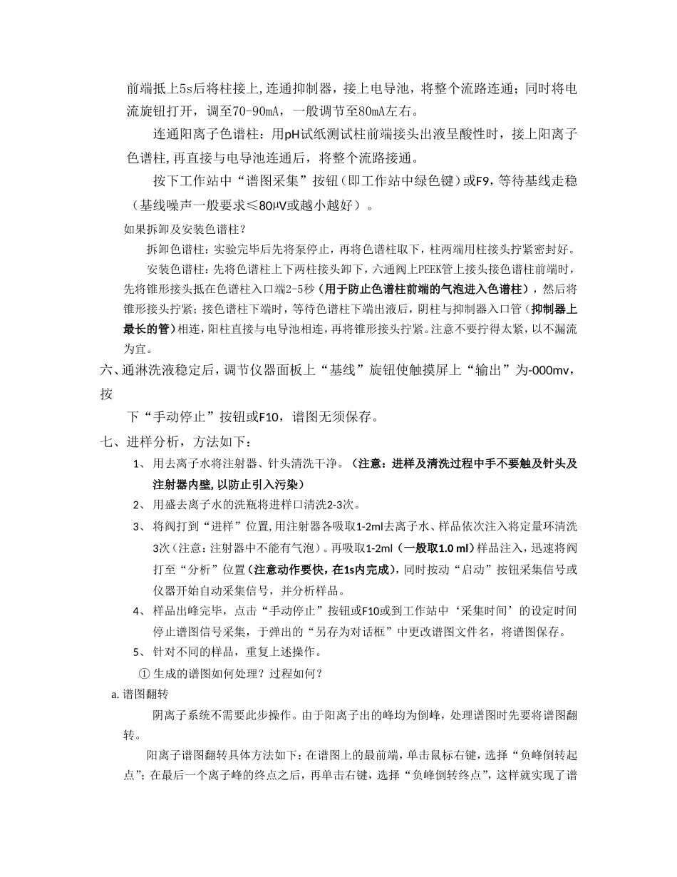
IC-761型离子色谱仪使用说明书(注意:本仪器为单一流路,不能阴阳离子同时检测,阴阳更换时流路要对应准确)一、打开稳压器电源开关,打开仪器主机、电脑、显示器,主机预热10min。打开色谱工作站,设置好“工作目录”。①如何设置工作目录?建立工作目录是为了方便当天所做实验谱图的存放,以及方便以后数据的调出和查阅。②如何建立工作目录?方法一,点击工具栏中第四个按钮“文件管理栏”,建立好目标文件夹(用于存放当天所做实验的谱图),在文件夹上点击右键,选择“设为A通道时保存目录”选项即可。方法二,点击工具栏中中第五个按钮“选项”→“操作”→“A通道时保存目录”→选择合适的文件夹(即当天实验谱图存放的文件夹),单击确定即可。二、用真空脱气泵将去离子水脱气。如何实现去离子水完全脱气?在抽滤瓶中盛装去离子水体积不超过总容积的三分之二,用实心橡胶塞塞紧瓶口,打开真空泵抽去溶解在水中的气体。为了加速脱除去离子水中溶解的气体,可用橡胶锤敲打抽滤瓶,直到气泡很少出现为止(时间为5min左右)。防止水分进入真空泵污染真空泵油,中间可加一个装有氯化钙的干燥器,脱气完毕,先将抽滤瓶橡胶塞打开,再将真空泵关闭。三、设置好参数——阴柱:量程档、流量ml/min。阳柱:量程档、流量ml/min。将滤头置于去离子水中,启动泵,通去离子水10min,用于清洗流路(注意:此时均未接色谱柱)。用具体实例来说明如何修改触摸屏参数:如设置流量1.0或0.8ml/min,按动触摸屏上面的正负号选中要调节的参数位置(显示黑色或光标在数字下闪烁),按“确认”,再按正负号来改变该参数的数值到色谱柱要求的参数(正号加1,负号减0.1或1),再按“确认”键即可(注意:调节流量后需要等待5s才能启动泵)。四、配淋洗液:阴离子淋洗液:量ml碳酸钠储备液﹝0.24M﹞+ml碳酸氢钠储备液﹝0.30M﹞用(脱气)去离子水定容成ml。阳离子淋洗液:量100.15M甲烷磺酸用(脱气)去离子水定容成500ml。五、通淋洗液:将泵关闭后将滤头再置于淋洗液瓶中,再启动泵。连通阴离子色谱柱:用pH试纸测试柱前端接头出液呈碱性时,接头在阴柱前端抵上5s后将柱接上,连通抑制器,接上电导池,将整个流路连通;同时将电流旋钮打开,调至70-90mA,一般调节至80mA左右。连通阳离子色谱柱:用pH试纸测试柱前端接头出液呈酸性时,接上阳离子色谱柱,再直接与电导池连通后,将整个流路接通。按下工作站中“谱图采集”按钮(即工作站中绿色键)或F9,等待基线走稳(基线噪声一般要求≤80µV或越小越好)。如果拆卸及安装色谱柱?拆卸色谱柱:实验完毕后先将泵停止,再将色谱柱取下,柱两端用柱接头拧紧密封好。安装色谱柱:先将色谱柱上下两柱接头卸下,六通阀上PEEK管上接头接色谱柱前端时,先将锥形接头抵在色谱柱入口端2-5秒(用于防止色谱柱前端的气泡进入色谱柱),然后将锥形接头拧紧;接色谱柱下端时,等待色谱柱下端出液后,阴柱与抑制器入口管(抑制器上最长的管)相连,阳柱直接与电导池相连,再将锥形接头拧紧。注意不要拧得太紧,以不漏流为宜。六、通淋洗液稳定后,调节仪器面板上“基线”旋钮使触摸屏上“输出”为-000mv,按下“手动停止”按钮或F10,谱图无须保存。七、进样分析,方法如下:1、用去离子水将注射器、针头清洗干净。(注意:进样及清洗过程中手不要触及针头及注射器内壁,以防止引入污染)2、用盛去离子水的洗瓶将进样口清洗2-3次。3、将阀打到“进样”位置,用注射器各吸取1-2ml去离子水、样品依次注入将定量环清洗3次(注意:注射器中不能有气泡)。再吸取1-2ml(一般取1.0ml)样品注入,迅速将阀打至“分析”位置(注意动作要快,在1s内完成),同时按动“启动”按钮采集信号或仪器开始自动采集信号,并分析样品。4、样品出峰完毕,点击“手动停止”按钮或F10或到工作站中‘采集时间’的设定时间停止谱图信号采集,于弹出的“另存为对话框”中更改谱图文件名,将谱图保存。5、针对不同的样品,重复上述操作。①生成的谱图如何处理?过程如何?a.谱图翻转阴离子系统不需要此步操作。由于阳离子出的峰均为倒峰,处理谱图时先要将谱图翻转。阳离子谱图翻转具体方法如下:...

1、当您付费下载文档后,您只拥有了使用权限,并不意味着购买了版权,文档只能用于自身使用,不得用于其他商业用途(如 [转卖]进行直接盈利或[编辑后售卖]进行间接盈利)。
2、本站所有内容均由合作方或网友上传,本站不对文档的完整性、权威性及其观点立场正确性做任何保证或承诺!文档内容仅供研究参考,付费前请自行鉴别。
3、如文档内容存在违规,或者侵犯商业秘密、侵犯著作权等,请点击“违规举报”。

碎片内容

IC-761型离子色谱仪使用说明书

您可能关注的文档

确认删除?
VIP
微信客服
  • 扫码咨询
会员Q群
  • 会员专属群点击这里加入QQ群
客服邮箱
回到顶部