电脑桌面
添加小米粒文库到电脑桌面
安装后可以在桌面快捷访问

外墙铝塑板合同VIP免费

外墙铝塑板合同_第1页
1/4
外墙铝塑板合同_第2页
2/4
外墙铝塑板合同_第3页
3/4
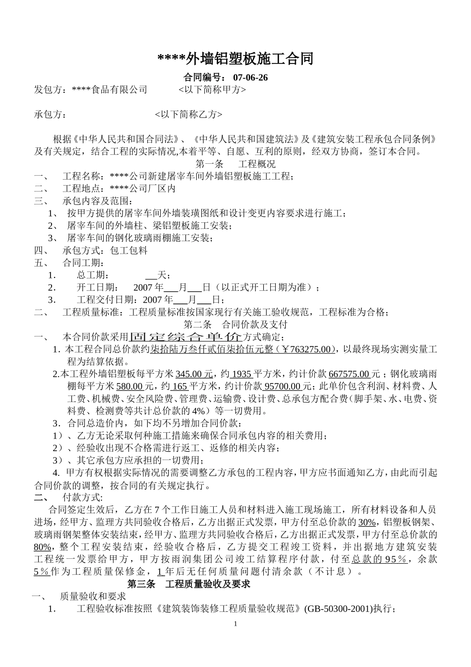
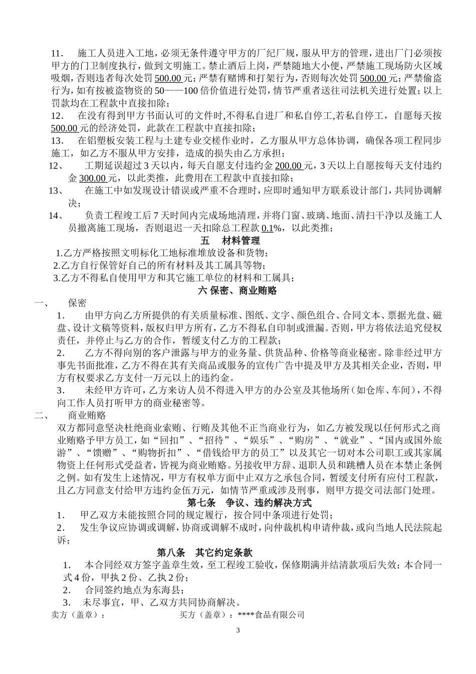
****外墙铝塑板施工合同合同编号:07-06-26发包方:****食品有限公司<以下简称甲方>承包方:<以下简称乙方>根据《中华人民共和国合同法》、《中华人民共和国建筑法》及《建筑安装工程承包合同条例》及有关规定,结合工程的实际情况,本着平等、自愿、互利的原则,经双方协商,签订本合同。第一条工程概况一、工程名称:****公司新建屠宰车间外墙铝塑板施工工程;二、工程地点:****公司厂区内三、承包内容及范围:1、按甲方提供的屠宰车间外墙装璜图纸和设计变更内容要求进行施工;2、屠宰车间的外墙柱、梁铝塑板施工安装;3、屠宰车间的钢化玻璃雨棚施工安装;四、承包方式:包工包料五、合同工期:1.总工期:天;2.开工日期:2007年___月___日(以正式开工日期为准);3.工程交付日期:2007年___月___日;二、工程质量标准:工程质量标准按国家现行有关施工验收规范,工程标准为合格;第二条合同价款及支付一、本合同价款采用固定综合单价方式确定;1.本工程合同总价款约柒拾陆万叁仟贰佰柒拾伍元整(¥763275.00),以最终现场实测实量工程为结算依据。2.本工程外墙铝塑板每平方米345.00元,约1935平方米,约计价款667575.00元;钢化玻璃雨棚每平方米580.00元,约165平方米,约计价款95700.00元;此单价包含利润、材料费、人工费、机械费、安全风险费、管理费、运输费、设计费、总承包方配合费(脚手架、水、电费、资料费、检测费等共计总价款的4%)等一切费用。3.合同总造价内,如下均不另增加合同价款:1)、乙方无论采取何种施工措施来确保合同承包内容的相关费用;2)、经验收出现不合格需进行返工、返修的相关内容;3)、其它承包方应承担的一切费用;4.甲方有权根据实际情况的需要调整乙方承包的工程内容,甲方应书面通知乙方,由此而引起合同价款的调整,按合同的有关规定执行。二、付款方式:合同签定生效后,乙方在7个工作日施工人员和材料进入施工现场施工,所有材料设备和人员进场,经甲方、监理方共同验收合格后,乙方出据正式发票,甲方付至总价款的30%,铝塑板钢架、玻璃雨钢架整体安装结束,经甲方、监理方共同验收合格后,乙方出据正式发票,甲方付至总价款的80%,整个工程安装结束,经验收合格后,乙方提交工程竣工资料,并出据地方建筑安装工程统一发票给甲方,甲方按雨润集团公司竣工结算程序付款,付至总款的95%,余款5%作为工程质量保修金,1年后无任何质量问题付清余款(不计息)。第三条工程质量验收及要求一、质量验收和要求1.工程验收标准按照《建筑装饰装修工程质量验收规范》(GB-50300-2001)执行;12.主要材料表,材料进场按下表进行验收;如因进场材料不符合质量要求,甲方拒收,造成所有损失由乙方自行承担。序号主材名称型号品牌1白色双面铝塑板上海吉祥1220*2440*4MM、30S厚双面外墙铝塑板2钢架型号按图纸50*50;材质按国标要求,提供检测报告、质保资料,做两道防腐处理;312MM钢化玻璃上海玻璃厂生产4T型钢型号按图纸要求,材质按国标要求,提供检测报告,质保资料,两道防腐,面层喷塑,乳白色;5不锈钢钢爪成品200型不锈钢驳接爪3.工程施工过程中,甲方质检人员和监理人员对工程施工质量检查,发现施工质量问题,提出整改要求,乙方无条件接受;乙方如不按期按质进行整改,每次处罚人民币500.00元,其费用在合同价款中直接扣除;4.乙方所购相关材料须提供检测报告、合格证书、质量保证书、使用说明书等相关一切资料;5.乙方所有产品质量标准:执行国家及行业标准、国家和地方行政主管部门的有关规定;6.乙方在工程竣工经验收评定合格后,10个工作日内,无偿提供甲方工程资料三份,含竣工结算书、竣工图等、否则甲方拒付工程款;7.在质保期内乙方对所施工的工程定期回访质量情况,在质保期内出现任何质量问题应及时安排人员进行免费维修;第四条双方责任一、甲方责任:1.向乙方提供施工图及说明和要求;2.由总承包方提供乙方施工的临时用水、用电地点(费用与总承包方结算)3.委派现场管理代表,负责监督检查工程施工质量、进度、负责协调工作以及工程期间的质量验收事宜;4.配合乙方与总承包方的协调工作;5.组织对工程竣...

1、当您付费下载文档后,您只拥有了使用权限,并不意味着购买了版权,文档只能用于自身使用,不得用于其他商业用途(如 [转卖]进行直接盈利或[编辑后售卖]进行间接盈利)。
2、本站所有内容均由合作方或网友上传,本站不对文档的完整性、权威性及其观点立场正确性做任何保证或承诺!文档内容仅供研究参考,付费前请自行鉴别。
3、如文档内容存在违规,或者侵犯商业秘密、侵犯著作权等,请点击“违规举报”。

碎片内容

外墙铝塑板合同

确认删除?
VIP
微信客服
  • 扫码咨询
会员Q群
  • 会员专属群点击这里加入QQ群
客服邮箱
回到顶部