电脑桌面
添加小米粒文库到电脑桌面
安装后可以在桌面快捷访问

高考化一轮复习 第二章 第一节 一卷冲关的课后练案 新人教版 VIP免费

高考化一轮复习 第二章 第一节 一卷冲关的课后练案 新人教版 _第1页
1/6
高考化一轮复习 第二章 第一节 一卷冲关的课后练案 新人教版 _第2页
2/6
高考化一轮复习 第二章 第一节 一卷冲关的课后练案 新人教版 _第3页
3/6
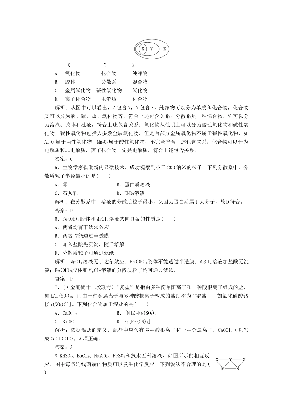
"【创新方案】高考化学一轮复习第二章第一节一卷冲关的课后练案新人教版"一、选择题(本题包括10小题,每小题5分,共50分)1.(·无锡模拟)联合国卫生组织认为我国的铁锅是一种理想的炊具而向世界推广,这是因为铁锅()A.是单质B.含碳,属混合物C.化学性质活泼D.易使食物中含人体所需的铁元素解析:经常用铁锅作炊具,可通过食物吸收人体所需的铁元素。答案:D2.下列说法正确的是()A.硫酸、纯碱、醋酸钠和生石灰分别属于酸、碱、盐和氧化物B.蔗糖、硫酸钡和水分别属于非电解质、强电解质和弱电解质C.Mg、Al、Cu可以分别用置换法、直接加热法和电解法冶炼得到D.天然气、水煤气和沼气分别属于化石能源、可再生能源和二次能源解析:纯碱为盐类,A不正确;Mg、Al是通过电解法来冶炼,Cu是用热还原法来冶炼,C不正确;沼气属于可再生能源、水煤气属于二次能源,D不正确。答案:B3.某化学兴趣小组欲研究H2SO4、NaCl、KCl、Na2CO3、FeCl3、NaOH的性质,对于如何研究,他们设计了两种研究方案:方法①:将它们按照酸、碱、盐分类,然后分别溶于水得到溶液,进行实验;方法②:将它们按照钠盐、钾盐、铁盐和其他化合物分类,然后分别溶于水得到溶液,进行实验。下列说法正确的是()A.常温时少量铜粉分别投入上述溶液中,按照方案①的分类,能够完全溶解铜粉的只有酸(H2SO4)溶液和盐(FeCl3)溶液B.设计方案②的同学取某种溶液,在其中加入上述的钾盐溶液,有白色沉淀生成,再加入稀硝酸,沉淀不消失,则该溶液中可能含有Ag+C.按照方案①的分类,属于碱的有Na2CO3、NaOHD.这两组同学在研究物质时只使用了实验方法、观察法解析:铜粉不能溶于稀硫酸,A选项错误;钾盐只有KCl,不溶于稀硝酸的白色沉淀有AgCl和BaSO4,向溶液中加入KCl溶液和稀硝酸,产生的白色沉淀为AgCl,所以溶液中可能含有Ag+,B选项正确;Na2CO3俗名纯碱,属于盐类物质,C选项错误;这两组同学在研究物质时除了使用了实验方法、观察法外,还使用了分类的方法,D选项错误。答案:B4.用下图表示的一些物质或概念间的从属关系中不正确的是()XYZA.氧化物化合物纯净物B.胶体分散系混合物C.金属氧化物碱性氧化物氧化物D.离子化合物电解质化合物解析:从图中可以看出,Z包含Y,Y包含X。纯净物可以分为单质和化合物,化合物又可以分为酸、碱、盐、氧化物等,符合上述包含关系;分散系是一种混合物,它可以分为溶液、胶体和浊液,符合上述包含关系;氧化物从性质上可以分为酸性氧化物和碱性氧化物,碱性氧化物包括大多数金属氧化物,但是有部分金属氧化物不属于碱性氧化物,如Al2O3属于两性氧化物,Mn2O7属于酸性氧化物,不完全符合上述包含关系;化合物可以分为电解质和非电解质,离子化合物一定是电解质,符合上述包含关系。答案:C5.生物学家借助新的显微技术,成功观察到小于200纳米的粒子。下列分散系中,分散质粒子半径最小的是()A.雾B.蛋白质溶液C.石灰乳D.KNO3溶液解析:在分散系中,溶液的分散质粒子最小,又因为蛋白质属于大分子,故D符合。答案:D6.Fe(OH)3胶体和MgCl2溶液共同具备的性质是()A.两者均有丁达尔效应B.两者均能透过半透膜C.加入盐酸先沉淀,随后溶解D.分散质粒子可通过滤纸解析:MgCl2溶液无丁达尔效应;Fe(OH)3胶体不能透过半透膜;MgCl2溶液加盐酸无沉淀;Fe(OH)3胶体和MgCl2溶液的分散质粒子均可通过滤纸。答案:D7.(·金丽衢十二校联考)“复盐”是指由多种简单阳离子和一种酸根离子组成的盐,如KAl(SO4)2;而由一种金属离子与多种酸根离子构成的盐则称为“混盐”,如氯化硝酸钙[Ca(NO3)Cl]。下列化合物属于混盐的是()A.CaOCl2B.(NH4)2Fe(SO4)2C.BiONO3D.K3[Fe(CN)6]解析:依据混盐的定义,混盐中应含有多种酸根离子和一种金属离子,CaOCl2可以写成CaCl(ClO),A项正确。答案:A8.KHSO4、BaCl2、Na2CO3、FeSO4和氯水五种溶液,如图所示的相互反应,图中每条连线两端的物质可以发生化学反应。下列说法不合理的是()A.X一定为KHSO4B.Y一定为Na2CO3C.Z可能是氯水D.M、N必定各为BaCl2、FeSO4中的一种解析:由图可知,Y与其他四种物质都反应,则Y为Na2CO3,M、N与三种物质可以反应...

1、当您付费下载文档后,您只拥有了使用权限,并不意味着购买了版权,文档只能用于自身使用,不得用于其他商业用途(如 [转卖]进行直接盈利或[编辑后售卖]进行间接盈利)。
2、本站所有内容均由合作方或网友上传,本站不对文档的完整性、权威性及其观点立场正确性做任何保证或承诺!文档内容仅供研究参考,付费前请自行鉴别。
3、如文档内容存在违规,或者侵犯商业秘密、侵犯著作权等,请点击“违规举报”。

碎片内容

高考化一轮复习 第二章 第一节 一卷冲关的课后练案 新人教版

您可能关注的文档

确认删除?
VIP
微信客服
  • 扫码咨询
会员Q群
  • 会员专属群点击这里加入QQ群
客服邮箱
回到顶部