电脑桌面
添加小米粒文库到电脑桌面
安装后可以在桌面快捷访问

北师大版八年级下数学教案4.6 探索三角形相似的条件(一)教案aaVIP免费

北师大版八年级下数学教案4.6 探索三角形相似的条件(一)教案aa_第1页
1/5
北师大版八年级下数学教案4.6 探索三角形相似的条件(一)教案aa_第2页
2/5
北师大版八年级下数学教案4.6 探索三角形相似的条件(一)教案aa_第3页
3/5
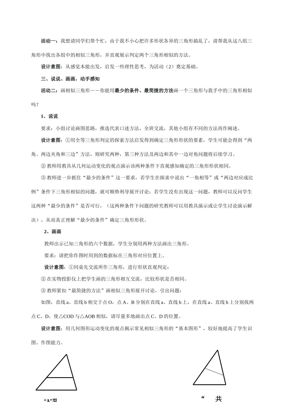
4.6探索三角形相似的条件(一)教案教学目标1、经历“直观感觉――动手感知――理性思维――逻辑推理”的活动过程,探索两个三角形相似的条件,进一步发展学生的探究、合作交流能力,以及动手、动脑和谐一致的习惯;2、初步掌握“两角对应相等的两个三角形相似和两边对应成比例且夹角相等的两个三角形相似”的判定;3、能够运用三角形相似的条件解决简单问题,进一步发展合情推理能力和初步的逻辑推理能力。教学重点、难点经历“直观感觉――动手感知――理性思维――逻辑推理”的活动过程,加强知识发生发展过程和渗透数学思想方法的教学,掌握“两角对应相等的两个三角形相似和两边对应成比例且夹角相等的两个三角形相似”的判定,并能够运用三角形相似的条件解决简单问题。课前准备1、多媒体课件;2、学具:许多形状各异的三角形,并搭配分成八组用于小组活动;3、教具:两个定角和活动角及若干木棒。教学过程一、复习旧知,谈话揭题同学们,今天我们学习的内容是“探索三角形相似的条件”。(开门见山,揭题、揭趣――提出本堂课要研究的问题,明确学习目标)三角对应相等,三边对应成比例的两个三角形相似,要同时满足六个元素,判定时感觉太繁,想不想找一些简单的方法来判定两个三角形相似呢?三角对应相等,三边也对应相等的两个三角形全等,也有六个元素,三角形全等有没有用此方法判定呢?没有,有哪些方法呢?――ASA,AAS,SAS,SSS,(HL)――确定三角形的形状、大小。(进一步激发学生的学习欲望,引出用类比方法探究,顺利实行旧知到新知的迁移)二、找找、比比,直观感觉只要确定三角形的形状,不必考虑其大小,究竟需要哪些条件呢?活动一:我想请同学们帮个忙,由于我不小心把许多形状各异的三角形搞乱了,请帮我从这八组三角形中找出各组中的相似三角形,并直观展示判定两个三角形相似的方法。设计意图:从感觉本能出发,启发一些理性思考,为活动(2)奠定基础。三、说说、画画,动手感知活动二:画相似三角形――你能用最少的条件、最简捷的方法画一个三角形与我手中的三角形相似吗?1、说说要求:小组讨论画图思路,推选代表口述方法,全班交流,其他小组有不同的方法再作阐述。设计意图:①用全等三角形判定的探索方法启发得到确定三角形形状的要素,学生可能会得到“两角、两边夹角和三边”方法,则研究两种,第三种方法及两边和其中一边对角问题将后续学习。②教师用教具从几何运动变化的观点演示该两种条件下直观感知确定的三角形形状相同。③教师进一步抓住“最少的条件”这一要求,若学生在探求中说出“一角相等”或“两边对应成比例”条件下三角形相似的问题,就可顺势利导展开讨论;若学生没有出现这一问题,教师可以反问学生这两种“最少的条件”是否可行,(这两种条件下问题的研究教师可以用教具演示或让学生讨论演示解决),从而真正理解“最少的条件”确定三角形形状。2、画画教师出示已知三角形的六个数据,学生分别用两种方法画出三角形。要求:请把你作图时用到的数据标在三角形对应位置上。设计意图:①同桌先交流所作三角形,进行形状直观判定;②在实物投影仪上把学生画的三角形相互交流,比较形状是否相同。③教师紧扣“最简捷的方法”画相似三角形展开讨论,引出问题:如图,直线a、直线b相交于点O,点A、B分别在直线a、直线b上,在直线a、直线b上分别找两点C、D,使△COD与△AOB相似,请尽量多地画出点C、D的位置。设计意图:用几何图形运动变化的观点揭示常见相似三角形的“基本图形”,较好地提高了学生识图、作图能力。“A”型“共角”型四、看看、做做,理性思维活动三:合情推理对学生直觉判定进行数学论证――你会用数学知识说明所作三角形为什么相似吗?(直观判断,动手实验,更需理性思考,有合情的逻辑推理给于保障)说明:两角对应相等易得三角对应相等,测量长度求得三边对应成比例,由三角形相似的定义解决。结论得出:(1)学生总结口述两个判定条件的文字叙述;(2)学生结合图形写出几何符号语言。五、想想、练练,巩固提高1、下列说法错误的是()A、有一个锐角对应相等的两个直角三角形相似;B、顶角相等的两个等...

1、当您付费下载文档后,您只拥有了使用权限,并不意味着购买了版权,文档只能用于自身使用,不得用于其他商业用途(如 [转卖]进行直接盈利或[编辑后售卖]进行间接盈利)。
2、本站所有内容均由合作方或网友上传,本站不对文档的完整性、权威性及其观点立场正确性做任何保证或承诺!文档内容仅供研究参考,付费前请自行鉴别。
3、如文档内容存在违规,或者侵犯商业秘密、侵犯著作权等,请点击“违规举报”。

碎片内容

北师大版八年级下数学教案4.6 探索三角形相似的条件(一)教案aa

您可能关注的文档

慧源书店+ 关注
实名认证
内容提供者

从事历史教学,热爱教育,高度负责。

相关文档

确认删除?
VIP
微信客服
  • 扫码咨询
会员Q群
  • 会员专属群点击这里加入QQ群
客服邮箱
回到顶部