电脑桌面
添加小米粒文库到电脑桌面
安装后可以在桌面快捷访问

分类加法计数原理与分步乘法计数原理2 人教版-旧人教版本高二全册数学教案VIP免费

分类加法计数原理与分步乘法计数原理2 人教版-旧人教版本高二全册数学教案_第1页
1/4
分类加法计数原理与分步乘法计数原理2 人教版-旧人教版本高二全册数学教案_第2页
2/4
分类加法计数原理与分步乘法计数原理2 人教版-旧人教版本高二全册数学教案_第3页
3/4
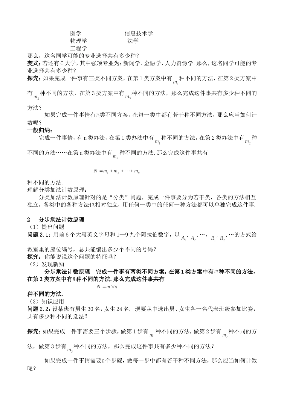
1.1分类加法计数原理与分步乘法计数原理教学目标知识目标:①理解分类加法计数原理与分步乘法计数原理;②会利用两个原理分析和解决一些简单的应用问题;能力目标:培养学生的归纳概括能力;情感目标:①了解学习本章的意义,激发学生的兴趣②引导学生形成“自主学习”与“合作学习”等良好的学习方式..教学重点分类加法计数原理与分步乘法计数原理的应用理解教学难点分类加法计数原理与分步乘法计数原理的理解教学方法问题式、螺旋上升的教学方法教学过程引入课题先看下面的问题:①从我们班上推选出两名同学担任班长,有多少种不同的选法?②把我们的同学排成一排,共有多少种不同的排法?要解决这些问题,就要运用有关排列、组合知识.排列组合是一种重要的数学计数方法.总的来说,就是研究按某一规则做某事时,一共有多少种不同的做法.在运用排列、组合方法时,经常要用到分类加法计数原理与分步乘法计数原理.这节课,我们从具体例子出发来学习这两个原理.1分类加法计数原理(1)提出问题问题1.1:用一个大写的英文字母或一个阿拉伯数字给教室里的座位编号,总共能够编出多少种不同的号码?问题1.2:从甲地到乙地,可以乘火车,也可以乘汽车.如果一天中火车有3班,汽车有2班.那么一天中,乘坐这些交通工具从甲地到乙地共有多少种不同的走法?探究:你能说说以上两个问题的特征吗?(2)发现新知分类加法计数原理完成一件事有两类不同方案,在第1类方案中有种不同的方法,在第2类方案中有种不同的方法.那么完成这件事共有种不同的方法.(3)知识应用问题1.3:在填写高考志愿表时,一名高中毕业生了解到,A,B两所大学各有一些自己感兴趣的强项专业,具体情况如下:A大学B大学生物学数学化学会计学医学信息技术学物理学法学工程学那么,这名同学可能的专业选择共有多少种?变式:若还有C大学,其中强项专业为:新闻学、金融学、人力资源学.那么,这名同学可能的专业选择共有多少种?探究:如果完成一件事有三类不同方案,在第1类方案中有种不同的方法,在第2类方案中有种不同的方法,在第3类方案中有种不同的方法,那么完成这件事共有多少种不同的方法?如果完成一件事情有类不同方案,在每一类中都有若干种不同方法,那么应当如何计数呢?一般归纳:完成一件事情,有n类办法,在第1类办法中有种不同的方法,在第2类办法中有种不同的方法……在第n类办法中有种不同的方法.那么完成这件事共有种不同的方法.理解分类加法计数原理:分类加法计数原理针对的是“分类”问题,完成一件事要分为若干类,各类的方法相互独立,各类中的各种方法也相对独立,用任何一类中的任何一种方法都可以单独完成这件事.2分步乘法计数原理(1)提出问题问题2.1:用前6个大写英文字母和1—9九个阿拉伯数字,以,,…,,,…的方式给教室里的座位编号,总共能编出多少个不同的号码?探究:你能说说这个问题的特征吗?(2)发现新知分步乘法计数原理完成一件事有两类不同方案,在第1类方案中有种不同的方法,在第2类方案中有种不同的方法.那么完成这件事共有种不同的方法.(3)知识应用问题2.2:设某班有男生30名,女生24名.现要从中选出男、女生各一名代表班级参加比赛,共有多少种不同的选法?探究:如果完成一件事需要三个步骤,做第1步有种不同的方法,做第2步有种不同的方法,做第3步有种不同的方法,那么完成这件事共有多少种不同的方法?如果完成一件事情需要个步骤,做每一步中都有若干种不同方法,那么应当如何计数呢?一般归纳:完成一件事情,需要分成n个步骤,做第1步有种不同的方法,做第2步有种不同的方法……做第n步有种不同的方法.那么完成这件事共有种不同的方法.理解分步乘法计数原理:分步计数原理针对的是“分步”问题,完成一件事要分为若干步,各个步骤相互依存,完成任何其中的一步都不能完成该件事,只有当各个步骤都完成后,才算完成这件事.3.理解分类加法计数原理与分步乘法计数原理异同点①相同点:都是完成一件事的不同方法种数的问题②不同点:分类加法计数原理针对的是“分类”问题,完成一件事要分为若干类,各类的方法相互独立,各类中的各种方法也相对独立,用任何一类中的...

1、当您付费下载文档后,您只拥有了使用权限,并不意味着购买了版权,文档只能用于自身使用,不得用于其他商业用途(如 [转卖]进行直接盈利或[编辑后售卖]进行间接盈利)。
2、本站所有内容均由合作方或网友上传,本站不对文档的完整性、权威性及其观点立场正确性做任何保证或承诺!文档内容仅供研究参考,付费前请自行鉴别。
3、如文档内容存在违规,或者侵犯商业秘密、侵犯著作权等,请点击“违规举报”。

碎片内容

分类加法计数原理与分步乘法计数原理2 人教版-旧人教版本高二全册数学教案

您可能关注的文档

雨丝书吧+ 关注
实名认证
内容提供者

乐于和他人分享知识,从事历史教学,热爱教育,高度负责。

确认删除?
VIP
微信客服
  • 扫码咨询
会员Q群
  • 会员专属群点击这里加入QQ群
客服邮箱
回到顶部