电脑桌面
添加小米粒文库到电脑桌面
安装后可以在桌面快捷访问

高中数学 第二章 点、直线、平面之间的位置关系 2.1.2 空间中直线与直线的位置关系教学设计 新人教A版必修2-新人教A版高一必修2数学教案VIP免费

高中数学 第二章 点、直线、平面之间的位置关系 2.1.2 空间中直线与直线的位置关系教学设计 新人教A版必修2-新人教A版高一必修2数学教案_第1页
1/7
高中数学 第二章 点、直线、平面之间的位置关系 2.1.2 空间中直线与直线的位置关系教学设计 新人教A版必修2-新人教A版高一必修2数学教案_第2页
2/7
高中数学 第二章 点、直线、平面之间的位置关系 2.1.2 空间中直线与直线的位置关系教学设计 新人教A版必修2-新人教A版高一必修2数学教案_第3页
3/7
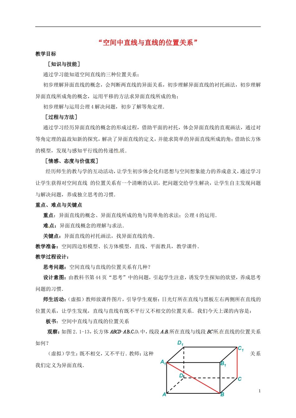
“空间中直线与直线的位置关系”教学目标[知识与技能]通过学习能知道空间直线的三种位置关系;初步理解异面直线的概念,会判断两直线的异面关系,初步理解异面直线的衬托画法,初步理解异面直线所成角的概念,运用平移的方法求异面直线所成的角;初步理解与运用公理4解决问题,初步了解等角定理.[过程与方法]通过学习经历异面直线的概念的形成过程,借助平面的衬托,体会异面直线的直观画法,通过对等角定理的温故知新的探究,解决了异面直线的定义,并能求简单的异面直线所成的角;借助长方体的模型,发现与感知平行线的传递性质.[情感、态度与价值观]经历师生的教与学的互动活动,让学生初步体会化归思想与空间想象能力的养成意义,通过学习让学生获得对空间直线的位置关系有一个清晰的认识,把问题交给学生解决,让学生自主发现问题与解决问题,养成独立思考的习惯.重点、难点与关键点重点:异面直线的概念、异面直线所成的角与简单角的求法;公理4的运用.难点:异面直线概念的理解与求法.关键点:异面直线的衬托画法,找异面直线的角.教学准备:空间四边形模型、长方体模型,直线、平面教具,教学课件.教学过程设计:思考问题:空间直线与直线的位置关系有几种?设计意图:由教科书第44页“思考”中的问题,引起学生注意,诱发学生探知的欲望,养成思考问题的习惯.师生活动:(虚拟)教师放课件图片,引导学生观察:日光灯所在直线与黑板左右两侧所在直线的位置关系,让学生发现,直线与直线有既不平行又不相交的位置关系.我们今天上课的内容是:板书:空间中直线与直线的位置关系观察:如图2.1-13,长方体ABCD-A1B1C1D1中,线段A1B1所在直线与线段BC所在直线的位置关系如何?(虚拟)学生:既不相交,又不平行.教师:这种关系我们定义为异面直线.1板书:1.异面直线的定义:把不同在任何一个平面内的两直线叫做异面直线.(关键点:不同在任何一个平面内).概念辨析:下列说法是否正确?请同学思考后回答:如图,AD1平面,BC平面,问AD1,BC是否是异面关系。教师:同学们要理解定义中关键词“不同在任何一个平面内”,虽然直线AD1,BC是不在同一底面上,但它们却在对角面A1BCD1内,因此,它们不是异面直线。(虚拟)由学生归纳空间直线的位置关系有且仅有三种:(幻灯片):2.空间直线的位置关系:板书:板书:3.异面直线画法:(幻灯片给出图形及小标题):(1).一个平面衬托画法:(2).两个平面衬托画法:动画设置:(教师与学生互动)(虚拟)把衬托平面移走,再看直线a与直线b的位置的异面关系是否直观?很显然,当把衬托平面移走后,异面直线很不明显,所以异面直线的平面衬托是很重要的,注意下列关键点:强调关键点:1).(一个平面衬托法)直线b与平面α交点在直线a外;2).(两个平面衬托法)直线a,b与棱都相交,且交点不重合.师生活动:如图,长方体ABCD-A1B1C1D1中,AA1∥BB1,CC1∥BB1,那么AA1与CC1平行吗?(虚拟互动):由幻灯片闪烁AA1∥BB1,CC1∥BB1,再闪烁AA1∥CC1,由学生观察得到结论.2板书(幻灯片):4.公理4平行于同一直线的两直线互相平行.即若AA1∥BB1,CC1∥BB1,则AA1∥CC1.教师与学生共同探出:公理是判断空间直线平行的依据;平行线的性质是具有传递性.学以致用(1):例2如图2.1-17,空间四边形ABCD中,E,F,G,H分别是AB,BC,CD,DA的中点.求证:四边形EFGH是平行四边形.师生互动:(虚拟)教师先给学生观察空间四边形的教具,分析与回顾平行四边形定义,三角形中位线的性质,平行线与等式的传递性,要证明四边形是平行四边形,需要什么条件?请学生口述,教师写板书.(板书):证明:连结BD, EH是△ABD的中位线,∴EH∥BD,且EH=,同理,FG∥BD,且FG=,∴EH∥FG,且EH=FG,∴四边形EFGH是平行四边形.更上一层楼,变式探究:在例2中,若加条件AC=BD,那么四边形EFGH又是什么图形?温故而知新:“如果一个角的两边与另一个角的两边分别平行,那么这两个角相等或互补”.空间中,结论是否成立?教师提供图形,由学生在课后完成.5.等角定理完善体系:探究刻画异面直线的位置关系,引入异面直线...

1、当您付费下载文档后,您只拥有了使用权限,并不意味着购买了版权,文档只能用于自身使用,不得用于其他商业用途(如 [转卖]进行直接盈利或[编辑后售卖]进行间接盈利)。
2、本站所有内容均由合作方或网友上传,本站不对文档的完整性、权威性及其观点立场正确性做任何保证或承诺!文档内容仅供研究参考,付费前请自行鉴别。
3、如文档内容存在违规,或者侵犯商业秘密、侵犯著作权等,请点击“违规举报”。

碎片内容

高中数学 第二章 点、直线、平面之间的位置关系 2.1.2 空间中直线与直线的位置关系教学设计 新人教A版必修2-新人教A版高一必修2数学教案

您可能关注的文档

;绿洲书城+ 关注
实名认证
内容提供者

从事历史教学,热爱教育,高度负责。

相关文档

确认删除?
VIP
微信客服
  • 扫码咨询
会员Q群
  • 会员专属群点击这里加入QQ群
客服邮箱
回到顶部