电脑桌面
添加小米粒文库到电脑桌面
安装后可以在桌面快捷访问

九年级物理第八章 电与磁 教案备考教案VIP免费

九年级物理第八章 电与磁 教案备考教案_第1页
1/14
九年级物理第八章 电与磁 教案备考教案_第2页
2/14
九年级物理第八章 电与磁 教案备考教案_第3页
3/14
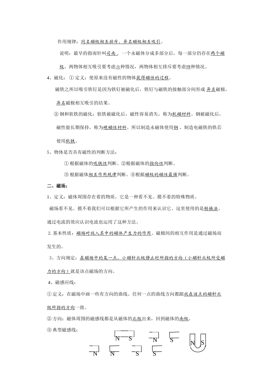
第八章电与磁一、单元复习目的1、知识与技能目标:(1)知道磁体周围存在磁场。知道磁感线可用来形象地描述磁场,知道磁感线的方向是怎样规定的。(2)认识电流的磁效应。(3)知道通电导体周围存在着磁场;通电螺线管的磁场与条形铁相似。理解电磁铁的特性和工作原理。(4)了解磁场对通电导线的作用。(5)知道电磁感应现象;知道产生感应电流的条件。(6)知道发电机的原理:能说出发电机为什么能发电;知道什么是交流电;知道发电机发电过程是能量转化的过程。2、过程与方法目标:(1)探究通电螺线管外部磁场的方向。(2)经历制作模拟电动机的过程,了解直流电动机的结构和工作原理。(3)探究磁生电的条件,进一步了解电和磁之间的相互联系。3、情感、态度与价值观目标:(1)通过认识电与磁之间的相互联系,使学生乐于探索自然界的奥秘。(2)通过了解物理知识的实际应用,提高学习物理知识的兴趣。二、复习的重点和难点(1)知道磁感线可用来形象地描述磁场,知道磁感线的方向是怎样规定的。(2)知道电磁感应现象;知道产生感应电流的条件。(3)掌握通电螺线管外部磁场的方向。(4)磁极间相互作用规律,通电导线、通电螺线管的磁场三、知识梳理磁体的性质磁极间的相互作用规律磁场电与磁磁化磁场和磁场的方向电流的磁效应通电螺线管(电磁铁)磁场方向的判断方法电磁铁磁性强弱与电流和匝数的关系电磁继电器通电导线在磁场中受力影响受力方向的原理因素电动机结构能量转换影响感应电流方向的因素电磁效应现象能量转换原理发电机结构能量转化四、教学课时:三课时第一课时一、复习内容一、磁现象:1、磁性:磁铁能吸引铁、钴、镍等物质的性质(吸铁性)2、磁体:定义:具有磁性的物质分类:永磁体分为天然磁体、人造磁体3、磁极:定义:磁体上磁性最强的部分叫磁极。(磁体两端最强中间最弱)种类:水平面自由转动的磁体,指南的磁极叫南极(S),指北的磁极叫北极(N)通电导线在磁场中受力电磁场电磁效应现象电与磁作用规律:同名磁极相互排斥,异名磁极相互吸引。说明:最早的指南针叫司南。一个永磁体分成多部分后,每一部分仍存在两个磁极。两物体相互吸引要考虑六种情况,两物体相互排斥要考虑四种情况。4、磁化:①定义:使原来没有磁性的物体获得磁性的过程。磁铁之所以吸引铁钉是因为铁钉被磁化后,铁钉与磁铁的接触部分间形成异名磁极,异名磁极相互吸引的结果。②钢和软铁的磁化:软铁被磁化后,磁性容易消失,称为软磁材料。钢被磁化后,磁性能长期保持,称为硬磁性材料。所以制造永磁体使用钢,制造电磁铁的铁芯使用软铁。5、物体是否具有磁性的判断方法:①根据磁体的吸铁性判断。②根据磁体的指向性判断。③根据磁体相互作用规律判断。④根据磁极的磁性最强判断。二、磁场:1、定义:磁体周围存在着的物质,它是一种看不见、摸不着的特殊物质。磁场看不见、摸不着我们可以根据它所产生的作用来认识它。这里使用的是转换法。通过电流的效应认识电流也运用了这种方法。2.基本性质:磁场对放入其中的磁体产生力的作用。磁极间的相互作用是通过磁场而发生的。3、方向规定:在磁场中的某一点,小磁针北极静止时所指的方向(小磁针北极所受磁力的方向)就是该点磁场的方向。4、磁感应线:①定义:在磁场中画一些有方向的曲线。任何一点的曲线方向都跟放在该点的磁针北极所指的方向一致。②方向:磁体周围的磁感线都是从磁体的北极出来,回到磁体的南极。③典型磁感线:NSNSNNSSNS④说明:A、磁感线是为了直观、形象地描述磁场而引入的带方向的曲线,不是客观存在的。但磁场客观存在。B、用磁感线描述磁场的方法叫建立理想模型法。C、磁感线是封闭的曲线。D、磁感线立体的分布在磁体周围,而不是平面的。E、磁感线不相交。F、磁感线的疏密程度表示磁场的强弱。5、磁极受力:在磁场中的某点,北极所受磁力的方向跟该点的磁场方向一致,南极所受磁力的方向跟该点的磁场方向相反。6、分类:Ι、地磁场:①定义:在地球周围的空间里存在的磁场,磁针指南北是因为受到地磁场的作用。②磁极:地磁场的北极在地理的南极附近,地磁场的南极在地理的北极附近。③磁偏角:...

1、当您付费下载文档后,您只拥有了使用权限,并不意味着购买了版权,文档只能用于自身使用,不得用于其他商业用途(如 [转卖]进行直接盈利或[编辑后售卖]进行间接盈利)。
2、本站所有内容均由合作方或网友上传,本站不对文档的完整性、权威性及其观点立场正确性做任何保证或承诺!文档内容仅供研究参考,付费前请自行鉴别。
3、如文档内容存在违规,或者侵犯商业秘密、侵犯著作权等,请点击“违规举报”。

碎片内容

九年级物理第八章 电与磁 教案备考教案

确认删除?
VIP
微信客服
  • 扫码咨询
会员Q群
  • 会员专属群点击这里加入QQ群
客服邮箱
回到顶部