电脑桌面
添加小米粒文库到电脑桌面
安装后可以在桌面快捷访问

九年级物理上册 第十二章 机械能和内能 三 物质的比热容名师教案1 苏科版VIP免费

九年级物理上册 第十二章 机械能和内能 三 物质的比热容名师教案1 苏科版_第1页
1/6
九年级物理上册 第十二章 机械能和内能 三 物质的比热容名师教案1 苏科版_第2页
2/6
九年级物理上册 第十二章 机械能和内能 三 物质的比热容名师教案1 苏科版_第3页
3/6
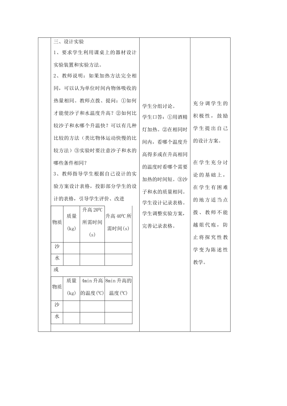
12.3、物质的比热容[教学目标]1、知识与技能目标:(1)了解热量的概念(2)了解比热容的概念,了解一些常见物质比热容的大小,知道比热容是物质的物理属性之一。(3)尝试用比热容解释简单的自然现象。2、过程与方法目标:(1)经历实验探究过程,学习感知科学归纳的方法。(2)培养学生的创造能力和创造性思维。3、情感和价值观目标:(1)在科学探究活动中,体验和增强联系实际及环境保护的意识。(2)培养学生的团队精神和互相协作、友好相处的健康心态。[设计思路]1、科学探究既是学生的学习目标,又是重要的教学方式之一。本节课又一次让学生体验科学探究的全过程,进一步了解科学探究的一些重要特征,全面地体现了课程标准对于探究活动的过程要求。这节课的设计以学生的探究学习为主,让学生自主探究,而教师是课堂活动中的组织者和探究者。2、注重联系实际,在生活和实验中探究知识,本节创设的情境是“中午海边沙子热,海水却很凉;傍晚海边沙子变凉了,海水却很暖和”,这一情境来源于生活。在解决问题后又回到生活中去,引导学生解决“三峡水库建成对小气候的影响”和“海陆风的成因”,让学生体验物理知识在实际生活中的应用。[教学资源]1、学生的生活体验(类似于“海水和沙子在同一时刻的温度不一样”的许多事例)。2、实验探究的器材:铁架台、酒精灯、石棉网、烧杯、水、沙子、温度计、搅棒、计时器等。3、互联网上有关“三峡库区的气候受到影响”等资料。4、苏科版九年级物理教材以及配套用书。5、多媒体课件。[教学设计]教学环节教师活动学生活动点评复习引入1、教师提问:物体吸收热量温度会怎样变化?物体放出热量呢?2、提出实际情境:中午海边沙子热、海水却很凉;傍晚海边沙子变凉了,海水却很暖和。生活中还有哪些类似的现象?学生口答:吸热升温、放热降温。学生口答:夏天中午游泳池边的瓷砖被太阳晒得很热而水却温度适宜……利用日常生活中常见的事例创设情境,激发学生的好奇心,吸引学生的注意力。探究过程一、提出问题1、教师引导学生提出问题:根据以上事例,你想提出什么问题进行探究?2、教师提炼学生提出的问题,确定本节探究的问题:为什么在同一时刻海水和沙子、瓷砖和水的温度不一样?学生口答:为什么海水和沙子在同一时刻的温度不一样……探究过程二、猜想和假设1、教师组织学生分组讨论、猜想。2、教师板书学生的猜想:可能是沙子吸热升温或放热降温都比水快。3、对学生的其他猜想可有选择地简要板书,并组织讨论,启发思考。学生分组讨论。学生回答。学生的猜想丰富多样,可能远离主题、甚至错误,切不可挫伤学生的学习积极性。三、设计实验1、要求学生利用课桌上的器材设计实验装置和实验方法。2、教师说明:如果加热方法完全相同,可以认为单位时间内物体吸收的热量相同。教师点拨、提问:①如何才能使沙子和水温度升高?②如何比较沙子和水哪个升温快?可以有几种比较的方法(类比物体运动快慢的比较方法)③实验时要注意沙子和水的哪些条件相同?3、教师指导学生根据自己设计的实验方案设计表格,投影部分学生的设计的表格,引导学生评价、改进物质质量(kg)升高200C所需时间(s)升高400C所需时间(s)沙水或物质质量(kg)4min升高的温度(0C)8min升高的温度(0C)沙水学生分组讨论。学生口答:①用酒精灯加热。②在相同时间内,看哪个温度升高得多或在升高相同的温度时看哪个需要加热的时间短。③沙子和水的质量相同。学生设计记录表格。学生调整实验方案,完善记录表格。充分调学生的积极性,鼓励学生提出自己的设计方案。在学生充分讨论的基础上,在学生有困难的地方适当点拨、教师不能越俎代庖,防止将探究性教学变为陈述性教学。探究过程四、进行实验与收集证据1、教师点明:①烧杯应放在石棉网上加热②实验过程中不断搅拌,注意不要损坏烧杯和温度计③小组内的同学相互配合及时记录下相关数据。2、教师巡视,对有困难的小组给予适当的点拨。学生分组实验。记录实验数据。要求学生相互配合,培养学生团结协作、友好相处的心态。五、分析与结论1、组织学生分析数据,得出结论。2、教师总结,课件出示:(1)沙子和水的质量相同,升高的温...

1、当您付费下载文档后,您只拥有了使用权限,并不意味着购买了版权,文档只能用于自身使用,不得用于其他商业用途(如 [转卖]进行直接盈利或[编辑后售卖]进行间接盈利)。
2、本站所有内容均由合作方或网友上传,本站不对文档的完整性、权威性及其观点立场正确性做任何保证或承诺!文档内容仅供研究参考,付费前请自行鉴别。
3、如文档内容存在违规,或者侵犯商业秘密、侵犯著作权等,请点击“违规举报”。

碎片内容

九年级物理上册 第十二章 机械能和内能 三 物质的比热容名师教案1 苏科版

您可能关注的文档

远洋启航书店+ 关注
实名认证
内容提供者

从事历史教学,热爱教育,高度负责。

确认删除?
VIP
微信客服
  • 扫码咨询
会员Q群
  • 会员专属群点击这里加入QQ群
客服邮箱
回到顶部