电脑桌面
添加小米粒文库到电脑桌面
安装后可以在桌面快捷访问

存货核算方法VIP免费

存货核算方法_第1页
1/19
存货核算方法_第2页
2/19
存货核算方法_第3页
3/19
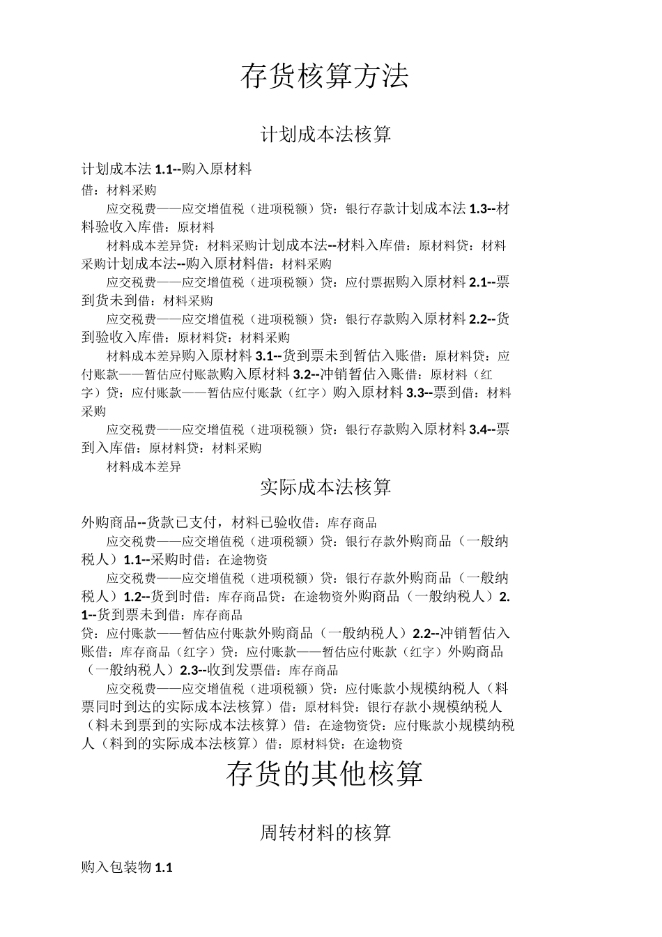
存货核算方法计划成本法核算计划成本法1.1--购入原材料借:材料采购应交税费——应交增值税(进项税额)贷:银行存款计划成本法1.3--材料验收入库借:原材料材料成本差异贷:材料采购计划成本法--材料入库借:原材料贷:材料采购计划成本法--购入原材料借:材料采购应交税费——应交增值税(进项税额)贷:应付票据购入原材料2.1--票到货未到借:材料采购应交税费——应交增值税(进项税额)贷:银行存款购入原材料2.2--货到验收入库借:原材料贷:材料采购材料成本差异购入原材料3.1--货到票未到暂估入账借:原材料贷:应付账款——暂估应付账款购入原材料3.2--冲销暂估入账借:原材料(红字)贷:应付账款——暂估应付账款(红字)购入原材料3.3--票到借:材料采购应交税费——应交增值税(进项税额)贷:银行存款购入原材料3.4--票到入库借:原材料贷:材料采购材料成本差异实际成本法核算外购商品--货款已支付,材料已验收借:库存商品应交税费——应交增值税(进项税额)贷:银行存款外购商品(一般纳税人)1.1--采购时借:在途物资应交税费——应交增值税(进项税额)贷:银行存款外购商品(一般纳税人)1.2--货到时借:库存商品贷:在途物资外购商品(一般纳税人)2.1--货到票未到借:库存商品贷:应付账款——暂估应付账款外购商品(一般纳税人)2.2--冲销暂估入账借:库存商品(红字)贷:应付账款——暂估应付账款(红字)外购商品(一般纳税人)2.3--收到发票借:库存商品应交税费——应交增值税(进项税额)贷:应付账款小规模纳税人(料票同时到达的实际成本法核算)借:原材料贷:银行存款小规模纳税人(料未到票到的实际成本法核算)借:在途物资贷:应付账款小规模纳税人(料到的实际成本法核算)借:原材料贷:在途物资存货的其他核算周转材料的核算购入包装物1.1借:周转材料贷:银行存款生产领用包装物1.2借:生产成本贷:周转材料销售领用包装物2借:销售费用贷:周转材料销售领用包装物3借:其他业务成本贷:周转材料五五摊销法4.1--领用借:周转材料——低值易耗品(在用)贷:周转材料——低值易耗品(在库)五五摊销法4.2--第一次摊销借:制造费用——低值易耗品贷:周转材料——低值易耗品(摊销)五五摊销法4.3--报废时第二次摊销借:制造费用——低值易耗品贷:周转材料——低值易耗品(摊销)五五摊销法4.4--转销周转材料借:周转材料——低值易耗品(摊销)贷:周转材料——低值易耗品(在用)存货期末计价及清查处理存货跌价计提1借:资产减值损失——存货减值损失贷:存货跌价准备存货跌价计提2借:存货跌价准备贷:资产减值损失——存货减值损失存货跌价计提3借:存货跌价准备贷:资产减值损失——存货减值损失存货清查1.1--盘盈借:库存商品贷:待处理财产损溢存货清查处理1.2--盘盈处理借:待处理财产损溢贷:管理费用存货清查2.1--盘亏借:待处理财产损溢商品进销差价贷:库存商品存货清查处理2.2--盘亏处理借:管理费用贷:待处理财产损溢应交税费——应交增值税(进项税额转出)收发存货计量生产性企业存货的收发计量外购存货核算1.1--购入原材料借:原材料贷:银行存款外购存货核算1.2--领用原材料借:原材料贷:生产成本外购存货核算2.1--购入周转材料借:银行存款贷:在途物资外购存货核算2.2--周转材料验收入库借:周转材料贷:在途物资外购存货核算2.3--领用包装物借:销售费用贷:周转材料委托加工取得的存货3.1--发出加工材料借:委托加工物资贷:原材料委托加工取得的存货3.2--支付加工费和税金借:委托加工物资贷:银行存款委托加工取得的存货3.3--收回加工物资借:库存商品贷:委托加工物资委托加工取得的存货3.4--销售收回的加工物资借:应收账款主营业务收入贷:应交税费——应交增值税委托加工取得的存货3.5--结转销售成本借:主营业务成本贷:库存商品货币资金库存现金收支提现备用1.2借:库存现金贷:银行存款提现备发工资2.2借:银行存款贷:库存现金现金发放工资2.3借:应付职工薪酬贷:库存现金现金盘点业务3.1--现金短缺借:待处理财产损溢——待处理流动资产损溢贷:库存现金现金盘点处理3.2--盘亏处理借:其他应收款管...

1、当您付费下载文档后,您只拥有了使用权限,并不意味着购买了版权,文档只能用于自身使用,不得用于其他商业用途(如 [转卖]进行直接盈利或[编辑后售卖]进行间接盈利)。
2、本站所有内容均由合作方或网友上传,本站不对文档的完整性、权威性及其观点立场正确性做任何保证或承诺!文档内容仅供研究参考,付费前请自行鉴别。
3、如文档内容存在违规,或者侵犯商业秘密、侵犯著作权等,请点击“违规举报”。

碎片内容

存货核算方法

wxg+ 关注
实名认证
内容提供者

该用户很懒,什么也没介绍

确认删除?
VIP
微信客服
  • 扫码咨询
会员Q群
  • 会员专属群点击这里加入QQ群
客服邮箱
回到顶部