电脑桌面
添加小米粒文库到电脑桌面
安装后可以在桌面快捷访问

癫痫应急预案VIP免费

癫痫应急预案_第1页
1/9
癫痫应急预案_第2页
2/9
癫痫应急预案_第3页
3/9
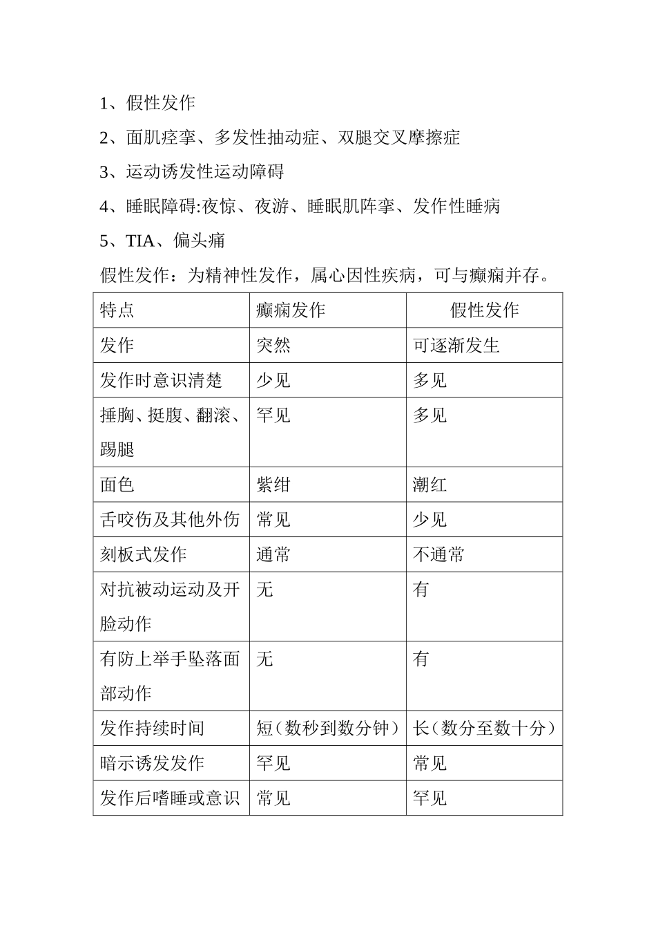
癫痫的应急预案癫痫是一种可由各种原因引起的慢性脑部疾病,以大脑神经元过度放电所致的,突发性.短暂性和反复性的大脑机能障碍。全面性发作强直—阵挛临床表现:1.强直期(10-20s):尖叫一声,跌倒在地,眼球上翻,意识丧失,强直收缩,呼吸停止,口唇紫绀。2.阵挛期(30-60s):节律性四肢抽动。以上两期患者均有心率加快、血压升高、气道分泌物增多、咬破舌头、瞳孔扩大、对光反射消失、呼吸停止、病理征阳性等征象。3.惊厥后期(恢复期):肌张力下降,尿失禁。呼吸首先恢复,心率、血压、瞳孔等逐渐恢复;口吐白沫或血沫;意识逐渐清醒。醒后头痛,全无记忆。先兆:原发性者无先兆;利用先兆避开危险;根据先兆协助定位昏睡:安全保护。EEG:1.棘波2.尖波3.棘-慢波4.尖-慢波5.多棘慢波6.多尖慢波7.爆发性节律=阵发性弥散性活动8.高度失律症病因:1、特发性:可疑遗传因素所致。2、症状性:可查到造成脑损伤的病因,如先天、脑炎、肿瘤、脑血管病、外伤、中毒、代谢、变形病等。3、隐源性:暂未找到明确原因。癫痫发作的诱发因素:1、视觉刺激-闪光、图形等2、思考3、音乐4、进食5、操作6、躯体感觉7、本体感8、阅读9、热水癫痫发作与癫痫样发作:非癫痫样发作性疾病误诊为癫痫1、假性发作2、面肌痉挛、多发性抽动症、双腿交叉摩擦症3、运动诱发性运动障碍4、睡眠障碍:夜惊、夜游、睡眠肌阵挛、发作性睡病5、TIA、偏头痛假性发作:为精神性发作,属心因性疾病,可与癫痫并存。特点癫痫发作假性发作发作突然可逐渐发生发作时意识清楚少见多见捶胸、挺腹、翻滚、踢腿罕见多见面色紫绀潮红舌咬伤及其他外伤常见少见刻板式发作通常不通常对抗被动运动及开脸动作无有有防上举手坠落面部动作无有发作持续时间短(数秒到数分钟)长(数分至数十分)暗示诱发发作罕见常见发作后嗜睡或意识常见罕见混浊发作期脑电图异常几乎均可见罕见发作后脑电图异常通常罕见瞳孔散打,光反消失正常,光反正常终止方式自行停止需安慰及暗示治疗鉴别诊断程序临床发作事件↓VideoEEG→发作期及发作后EEG+→癫痫性发作↓发作期EEG及发作后改变不明确↓诱发试验|睡眠觉醒催乳素试验+催乳素试验—催乳素试验+↓↓癫痫性发作可能为假性癫痫发作可能为癫痫性发作↓VideoEEG目的:1.掌握对癫痫急性发作病人的抢救流程。2.做到病人发生癫痫持续发作时可以给予及时有效的处理。3.提高护士自身的抢救能力。应急预案:6床张三76岁因癫痫持续状态入院经治疗有所控制家属呼叫病人再次发生抽搐A:快速至床旁将病人头偏向一侧A:纱布清理呼吸道分泌物吸氧纱布缠绕鸭舌板置于上下臼齿之间B:通知医生并推抢救车至床旁B:立即开通静脉通道A:连接心电监护观察并记录生命体征的变化医生观察瞳孔大小光反病人情况医嘱地西泮静推B:口述地西泮静脉推注A:记录用药时间剂量生命体征患者抽搐好转神志转清,医嘱予地西泮静滴维持B:遵医嘱予地西泮维持A:密切观察患者的生命体征,呼吸频率等并做好记录洗手及时准确的记录用药及生命体征护理措施:目标:口腔皮肤完整无咬伤不发生全身强直不自主咀嚼运误吸导致吸入性肺炎及窒息动患者口腔分泌物增多措施:1.正确放置体位,床头抬高↓30°头偏向一侧,勿用力按压抽搐有窒息的危险身体以免发生骨折脱臼拉起护栏舌咬伤的危险2.及时清除口腔及呼吸道分泌物3.纱布包裹压舌板,放上下臼齿之间,以免咬伤4.注意观察患者生命提振及口唇面色目标:患者呼吸道通畅,保持正常通气与血氧饱和度措施:1.持续高流量吸氧,密切监测患者大剂量应用镇静药血氧饱和度及血气情况。有抑制呼吸的副作用2.备齐抢救用物,密切观察患者的发作↓形态。有呼吸骤停的危险3.必要时积极配合麻醉科医生行气管插管术目标:通过胸肺部护理抗生素的应应用镇静药物、癫痫持续用控制肺部感染的发生发作导致意识改变使痰液措施:1.对癫痫患者将所有护理集中不易排出进行操作,减轻对患者的刺激减少↓抽搐的发生有发生肺部感染的危险2.提供安静舒适的居住环境3.协助家属拍背震动排痰促进痰液的排出a.病灶在后方,应取俯卧姿势;b.病灶在前方,应取仰卧姿势;c.病灶在下方,应取斜向下俯卧姿势;d.病灶在上方,应取竖直姿势...

1、当您付费下载文档后,您只拥有了使用权限,并不意味着购买了版权,文档只能用于自身使用,不得用于其他商业用途(如 [转卖]进行直接盈利或[编辑后售卖]进行间接盈利)。
2、本站所有内容均由合作方或网友上传,本站不对文档的完整性、权威性及其观点立场正确性做任何保证或承诺!文档内容仅供研究参考,付费前请自行鉴别。
3、如文档内容存在违规,或者侵犯商业秘密、侵犯著作权等,请点击“违规举报”。

碎片内容

癫痫应急预案

确认删除?
VIP
微信客服
  • 扫码咨询
会员Q群
  • 会员专属群点击这里加入QQ群
客服邮箱
回到顶部