电脑桌面
添加小米粒文库到电脑桌面
安装后可以在桌面快捷访问

中草药与养鸡VIP免费

中草药与养鸡_第1页
1/8
中草药与养鸡_第2页
2/8
中草药与养鸡_第3页
3/8
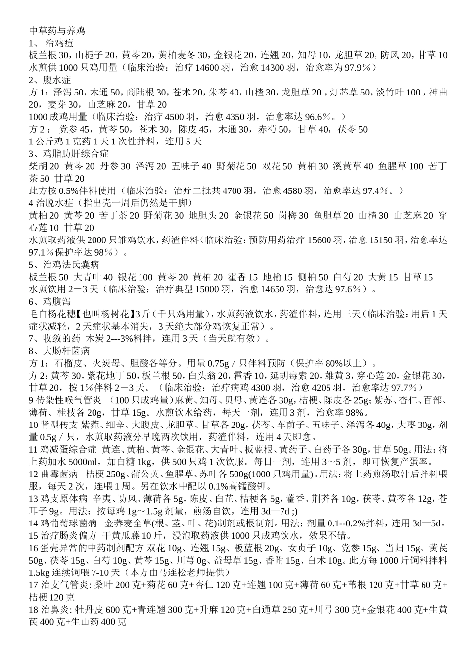
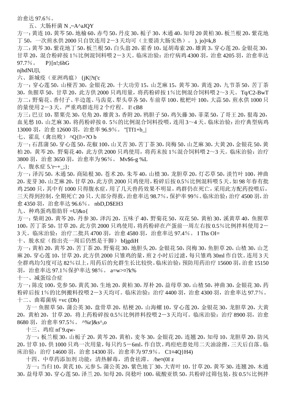
中草药与养鸡1、治鸡痘板兰根30,山栀子20,黄芩20,黄柏麦冬30,金银花20,连翘20,知母10,龙胆草20,防风20,甘草10水煎供1000只鸡用量(临床治验:治疗14600羽,治愈14300羽,治愈率为97.9%)2、腹水症方1:泽泻50,木通50,商陆根30,苍术20,朱芩40,山楂30,龙胆草20,灯芯草50,淡竹叶100,神曲20,麦芽30,山芝麻20,甘草201000成鸡用量(临床治验:治疗4500羽,治愈4350羽,治愈率达96.6%。)方2:党参45,黄芩50,苍术30,陈皮45,木通30,赤芍50,甘草40,茯苓501公斤鸡1克药1天1次性拌料,连用5天3、鸡脂肪肝综合症柴胡20黄芩20丹参30泽泻20五味子40野菊花50双花50黄柏30溪黄草40鱼腥草100苦丁茶50甘草20此方按0.5%伴料使用(临床治验:治疗二批共4700羽,治愈4580羽,治愈率达97.4%。)4治脱水症(指出壳一周后仍然是干脚)黄柏20黄芩20苦丁茶20野菊花30地胆头20金银花50岗梅30鱼胆草20山楂30山芝麻20穿心莲10甘草20水煎取药液供2000只雏鸡饮水,药渣伴料(临床治验:预防用药治疗15600羽,治愈15150羽,治愈率达97.1%保护率达98%)。5、治鸡法氏囊病板兰根50大青叶40银花100黄芩20黄柏20霍香15地榆15侧柏50白芍20大黄15甘草15水煎饮用2-3天(临床治验:治疗典型15000羽,治愈14650羽,治愈达97.6%)。6、鸡腹泻毛白杨花穗【也叫杨树花】3斤(千只鸡用量),水煎药液饮水,药渣伴料,连用三天(临床治验:用后1天症状减轻,2天症状基本消失,3天绝大部分鸡恢复正常)。7、收敛的药木炭2---3%料拌,连用3天(当天就有效)。8、大肠杆菌病方1:石榴皮、火炭母、胆酸各等分。用量0.75g/只伴料预防(保护率80%以上)。方2:黄芩30,紫花地丁50,板兰根50,白头翁20,霍香10,延胡毒索20,雄黄3,穿心莲20,金银花30,甘草20,按1%伴料2-3天。(临床治验:治疗病鸡4300羽,治愈4205羽,治愈率达97.7%)9传染性喉气管炎(100只成鸡量)麻黄、知母、贝母、黄连各30g,桔梗、陈皮各25g;紫苏、杏仁、百部、薄荷、桂枝各20g,甘草15g。水煎饮水给药,每天一剂,连用3剂,治愈率98%。10肾型传支紫菀、细辛、大腹皮、龙胆草、甘草各20g,茯苓、车前子、五味子、泽泻各40g,大枣30g,剂量0.5g/只,水煎取药液分早晚两次饮用,药渣伴料,连用4天即愈。11鸡减蛋综合症黄连、黄柏、黄芩、金银花、大青叶、板蓝根、黄药子、白药子各30g,甘草50g。用法:将上药加水5000ml,加白糖1kg,供500只鸡1次饮服。每日一剂,连用3~5剂,即可恢复产蛋率。12曲霉菌病桔梗250g、蒲公英、鱼腥草、苏叶各500g(1000只鸡用量)。用法:将上药煎汤取汁后拌料喂服,每天2次,连喂1周。另在饮水中配以0.1%高锰酸钾。13鸡支原体病辛夷、防风、薄荷各5g,陈皮、白芷、桔梗各5g,藿香、荆芥各10g,茯苓、黄芩各12g,苍耳子9g。用法:按每鸡1g~1.5g剂量,煎汤自饮,连用3d—7d;)14鸡葡萄球菌病金荞麦全草(根、茎、叶、花)制剂或根制剂。用法:剂量0.1--0.2%拌料,连用3d—5d。15治疗肠炎偏方干黄瓜藤10斤,浸泡取药液供1000只成鸡饮水,效果不错。16蛋壳异常的中药制剂配方双花10g、连翘15g、板蓝根20g、女贞子10g、党参15g、当归15g、黄芪50g、茯苓15g、白芍10g、黄芩15g、川芎0g、益母草15g、香附15g、白术10g。此方每1000斤饲料拌料1.5kg连续饲喂7-10天(本方由马连松老师提供)17治支气管炎:桑叶200克+菊花60克+杏仁120克+连翘100克+薄荷60克+苇根120克+甘草60克+桔梗120克18治鼻炎:牡丹皮600克+青连翘300克+升麻120克+白通草250克+川弓300克+金银花400克+生黄芪400克+生山药400克19舍内空气消毒:苍术,艾叶焚烧,对空气有消毒净化作用.20支气管,喉气管特效处方金银花60克、板蓝根80克、蒲公英60克、山豆根60克、牛蒡子80克、柴胡60克、杏仁40克、射干60克、麻黄60克、石膏150克、甘草60克黄芩120克。(开水浸泡,按1只鸡1克药液饮水,药渣伴料,经过两年的试验,预防保护率99%,治愈率达95%以上)21治疗喉气管(单位克)蒲公英60牛蒡子60元参60柴胡60射干60山豆根60白茅60桔梗60杏仁60甘草30,伴料供1000鸡用量(多年治疗效果很好)22新城疫。巴豆10,罂粟壳30,皂角20,雄黄3,香附20,鸦...

1、当您付费下载文档后,您只拥有了使用权限,并不意味着购买了版权,文档只能用于自身使用,不得用于其他商业用途(如 [转卖]进行直接盈利或[编辑后售卖]进行间接盈利)。
2、本站所有内容均由合作方或网友上传,本站不对文档的完整性、权威性及其观点立场正确性做任何保证或承诺!文档内容仅供研究参考,付费前请自行鉴别。
3、如文档内容存在违规,或者侵犯商业秘密、侵犯著作权等,请点击“违规举报”。

碎片内容

中草药与养鸡

您可能关注的文档

确认删除?
VIP
微信客服
  • 扫码咨询
会员Q群
  • 会员专属群点击这里加入QQ群
客服邮箱
回到顶部