电脑桌面
添加小米粒文库到电脑桌面
安装后可以在桌面快捷访问

心内科常见护理诊断和措施VIP免费

心内科常见护理诊断和措施_第1页
1/9
心内科常见护理诊断和措施_第2页
2/9
心内科常见护理诊断和措施_第3页
3/9
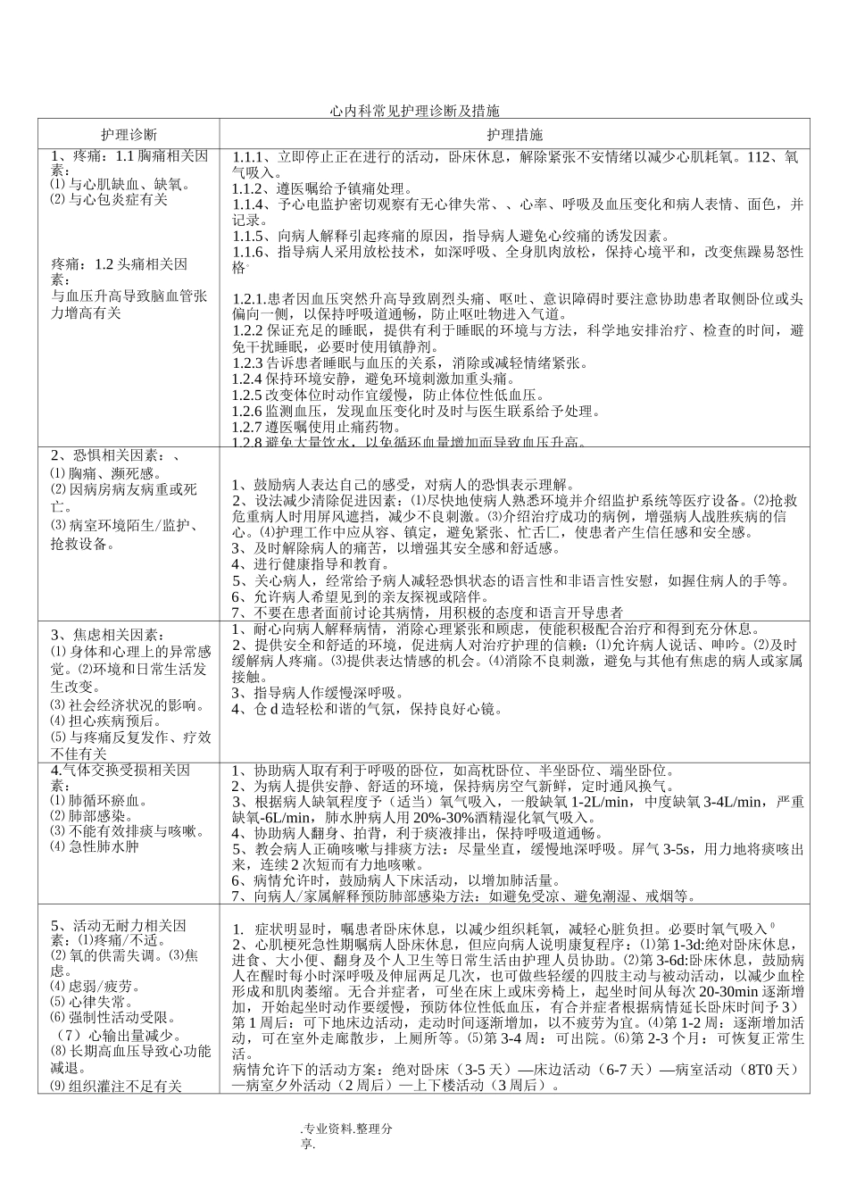
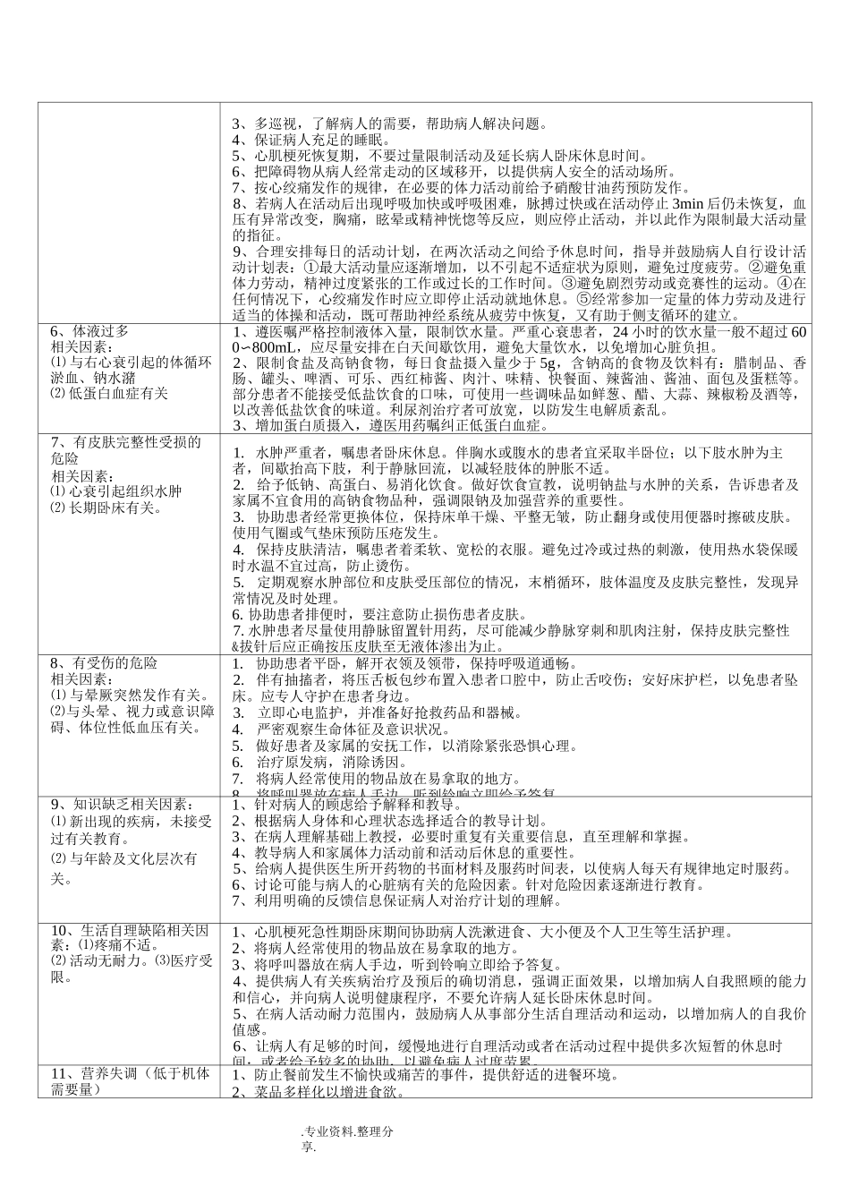
.专业资料.整理分享.心内科常见护理诊断及措施护理诊断护理措施1、疼痛:1.1胸痛相关因素:⑴与心肌缺血、缺氧。⑵与心包炎症有关疼痛:1.2头痛相关因素:与血压升高导致脑血管张力增高有关1.1.1、立即停止正在进行的活动,卧床休息,解除紧张不安情绪以减少心肌耗氧。112、氧气吸入。1.1.2、遵医嘱给予镇痛处理。1.1.4、予心电监护密切观察有无心律失常、、心率、呼吸及血压变化和病人表情、面色,并记录。1.1.5、向病人解释引起疼痛的原因,指导病人避免心绞痛的诱发因素。1.1.6、指导病人采用放松技术,如深呼吸、全身肌肉放松,保持心境平和,改变焦躁易怒性格。1.2.1.患者因血压突然升高导致剧烈头痛、呕吐、意识障碍时要注意协助患者取侧卧位或头偏向一侧,以保持呼吸道通畅,防止呕吐物进入气道。1.2.2保证充足的睡眠,提供有利于睡眠的环境与方法,科学地安排治疗、检查的时间,避免干扰睡眠,必要时使用镇静剂。1.2.3告诉患者睡眠与血压的关系,消除或减轻情绪紧张。1.2.4保持环境安静,避免环境刺激加重头痛。1.2.5改变体位时动作宜缓慢,防止体位性低血压。1.2.6监测血压,发现血压变化时及时与医生联系给予处理。1.2.7遵医嘱使用止痛药物。1.2.8避免大量饮水,以免循环血量增加而导致血压升高。2、恐惧相关因素:、⑴胸痛、濒死感。⑵因病房病友病重或死亡。⑶病室环境陌生/监护、抢救设备。1、鼓励病人表达自己的感受,对病人的恐惧表示理解。2、设法减少清除促进因素:⑴尽快地使病人熟悉环境并介绍监护系统等医疗设备。⑵抢救危重病人时用屏风遮挡,减少不良刺激。⑶介绍治疗成功的病例,增强病人战胜疾病的信心。⑷护理工作中应从容、镇定,避免紧张、忙舌匚,使患者产生信任感和安全感。3、及时解除病人的痛苦,以增强其安全感和舒适感。4、进行健康指导和教育。5、关心病人,经常给予病人减轻恐惧状态的语言性和非语言性安慰,如握住病人的手等。6、允许病人希望见到的亲友探视或陪伴。7、不要在患者面前讨论其病情,用积极的态度和语言开导患者3、焦虑相关因素:⑴身体和心理上的异常感觉。⑵环境和日常生活发生改变。⑶社会经济状况的影响。⑷担心疾病预后。⑸与疼痛反复发作、疗效不佳有关1、耐心向病人解释病情,消除心理紧张和顾虑,使能积极配合治疗和得到充分休息。2、提供安全和舒适的环境,促进病人对治疗护理的信赖:⑴允许病人说话、呻吟。⑵及时缓解病人疼痛。⑶提供表达情感的机会。⑷消除不良刺激,避免与其他有焦虑的病人或家属接触。3、指导病人作缓慢深呼吸。4、仓d造轻松和谐的气氛,保持良好心镜。4.气体交换受损相关因素:⑴肺循环瘀血。⑵肺部感染。⑶不能有效排痰与咳嗽。⑷急性肺水肿1、协助病人取有利于呼吸的卧位,如高枕卧位、半坐卧位、端坐卧位。2、为病人提供安静、舒适的环境,保持病房空气新鲜,定时通风换气。3、根据病人缺氧程度予(适当)氧气吸入,一般缺氧1-2L/min,中度缺氧3-4L/min,严重缺氧-6L/min,肺水肿病人用20%-30%酒精湿化氧气吸入。4、协助病人翻身、拍背,利于痰液排出,保持呼吸道通畅。5、教会病人正确咳嗽与排痰方法:尽量坐直,缓慢地深呼吸。屏气3-5s,用力地将痰咳出来,连续2次短而有力地咳嗽。6、病情允许时,鼓励病人下床活动,以增加肺活量。7、向病人/家属解释预防肺部感染方法:如避免受凉、避免潮湿、戒烟等。5、活动无耐力相关因素:⑴疼痛/不适。⑵氧的供需失调。⑶焦虑。⑷虑弱/疲劳。⑸心律失常。⑹强制性活动受限。(7)心输出量减少。⑻长期高血压导致心功能减退。⑼组织灌注不足有关1.症状明显时,嘱患者卧床休息,以减少组织耗氧,减轻心脏负担。必要时氧气吸入02、心肌梗死急性期嘱病人卧床休息,但应向病人说明康复程序:⑴第1-3d:绝对卧床休息,进食、大小便、翻身及个人卫生等日常生活由护理人员协助。⑵第3-6d:卧床休息,鼓励病人在醒时每小时深呼吸及伸屈两足几次,也可做些轻缓的四肢主动与被动活动,以减少血栓形成和肌肉萎缩。无合并症者,可坐在床上或床旁椅上,起坐时间从每次20-30min逐渐增加,开始起坐时动作要缓慢,预防体位性低血压,有合并症者根据病情延长卧床时间予3)...

1、当您付费下载文档后,您只拥有了使用权限,并不意味着购买了版权,文档只能用于自身使用,不得用于其他商业用途(如 [转卖]进行直接盈利或[编辑后售卖]进行间接盈利)。
2、本站所有内容均由合作方或网友上传,本站不对文档的完整性、权威性及其观点立场正确性做任何保证或承诺!文档内容仅供研究参考,付费前请自行鉴别。
3、如文档内容存在违规,或者侵犯商业秘密、侵犯著作权等,请点击“违规举报”。

碎片内容

心内科常见护理诊断和措施

您可能关注的文档

确认删除?
VIP
微信客服
  • 扫码咨询
会员Q群
  • 会员专属群点击这里加入QQ群
客服邮箱
回到顶部