电脑桌面
添加小米粒文库到电脑桌面
安装后可以在桌面快捷访问

公积金提取申请表格模板VIP免费

公积金提取申请表格模板_第1页
1/6
公积金提取申请表格模板_第2页
2/6
公积金提取申请表格模板_第3页
3/6
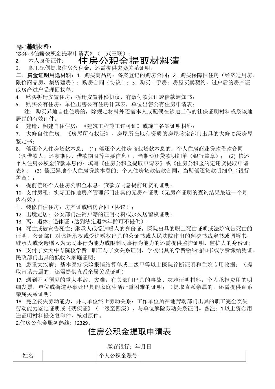
精心整理附件10住房公积金提取申请表缴存银行:年月日姓名个人公积金账号证件类型□身份证□其他证件号码联系电话单位名称转入账户账户名称账号开户银行请选择下述提取情形的一种,并在□中打V□01购商品房口02购保障性住房口03购二手房□04购买拆迁安置住房口05购公有住房口06建造、翻建自住住房□07大修自住住房口08偿还住房贷款本息口09提前还贷□10支付房租口11装修自住住房口12出境定居□13离、退休口14死亡或被宣告死亡口15患重大疾病□16支付子女大中专院校学费口17遇到不可预见的重大事故、灾难□18完全丧失劳动能力,并与单位终止劳动关系口19其他申请人声明1本人符合住房公积金提取条件,申请提取金额元;2.本人已按规定提供证明材料,承诺向住房公积金管理机构提交的资料和本申请表所填写的信息均完整、真实、合法、有效,无任何与事实不符的情况,如存在虚假申报或漏报行为,申请人愿意承担由此产生的相应责任。申请人签名:年月曰住房公积金管理机构受理及审核意见初审意见该职工符合提取条件,所提交材料已核对原件,拟同意提取¥:j元。签名:年月曰复核意见提取材料已复核,同意提取。签名:年月曰精心整理备注:①联:会住房公积金提取材料清一、基础材料:1.《住房公积金提取申请表》(一式三联);2.本人身份证件;3.职工配偶提取住房公积金,还需提供夫妻关系证明。二、资金证明用途材料:1.购买商品房:备案登记的购房合同;2.购买保障性住房(经济适用房、限价商品房、集资建房):购房合同(协议);3.购买二手房:房屋买卖契约,过户后的房产证或房产过户受理回执单;4.购买拆迁安置住房:拆迁安置补偿协议,有效付款凭证或催款通知书;5.购买公有住房:单位出售公有住房计算表,单位出售公有住房申请表;注:购买异地自住住房的,除规定材料外还需本人或配偶在该地工作的社保证明材料或系该地居民的有效证件。6.建造、翻建自住住房:《建筑工程施工许可证》或施工备案证明材料;7.大修自住住房:《房屋所有权证》,房屋所在地有资质的房屋鉴定部门出具的大修C级房屋鉴定书;8.偿还个人住房贷款本息:(1)偿还个人住房商业贷款本息的:个人住房商业贷款借款合同(含借款人、还款期限、借款期限等主要信息),当期偿还贷款明细单(银行盖章);(2)偿还个人住房公积金贷款本息的:填写《住房公积金提取申请表》或《住房公积金约定还贷提取申请表》;(3)偿还异地个人住房贷款本息的:个人住房贷款借款合同,当期偿还贷款明细单(银行盖章);9.提前偿还个人住房公积金本息:贷款方同意提前还贷的证明;10.支付房租:实际工作地房产管理部门出具的无房产证明(无房产证明的查询结果最近一个月内有效);11.装修自住住房:房产证或购房合同(协议);12.出境定居:公安部门注销户籍的证明材料或永久居留权证明;13.离、退休:退休证(达到法定退休年龄可不提供);14.死亡或被宣告死亡:继承人或受遗赠人的身份证,医院出具的职工死亡证明或法院宣告死亡的证明,公证部门对该继承权或受遗赠权出具的公证书或人民法院作出的判决书裁定书或调解书,继承人或受遗赠人为无民事行为能力或限制民事行为能力的还需提供监护证明、监护人的身份证;15.支付子女大中专院校学费:职工与子女关系证明,学校出具的学费缴纳通知书或学费缴纳凭证,民政部门出具的低收入家庭证明;16.患重大疾病:基本医疗保险报销结算单或二级甲等以上医院诊断证明和住院专用收据;(提取直系亲属的,还需提供直系亲属关系证明)17.遇到不可预见的重大事故、灾难:有关部门出具的事故、灾难证明材料,个人承担费用的明细发票,单位或街道办事处出具的家庭生活严重困难的证明;(提取直系亲属的,还需提供直系亲属关系证明)18.完全丧失劳动能力,并与单位终止劳动关系:工作单位所在地劳动部门出具的职工完全丧失劳动能力鉴定证明或《残疾证》(一级至四级),与单位解除劳动关系证明。备注:1.以上资金用途证明材料提交复印件,核对原件。2.住房公积金服务热线:12329。住房公积金提取申请表缴存银行:年月日姓名个人公积金账号精心整理证件类型□身份证□其他证件号码联系电话单位名称...

1、当您付费下载文档后,您只拥有了使用权限,并不意味着购买了版权,文档只能用于自身使用,不得用于其他商业用途(如 [转卖]进行直接盈利或[编辑后售卖]进行间接盈利)。
2、本站所有内容均由合作方或网友上传,本站不对文档的完整性、权威性及其观点立场正确性做任何保证或承诺!文档内容仅供研究参考,付费前请自行鉴别。
3、如文档内容存在违规,或者侵犯商业秘密、侵犯著作权等,请点击“违规举报”。

碎片内容

公积金提取申请表格模板

确认删除?
VIP
微信客服
  • 扫码咨询
会员Q群
  • 会员专属群点击这里加入QQ群
客服邮箱
回到顶部