电脑桌面
添加小米粒文库到电脑桌面
安装后可以在桌面快捷访问

九年级物理全册 第十六章 第三节 测量电功率教案 (新版)沪科版-(新版)沪科版初中九年级全册物理教案VIP免费

九年级物理全册 第十六章 第三节 测量电功率教案 (新版)沪科版-(新版)沪科版初中九年级全册物理教案_第1页
1/7
九年级物理全册 第十六章 第三节 测量电功率教案 (新版)沪科版-(新版)沪科版初中九年级全册物理教案_第2页
2/7
九年级物理全册 第十六章 第三节 测量电功率教案 (新版)沪科版-(新版)沪科版初中九年级全册物理教案_第3页
3/7
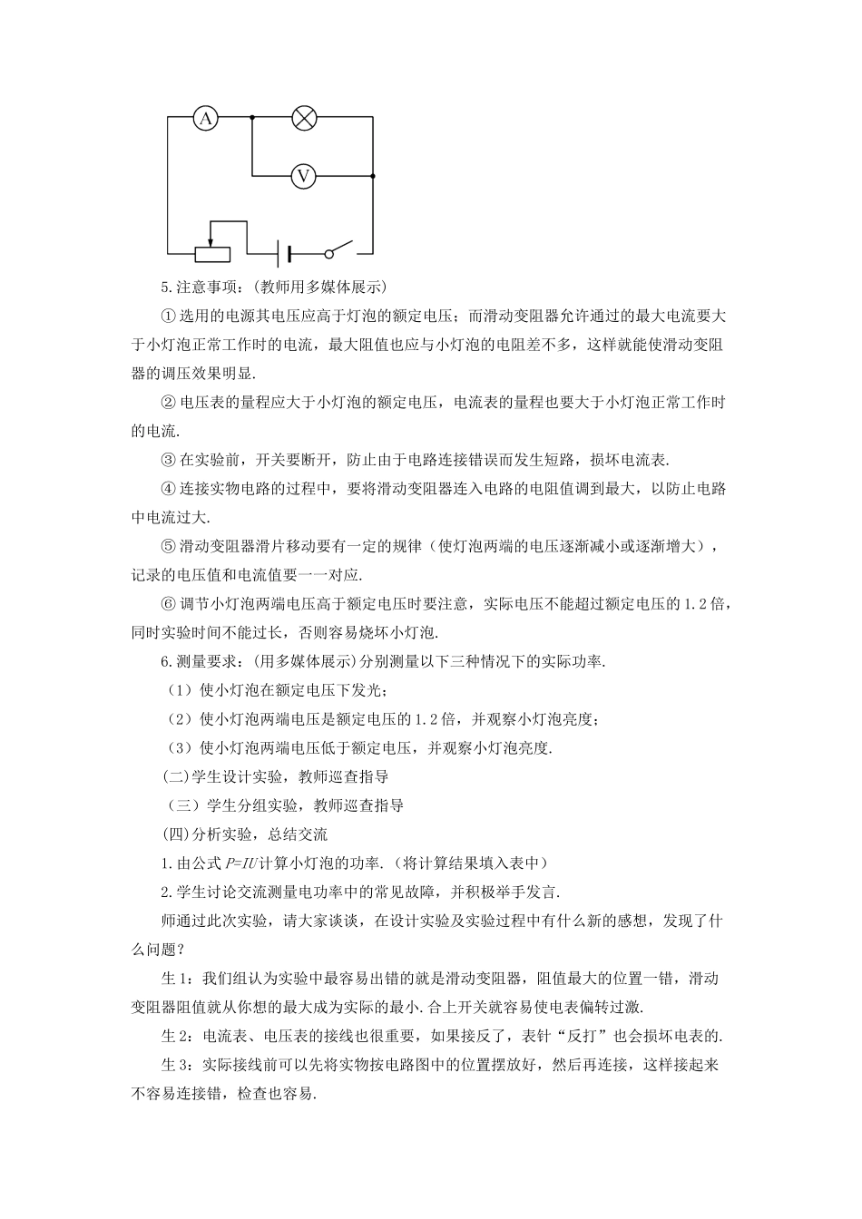
第三节测量电功率【教学目标】一、知识与技能1.通过学生自己设计实验,进一步加深对电功率概念的理解.2.通过学生动手操作,巩固电流表和电压表的操作技能.3.通过实验、比较,进一步理解额定功率和实际功率的区别.4.能利用家用电能表测算家用电器的电功率.二、过程与方法1.通过本节课培养学生依据实验原理设计实验方法的能力.2.通过实验,培养学生的观察、实验能力及分析、概括能力.三、情感、态度与价值观1.通过学习过程中的讨论和交流,培养学生合作学习的意识和态度.2.通过实验中的观察和比较,培养学生实事求是的科学态度和良好的学习习惯.【教学重点】1.会利用伏安法测定小灯泡的电功率;2.对实际功率和额定功率的理解.【教学难点】电流表、电压表及滑动变阻器的正确使用.【教具准备】电源(电池组)、电流表、电压表、滑动变阻器、小灯泡(带灯座)、开关、导线若干、多媒体课件等.【教学课时】1.5课时【巩固复习】教师引导学生复习上一节内容,并讲解学生所做的课后作业(教师可针对性地挑选部分难题讲解),加强学生对知识的巩固.【新课引入】师前面几节课我们讨论了电功率的有关问题,那么请同学们思考后回答:(1)电功率的计算公式是什么?(2)什么是额定电压?什么是额定功率?(3)用电器工作时的电功率一定等于额定功率吗?为什么?学生思考、讨论、回答.教师总结:从以上讨论可知,只有当用电器两端实际电压等于额定电压时,用电器的实际功率才等于额定功率,此时用电器的工作才是正常的.师生产和生活实践中,有时需要知道用电器的电功率,根据你所学的知识,你能测出用电器的电功率吗?如果不能的话那下面我们就一起来学习第三节“测量电功率”.【预习指导】阅读课本P125-127文字内容和插图,把基本概念、基本原理和方法等用红色笔做上记号,并完成对应练习册中“课前预习”部分,然后,各小组内部交流讨论,提出预习疑问,组长做好记录,准备展示.【交流展示】1.各小组代表举手发言,报告“课前预习”答案,教师评价订正.2.学生质疑,教师指导释疑.【拓展探究】怎样测量电功率(一)利用课件导学1.实验目的:测量小灯泡在不同电压下工作时的电功率.师一般情况下,实验室里并没有直接测定小灯泡功率的仪器,同学们能不能从刚才回答的问题中找到测定小灯泡电功率的方法呢?生:上一节课我们学习了“伏安法”,我们可以利用“伏安法”来测电功率.2.实验原理:P=UI师根据这一原理,只要测出小灯泡两端的电压和与之对应的电流就能知道小灯泡的电功率.那么,这个实验需要哪些器材?教师用多媒体播放下列填空题,引导学生思考后独立填写,并积极举手发言.填空题:(1)既然要测定小灯泡的功率,当然要有____________.(2)要测量小灯泡两端的电压可用____________.(3)要测小灯泡的电流可用____________.(4)要让小灯泡能工作必须有____________.(5)电源电压不一定等于小灯泡的额定电压,为了能改变小灯泡两端的电压,还需要____________.(6)控制电路的通断还要有____________.(7)连接电路需要____________.答案:(1)小灯泡(2)电压表(3)电流表(4)电流(5)滑动变阻器(6)开关(7)导线3.实验器材:待测小灯泡、电压表、电流表、滑动变阻器、电源、开关、导线若干.4.实验电路:(教师引导学生画出,并展示)5.注意事项:(教师用多媒体展示)①选用的电源其电压应高于灯泡的额定电压;而滑动变阻器允许通过的最大电流要大于小灯泡正常工作时的电流,最大阻值也应与小灯泡的电阻差不多,这样就能使滑动变阻器的调压效果明显.②电压表的量程应大于小灯泡的额定电压,电流表的量程也要大于小灯泡正常工作时的电流.③在实验前,开关要断开,防止由于电路连接错误而发生短路,损坏电流表.④连接实物电路的过程中,要将滑动变阻器连入电路的电阻值调到最大,以防止电路中电流过大.⑤滑动变阻器滑片移动要有一定的规律(使灯泡两端的电压逐渐减小或逐渐增大),记录的电压值和电流值要一一对应.⑥调节小灯泡两端电压高于额定电压时要注意,实际电压不能超过额定电压的1.2倍,同时实验时间不能过长,否则容易烧坏小灯泡.6.测量要求:(用多媒体展示)分别测量以下三种...

1、当您付费下载文档后,您只拥有了使用权限,并不意味着购买了版权,文档只能用于自身使用,不得用于其他商业用途(如 [转卖]进行直接盈利或[编辑后售卖]进行间接盈利)。
2、本站所有内容均由合作方或网友上传,本站不对文档的完整性、权威性及其观点立场正确性做任何保证或承诺!文档内容仅供研究参考,付费前请自行鉴别。
3、如文档内容存在违规,或者侵犯商业秘密、侵犯著作权等,请点击“违规举报”。

碎片内容

九年级物理全册 第十六章 第三节 测量电功率教案 (新版)沪科版-(新版)沪科版初中九年级全册物理教案

确认删除?
VIP
微信客服
  • 扫码咨询
会员Q群
  • 会员专属群点击这里加入QQ群
客服邮箱
回到顶部