电脑桌面
添加小米粒文库到电脑桌面
安装后可以在桌面快捷访问

长江大学沉积岩石学考研重点VIP免费

长江大学沉积岩石学考研重点_第1页
1/10
长江大学沉积岩石学考研重点_第2页
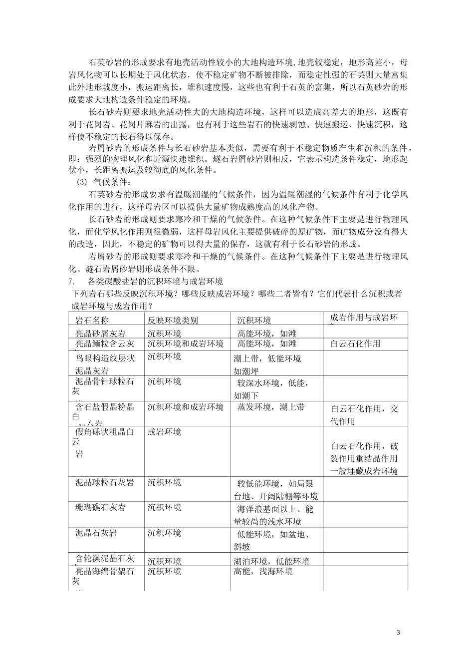
2/10
长江大学沉积岩石学考研重点_第3页
3/10
1沉积岩思考题(之一)1、试述沉积岩的基本类型及划分依据?答:根据沉积岩的原始物质成分的来源,首先把沉积岩分为三类:(1)主要由母岩风化产物组成的沉积岩;(2)主要由火山碎屑物质组成的沉积岩;(3)主要由生物遗体组成的沉积岩。根据母岩风化产物的类型(碎屑物质及溶解物质)和其搬运沉积作用的不同(机械的和化学的),把主要由母岩风化产物组成的沉积岩分为:(1)碎屑岩;(2)化学岩。根据主要的结构特征即粒度,把碎屑岩分为:①砾岩;②砂岩;③粉砂岩;④粘土岩。根据主要成分特征,把化学岩分为:①碳酸盐岩;②硫酸盐岩;③卤化物岩;④硅岩;⑤其他化学岩。主要由火山碎屑组成的沉积岩即火山碎屑岩,根据其特征可进行细分。如集块岩、火山角砾岩、凝灰岩等。主要由生物遗体组成的沉积岩即生物岩,根据其是否可燃分为:①可燃生物岩,如煤;②非可燃有机岩。2.试述碎屑物质在流水搬运过程中的主要变化?答:(1)成分上的变化,不稳定的成分在流水搬运过程中继续遭受风化或破坏,或者转变为更稳定的新矿物。随着搬运时间和距离的增长,其中不稳定的成分逐渐减少,稳定成分则相应增多,同时其成分变得更加简单。(2)碎屑粒度的变化,随着搬运时间和距离增长,碎屑粒度逐渐变小。(3)碎屑圆度的变化,随着搬运时间和距离增长,碎屑的圆度总的趋势是逐渐变好,个别情况出现圆度变坏。(4)碎屑的球度也有所增高。(5)在搬运过程中,除上述变化外,碎屑物质在还发生粒度、比重、形态、成分的分异。3.论述三角洲沉积的鉴别标志及其与油气关系(1)岩石类型:以砂岩、粉砂岩、粘土岩为主,在三角洲平原沉积中常见有暗色有机质沉积,如泥炭、薄煤层等,无或极少砾岩和化学岩,碎屑岩的成分、结构成熟度较河流相高。(2)粒度分布特征:三角洲由陆向海方向,砂岩中的碎屑粒度和分选有变细变好的总趋势,在C-M图上,三角洲前缘具有QR和RS段,并以RS段最发育。在概率图上,远砂坝沉积的粒度分布主要由细粒的单一悬浮总体组成,河口坝沉积有三个次总体发育,以跳跃总体为主,分选好,其它两个总体含量少,分选差。(3)沉积构造:层理类型复杂多样,河流、海洋波浪、潮汐作用形成的各种构造同时发育,如砂岩中和粉砂岩中见流水波痕,浪成波痕,板状、槽状交错层理,泥岩中发育水平层理,此外还发育有波状、透镜状层理、包卷层理、冲刷-充填构造、变形构造、生物扰动构造等。(4)生物化石:海陆混生,原地生长的主要为广盐性生物,如瓣腮类、腹足类,介形虫等,异地搬运埋藏的主要为河流带来的陆生动植物碎片,在一个完整的三角洲垂向层序中海生生物化石多出现于层序的下部,向上逐渐减少,但陆生生物化石向上增多,甚至在顶部出现沼泽植物堆积而成的泥炭或煤层。(5)沉积层序:垂向上出现下细上粗的反旋回层序,在层序顶部三角洲平原分支河道沉积为下粗上细的正旋回,它反映三角洲在横向上的相序递变。其与河流相沉积的间断性正旋回有显著的不同。(6)砂体形态:在平面上呈朵状或指状,垂直或斜交海岸分布,剖面上呈发散的扫帚状,向前三角洲方向插入泥质沉积之中,与前三角洲泥呈齿状交叉。2与油气关系:世界上许多油气田与三角洲相有关,其中有不少是大型和特大型油气田。如科威特的布尔干油田和委内瑞拉马拉开波盆地玻利瓦尔沿岸油田,可采储量分别为94亿t和42亿t,为世界第2和第3特大型油田前三角洲亚相是具有良好的生油条件的相带。三角洲前缘亚相是储集条件有利的相带。圈闭条件好:滚动背斜、岩性圈闭、地层圈闭等。4.论述碳酸盐岩的结构组分及其一般鉴定特征答:(1)颗粒:内碎屑:包括砾屑、砂屑、粉屑和泥屑。泥晶、微晶结构,无内部构造,具一定分选和磨圆,有时可有氧化圈。鲕粒:鱼子状,粗砂到中砂级。具核心及同心纹层。有正常鲕、表鲕、放射鲕、负鲕、变形鲕、藻鲕、椭形鲕等多种类型,各具特征。藻粒:与藻类有成因联系的颗粒。常具藻类粘结结构或藻丝体,色暗。球粒及粪球粒,粉砂或细砂级,无内部构造,泥晶,球形,分选好,磨圆好,色暗。生物碎屑:不同种类生物碎屑各具其鉴定特征(略)。(2)泥,分灰泥和云泥,充填于颗粒之间,色暗。(3)胶结物,...

1、当您付费下载文档后,您只拥有了使用权限,并不意味着购买了版权,文档只能用于自身使用,不得用于其他商业用途(如 [转卖]进行直接盈利或[编辑后售卖]进行间接盈利)。
2、本站所有内容均由合作方或网友上传,本站不对文档的完整性、权威性及其观点立场正确性做任何保证或承诺!文档内容仅供研究参考,付费前请自行鉴别。
3、如文档内容存在违规,或者侵犯商业秘密、侵犯著作权等,请点击“违规举报”。

碎片内容

长江大学沉积岩石学考研重点

您可能关注的文档

确认删除?
VIP
微信客服
  • 扫码咨询
会员Q群
  • 会员专属群点击这里加入QQ群
客服邮箱
回到顶部