电脑桌面
添加小米粒文库到电脑桌面
安装后可以在桌面快捷访问

诊断2考试必备VIP免费

诊断2考试必备_第1页
1/5
诊断2考试必备_第2页
2/5
诊断2考试必备_第3页
3/5
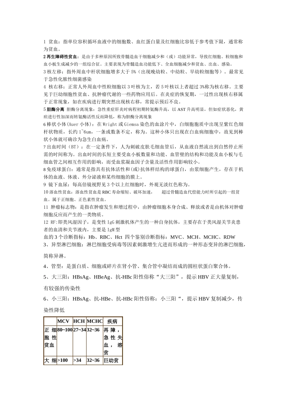
1贫血:指单位容积循环血液中的细胞数、血红蛋白量及红细胞比容低于参考值下限,通常称为贫血。2再生障碍性贫血:是由于多种原因所致骨髓造血干细胞减少和(或)功能异常,导致红细胞、粒细胞和血小板生成减少的一组综合征。主要表现为骨髓造血功能低下、全血细胞减少和贫血、出血、感染。3核左移:指外周血中杆状细胞增多大于5%(出现晚幼粒、中幼粒、早幼粒细胞等)。最常见于急性化脓性细菌感染4核右移:正常人外周血中性粒细胞以3叶核为主,若5叶核以上者超过3%称为核右移。主要见于巨幼细胞性贫血、抗肿瘤代谢的一些药物应用后。在炎症的恢复期,一过性出现核右移属于正常现象,如在疾病进行期突然出现核右移,常提示预后不良。5胆酶分离胆酶分离现象:急性重症肝炎时病程初期转氨酶升高,以AST升高明显,但如症状恶化,黄疸进行性加深而转氨酶活性反而降低,称为胆酶分离现象6棒状小体(Auer小体):在Wright或Giemsa染色的血涂片中,白细胞胞质中出现呈紫红色细杆状物质,长约1~6um,一条或数条不定,称为。这种小体只出现在白血病细胞中,故见到棒状小体就可确诊为急生白血病。7出血时间(BT):在一定条件下,人为刺破皮肤毛细血管后,从血液自然流出到自然停止所需的时间称为。出血时间的长短主要受血小板数量和功能、血管壁的结构和功能及血小板与毛细血管之间相互作用的影响,而受血浆凝血因子含量及活性作用影响较小。8免疫球蛋白:通常是指具有抗体活性和(或)抗体样结构的球蛋白,由浆细胞产生,存在于机体的血液、体液、外分泌液和某些细胞的膜上。9镜下血尿:每高倍镜视野见3个以上红细胞时,外观无淡红色称为。10溶血性贫血:溶血性贫血是RBC寿命缩短、破坏加速,超过骨髓造血代偿能力时所引起的一组贫血。属于正细胞、正色素性贫血。11肿瘤标志物:是指在肿瘤发生和增过程中,由肿瘤细胞本身合成、释放或者是由机体对肿瘤细胞反应而产生的一类物质。12RF:即类风湿因子,是变性IgG刺激机体产生的一种自身抗体,主要存在于类风湿关节炎患者的血清和关节液内,主要是IgM型血的3个诊断指标:Hb、RBC、Hct四个鉴别诊断指标:MVC、MCH、MCHC、RDW3、异型淋巴细胞:淋巴细胞受病毒等因素刺激增生亢进而形成的一种形态变异的淋巴细胞,简称异淋。4、管型:是蛋白质、细胞或碎片在肾小管、集合管中凝结而成的圆柱状蛋白聚合体。5、大三阳:HBsAg、HBeAg、抗-HBc阳性俗称“大三阳”,提示HBV正大量复制,有较强的传染性6、小三阳:HBsAg、抗-HBe、抗-HBc阳性俗称:小三阳“,提示HBV复制减少,传染性降低MCVHCHMCHC疾病正细胞性贫血80~10027~3432~36再障,急性失血,溶贫大细>100>3432~36巨幼贫-++++梗阻性黄疸+++肝细胞性黄疸++++-溶血性黄疸-/弱+-正常尿胆原尿胆红素黄疸类型胞性贫血小细胞性贫血<80<27<30慢性疾病引起小细胞低色素性贫血<80<2732~36缺铁贫,血红蛋白病弥散性血管内凝血(DIC)定义:是一种发生在许多严重疾病基础上或某些特殊条件下由致病因素激活人体凝血系统,导致全身微血管内微血栓的形成,消耗了大量的血小板和凝血因子,并引起继发性纤溶亢进,造成血栓-出血综合症。临床意义:1、肝细胞性和梗阻性黄疸尿胆红素升高;2、溶血性黄疸尿胆原强阳性,梗阻性黄疸阴性;3、联合检测可以鉴别黄疸类型。黄疸时尿胆红素与尿胆原的变化4.脓尿和菌尿原理:尿内含有大量脓细胞或细菌等炎性渗出物时,排出的新鲜尿即可浑浊菌尿呈云雾状,静置后不下沉。脓尿放置后可有白色云絮状沉淀。WBC>5个/HP3、病理性蛋白尿:(1)肾小球性蛋白尿肾小球滤过膜通透性及电荷屏障受损,血浆蛋白大量滤入原尿,超过肾小管重吸收能力。(2)肾小管性蛋白尿因近端肾小管病变,影响对原尿中蛋白吸收为主要原因的蛋白尿。(3)混合性蛋白尿当肾小球、肾小管功能同时损害影响整个肾单位,可导致混合性蛋白尿。这些尿中含有高分子蛋白如IgG、中分子量如白蛋白、转铁蛋白。同时也有低分子量蛋白如a1微球蛋白和b2微球蛋白。(4)组织性和溢出性蛋白尿1、肾组织破坏或肾小管分泌蛋白增多所致。2、从肾小球滤过的低分子量的血浆蛋白增多.由于合成增多(如单克隆免疫球蛋...

1、当您付费下载文档后,您只拥有了使用权限,并不意味着购买了版权,文档只能用于自身使用,不得用于其他商业用途(如 [转卖]进行直接盈利或[编辑后售卖]进行间接盈利)。
2、本站所有内容均由合作方或网友上传,本站不对文档的完整性、权威性及其观点立场正确性做任何保证或承诺!文档内容仅供研究参考,付费前请自行鉴别。
3、如文档内容存在违规,或者侵犯商业秘密、侵犯著作权等,请点击“违规举报”。

碎片内容

诊断2考试必备

确认删除?
VIP
微信客服
  • 扫码咨询
会员Q群
  • 会员专属群点击这里加入QQ群
客服邮箱
回到顶部