电脑桌面
添加小米粒文库到电脑桌面
安装后可以在桌面快捷访问

八年级物理全册 第三章 第二节《声音的特性》教案1 (新版)沪科版-(新版)沪科版初中八年级全册物理教案VIP免费

八年级物理全册 第三章 第二节《声音的特性》教案1 (新版)沪科版-(新版)沪科版初中八年级全册物理教案_第1页
1/5
八年级物理全册 第三章 第二节《声音的特性》教案1 (新版)沪科版-(新版)沪科版初中八年级全册物理教案_第2页
2/5
八年级物理全册 第三章 第二节《声音的特性》教案1 (新版)沪科版-(新版)沪科版初中八年级全册物理教案_第3页
3/5
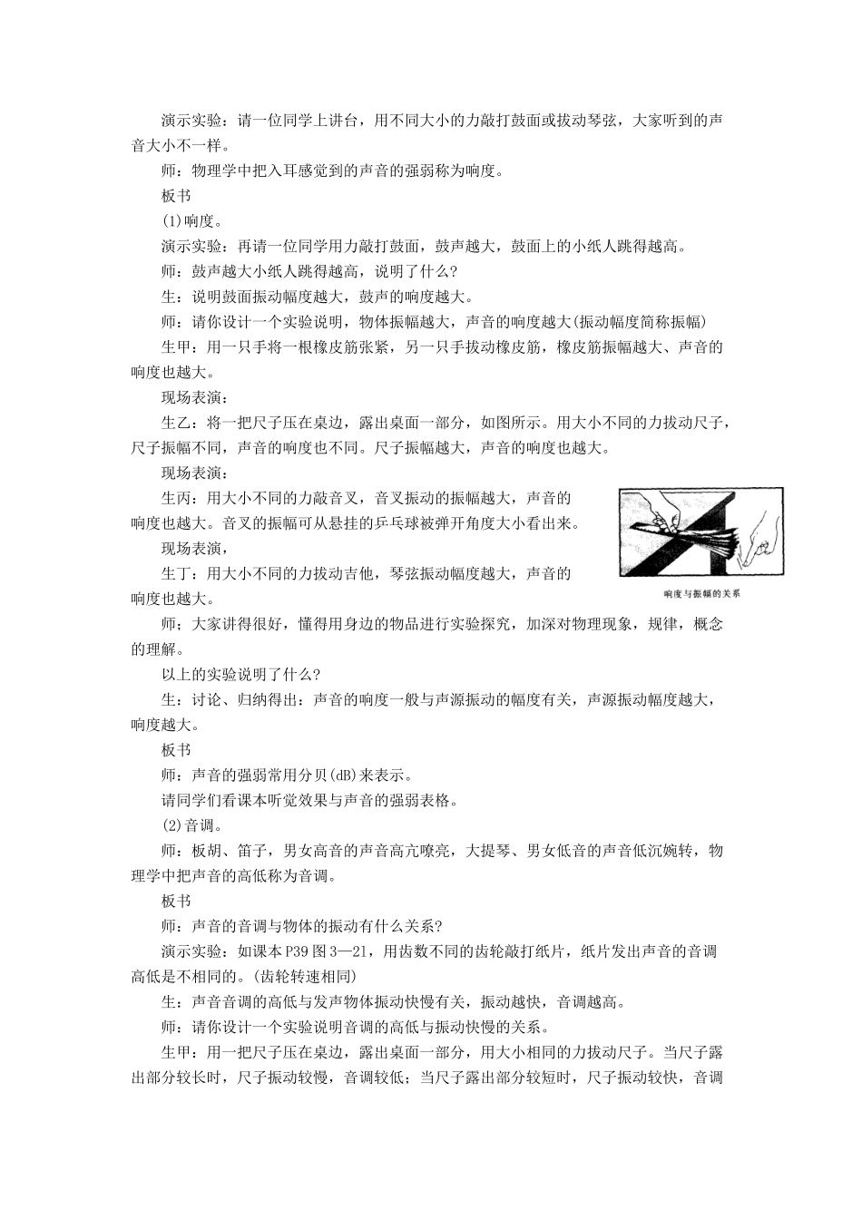
第二节声音的特性教学目标1.从生活经验中体会乐音的特性—一一响度、音调和音色,能用实验验证影响乐音特性的主要因素。2.从实例中认识噪声和了解防治噪声的途径。3.进行简单的专项社会调查,使学生具有将科学服务于人类的意识,做一个有理想、有抱负、有振兴中华使命感和责任感的人。教学重、难点1.重点(1)能对生活中声音的三个特性加以辨别。(2)能用实验验证影响乐音特性的主要因素。2.难点能用实验验证影响乐音特性——响度、音调和音色的主要因素。教学方法实验法、讲授法、讨论法。教具准备粗细不问的若于条橡皮筋、疏密不同的梳子、硬纸片、尺子、鼓、小纸人、吉他、音叉。教学过程一、复习声音的产生和传播师:声音是如何产生的?举例说明。生:声音是由物体振动产生的,人讲话时,声带在振动等。师:声音是如何传播的?真空能传声吗?生:声音在介质中是以波的形式传播的,真空不能传声。师:传播声音的介质有哪些?声音在不同介质中传播速度相同吗?生:固体、液体、气体都可以传声,v固>v液>v气。师:声音在空气中传播速度与什么有关?在什么情况下声音在空气中传播速度为340m/s?生:声音在空气中传播速度与压强和温度有关,在一个标准大气压下,在15℃空气中声音传播速度是340m/s。二、讲评上节课作业三、新课引入师:激昂的进行曲令人精神振奋,婉转的歌声让人如痴如醉,但刺耳的汽车喇叭声却使人紧张、烦燥。有规律、好听悦耳的声音叫做乐音。无规律、难听刺耳或污染环境的声音叫做噪声,这节课我们就来探究乐音与噪声。板书四、新课内容1.乐音的特性。演示实验:请一位同学上讲台,用不同大小的力敲打鼓面或拔动琴弦,大家听到的声音大小不一样。师:物理学中把入耳感觉到的声音的强弱称为响度。板书(1)响度。演示实验:再请一位同学用力敲打鼓面,鼓声越大,鼓面上的小纸人跳得越高。师:鼓声越大小纸人跳得越高,说明了什么?生:说明鼓面振动幅度越大,鼓声的响度越大。师:请你设计一个实验说明,物体振幅越大,声音的响度越大(振动幅度简称振幅)生甲:用一只手将一根橡皮筋张紧,另一只手拔动橡皮筋,橡皮筋振幅越大、声音的响度也越大。现场表演:生乙:将一把尺子压在桌边,露出桌面一部分,如图所示。用大小不同的力拔动尺子,尺子振幅不同,声音的响度也不同。尺子振幅越大,声音的响度也越大。现场表演:生丙:用大小不同的力敲音叉,音叉振动的振幅越大,声音的响度也越大。音叉的振幅可从悬挂的乒乓球被弹开角度大小看出来。现场表演,生丁:用大小不同的力拔动吉他,琴弦振动幅度越大,声音的响度也越大。师;大家讲得很好,懂得用身边的物品进行实验探究,加深对物理现象,规律,概念的理解。以上的实验说明了什么?生:讨论、归纳得出:声音的响度一般与声源振动的幅度有关,声源振动幅度越大,响度越大。板书师:声音的强弱常用分贝(dB)来表示。请同学们看课本听觉效果与声音的强弱表格。(2)音调。师:板胡、笛子,男女高音的声音高亢嘹亮,大提琴、男女低音的声音低沉婉转,物理学中把声音的高低称为音调。板书师:声音的音调与物体的振动有什么关系?演示实验:如课本P39图3—2l,用齿数不同的齿轮敲打纸片,纸片发出声音的音调高低是不相同的。(齿轮转速相同)生:声音音调的高低与发声物体振动快慢有关,振动越快,音调越高。师:请你设计一个实验说明音调的高低与振动快慢的关系。生甲:用一把尺子压在桌边,露出桌面一部分,用大小相同的力拔动尺子。当尺子露出部分较长时,尺子振动较慢,音调较低;当尺子露出部分较短时,尺子振动较快,音调较高。生乙:用纸片以相同的速度在疏密程度不同的两把梳子上刮过,音调的高低不同,在密的梳子上刮过,音调较高;在疏的梳子上刮过,音调较低。师:物理学中,振动的快慢用每秒振动的次数来表示,称为频率。频率的单位是赫兹,简称赫,用符号HZ表示。物体每秒振动1次,其振动频率为1Hz,例如:大提琴发出的最低音是27.5Hz,国际标准音调的频率是440Hz。通过以上实验事例,可得出什么结论?生:讨论、归纳得出:声音音调的高低与发声物体振动频率有关,物体振动频率越高,音调越高。板书。(3)音色。师:“...

1、当您付费下载文档后,您只拥有了使用权限,并不意味着购买了版权,文档只能用于自身使用,不得用于其他商业用途(如 [转卖]进行直接盈利或[编辑后售卖]进行间接盈利)。
2、本站所有内容均由合作方或网友上传,本站不对文档的完整性、权威性及其观点立场正确性做任何保证或承诺!文档内容仅供研究参考,付费前请自行鉴别。
3、如文档内容存在违规,或者侵犯商业秘密、侵犯著作权等,请点击“违规举报”。

碎片内容

八年级物理全册 第三章 第二节《声音的特性》教案1 (新版)沪科版-(新版)沪科版初中八年级全册物理教案

确认删除?
VIP
微信客服
  • 扫码咨询
会员Q群
  • 会员专属群点击这里加入QQ群
客服邮箱
回到顶部