电脑桌面
添加小米粒文库到电脑桌面
安装后可以在桌面快捷访问

【人教新课标】三年级下册数学试题-5面积含解析答案VIP免费

【人教新课标】三年级下册数学试题-5面积含解析答案_第1页
1/6
【人教新课标】三年级下册数学试题-5面积含解析答案_第2页
2/6
【人教新课标】三年级下册数学试题-5面积含解析答案_第3页
3/6
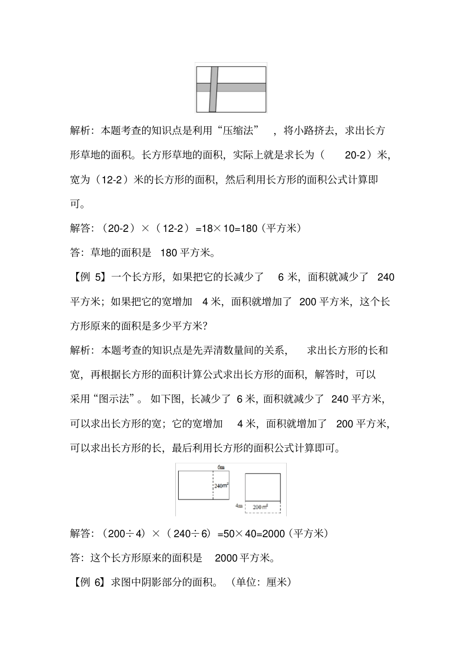
5面积【例1】下图中(每个□代表1平方厘米),面积最大的是(),面积最小的是()。解析:本题考查的知识点是用“数方格”法或长方形面积公式计算出图形的面积后再比较面积的大小。解答时,规则长方形面积的大小可以用长方形的面积=长×宽计算,不规则图形的面积可以用数方格的方法来解答。①的面积=2×5=10(平方厘米);②是9个方格,所以面积是9平方厘米;③有8个方格,所以面积是8平方厘米;④的面积3×4=12(平方厘米)。所以,面积最大的是④,最小的是③。解答:④③【例2】至少要()个完全一样的正方形才能拼成一个新正方形。A、4B、9C、8D、16解析:本题考查的知识点是用尝试法、分析法解答用小正方形拼较大的新正方形问题。解答时可以采用尝画一画或分一分,看用几个小正方形可以拼成一个较大的正方形或者一个较大的正方形可以分成多少个小正方形。经过尝试和分析可以得出:至少用4个较小的正方形可以分成一个较大的正方形(如下图)。解答:A【例3】画出面积是12平方厘米的不同形状的长方形(边长是整厘米数),你能画出几个?解析:本题考查的知识点是用分情况讨论的方法解答画出指定面积的正方形的问题。解答时,先讨论出面积是12平方厘米的长方形的边长有几组,最后再在图中画出。面积是12平方厘米的长方形的长和宽有以下几组:(1)长12厘米,宽1厘米(2)长6厘米,宽2厘米;(3)长4厘米,宽3厘米。解答:【例4】如图是一块长方形草地,长是20米,宽是12米,中间有两条石子路,一条是底是2米的平行四边形,一条是2米的长方形。求草地的面积。解析:本题考查的知识点是利用“压缩法”,将小路挤去,求出长方形草地的面积。长方形草地的面积,实际上就是求长为(20-2)米,宽为(12-2)米的长方形的面积,然后利用长方形的面积公式计算即可。解答:(20-2)×(12-2)=18×10=180(平方米)答:草地的面积是180平方米。【例5】一个长方形,如果把它的长减少了6米,面积就减少了240平方米;如果把它的宽增加4米,面积就增加了200平方米,这个长方形原来的面积是多少平方米?解析:本题考查的知识点是先弄清数量间的关系,求出长方形的长和宽,再根据长方形的面积计算公式求出长方形的面积,解答时,可以采用“图示法”。如下图,长减少了6米,面积就减少了240平方米,可以求出长方形的宽;它的宽增加4米,面积就增加了200平方米,可以求出长方形的长,最后利用长方形的面积公式计算即可。解答:(200÷4)×(240÷6)=50×40=2000(平方米)答:这个长方形原来的面积是2000平方米。【例6】求图中阴影部分的面积。(单位:厘米)解析:本题考查的知识点是利用平移的方法,将不规则图形转化成规则图形,再根据规则图形的面积公式计算出图形的面积。如下图所示:阴影部分①和空白部分②的面积相等,将①平移到②的位置,则阴影部分就变成了一个长方形,利用长方形的面积公式S=ab求出面积即可。解答:(1+2)×2=3×2=6(平方厘米)答:阴影部分的面积是6平方厘米。【例7】求图形的面积。解析:本题考查的知识点是利用“添补法”计算不规则图形的面积。解答时根据长方形的面积=长×宽,用大长方形的面积减去上面小的长方形的面积即可求出不规则图形的面积。解答:45×20-15×5=900-75=825(平方分米)答:图形的面积是825平方分米。【例8】求下面的面积。(单位:厘米)解析:本题考查的知识点是用“割补法”计算不规则图形的面积。解答此类问题时,可以采用“割法”(如图一)或“补法”(如图二)将不规则图形转化为规则图形,然后再计算出不规则图形的面积。图一图二解答:方法一:9-3=6(厘米)6×9+3×3=63(平方厘米)方法二:9-3=6(厘米)9×9-6×3=63(平方厘米)【例9】将2个完全相同的长是8厘米,宽是2厘米的长方形按下图的方式叠放,叠放后的面积是多少平方厘米?解析:本题考查的知识点是计算图形的拼组后的图形的面积。解答时先计算出重叠部分的面积,再计算出原来两个图形的面积和,最后求出他们的面积差即可。解答:8×2×2-2×2=28(平方厘米)答:叠放后的面积是28平方厘米。【例10】某商场布料店有三块布料,面积分别是9平方分米、90平方分米、900平...

1、当您付费下载文档后,您只拥有了使用权限,并不意味着购买了版权,文档只能用于自身使用,不得用于其他商业用途(如 [转卖]进行直接盈利或[编辑后售卖]进行间接盈利)。
2、本站所有内容均由合作方或网友上传,本站不对文档的完整性、权威性及其观点立场正确性做任何保证或承诺!文档内容仅供研究参考,付费前请自行鉴别。
3、如文档内容存在违规,或者侵犯商业秘密、侵犯著作权等,请点击“违规举报”。

碎片内容

【人教新课标】三年级下册数学试题-5面积含解析答案

您可能关注的文档

确认删除?
VIP
微信客服
  • 扫码咨询
会员Q群
  • 会员专属群点击这里加入QQ群
客服邮箱
回到顶部