电脑桌面
添加小米粒文库到电脑桌面
安装后可以在桌面快捷访问

厂房地坪施工技术交底VIP免费

厂房地坪施工技术交底_第1页
1/5
厂房地坪施工技术交底_第2页
2/5
厂房地坪施工技术交底_第3页
3/5
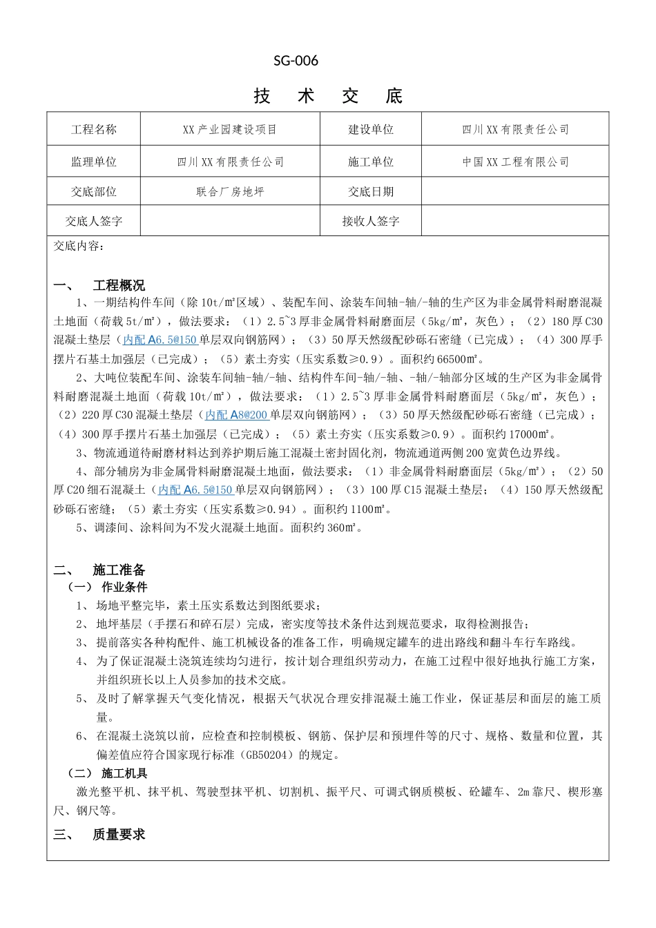
SG-006技术交底工程名称XX产业园建设项目建设单位四川XX有限责任公司监理单位四川XX有限责任公司施工单位中国XX工程有限公司交底部位联合厂房地坪交底日期交底人签字接收人签字交底内容:一、工程概况1、一期结构件车间(除10t/㎡区域)、装配车间、涂装车间轴-轴/-轴的生产区为非金属骨料耐磨混凝土地面(荷载5t/㎡),做法要求:(1)2.5~3厚非金属骨料耐磨面层(5kg/㎡,灰色);(2)180厚C30混凝土垫层(内配A6.5@150单层双向钢筋网);(3)50厚天然级配砂砾石密缝(已完成);(4)300厚手摆片石基土加强层(已完成);(5)素土夯实(压实系数≥0.9)。面积约66500㎡。2、大吨位装配车间、涂装车间轴-轴/-轴、结构件车间-轴/-轴、-轴/-轴部分区域的生产区为非金属骨料耐磨混凝土地面(荷载10t/㎡),做法要求:(1)2.5~3厚非金属骨料耐磨面层(5kg/㎡,灰色);(2)220厚C30混凝土垫层(内配A8@200单层双向钢筋网);(3)50厚天然级配砂砾石密缝(已完成);(4)300厚手摆片石基土加强层(已完成);(5)素土夯实(压实系数≥0.9)。面积约17000㎡。3、物流通道待耐磨材料达到养护期后施工混凝土密封固化剂,物流通道两侧200宽黄色边界线。4、部分辅房为非金属骨料耐磨混凝土地面,做法要求:(1)非金属骨料耐磨面层(5kg/㎡);(2)50厚C20细石混凝土(内配A6.5@150单层双向钢筋网);(3)100厚C15混凝土垫层;(4)150厚天然级配砂砾石密缝;(5)素土夯实(压实系数≥0.94)。面积约1100㎡。5、调漆间、涂料间为不发火混凝土地面。面积约360㎡。二、施工准备(一)作业条件1、场地平整完毕,素土压实系数达到图纸要求;2、地坪基层(手摆石和碎石层)完成,密实度等技术条件达到规范要求,取得检测报告;3、提前落实各种构配件、施工机械设备的准备工作,明确规定罐车的进出路线和翻斗车行车路线。4、为了保证混凝土浇筑连续均匀进行,按计划合理组织劳动力,在施工过程中很好地执行施工方案,并组织班长以上人员参加的技术交底。5、及时了解掌握天气变化情况,根据天气状况合理安排混凝土施工作业,保证基层和面层的施工质量。6、在混凝土浇筑以前,应检查和控制模板、钢筋、保护层和预埋件等的尺寸、规格、数量和位置,其偏差值应符合国家现行标准(GB50204)的规定。(二)施工机具激光整平机、抹平机、驾驶型抹平机、切割机、振平尺、可调式钢质模板、砼罐车、2m靠尺、楔形塞尺、钢尺等。三、质量要求序号项目允许偏差(mm)检验方法1表面平整度5用2m靠尺和楔形塞尺检查2缝格平直3拉5m线和用钢尺检查四、工艺流程(一)非金属耐磨骨料地面基层清理→弹标高控制线→钢筋绑扎→施工缝位置控制线→支模→混凝土坍落度测试→混凝土浇注→激光整平机混凝土摊铺、压实、振捣成型→第一次撒布耐磨材料→机器打磨→第二次撒布耐磨材料→机器打磨→机器收光→混凝土养护→切缝→验收。(二)物流通道固化剂清洁地面→洒固化剂均匀渗透→洒水稀释再次渗透→彻底清洗地面→抛光→验收五、操作工艺(一)钢筋绑扎1、荷载5t/㎡地面采用A6.5@150单层双向钢筋网,荷载10t/㎡采用A8@200单层双向钢筋网;2、钢筋绑扎人员应在激光整平机整平前随进度留置垫块;钢筋下层混凝土保护层厚度40mm,间距1500mm;3、钢筋绑扎时采用八字扣,除外围两根钢筋的相交点应全部绑扎;4、如搭接接头为≤25%时,C30混凝土钢筋搭接长度应为30d;搭接接头为≤50%时,搭接接头长度修正系数为1.2;5、柱脚、设备基础凹凸角45º附加放射钢筋钢片,距离混凝土上表面60mm,设置马凳进行固定;6、钢筋绑扎允许偏差:序号项目允许偏差(mm)检验方法1长、宽±10钢尺检查2缝格平直±20钢尺量连续三档取(二)水平标高控制1、在水准控制点(即地面设计标高)放置一刻度尺,刻度尺要保持竖直,以保证标高控制精度。调节刻度尺上的水准定位头,直到水准定位头能准确接收激光发射器发出的激光信号,然后将水准定位头在刻度尺上固定。2、将上一步中调节好的刻度尺置于整平机整平头上,调节刻度尺底部与激光整平机整平板位于同一标高处,然后调节整平头的标高,直到刻度尺上的水准定位头能准确接受激光发射器发...

1、当您付费下载文档后,您只拥有了使用权限,并不意味着购买了版权,文档只能用于自身使用,不得用于其他商业用途(如 [转卖]进行直接盈利或[编辑后售卖]进行间接盈利)。
2、本站所有内容均由合作方或网友上传,本站不对文档的完整性、权威性及其观点立场正确性做任何保证或承诺!文档内容仅供研究参考,付费前请自行鉴别。
3、如文档内容存在违规,或者侵犯商业秘密、侵犯著作权等,请点击“违规举报”。

碎片内容

厂房地坪施工技术交底

您可能关注的文档

确认删除?
VIP
微信客服
  • 扫码咨询
会员Q群
  • 会员专属群点击这里加入QQ群
客服邮箱
回到顶部