电脑桌面
添加小米粒文库到电脑桌面
安装后可以在桌面快捷访问

(江苏专用)高考生物二轮复习 专题三 细胞的生命历程 考点11 细胞的分化、衰老、凋亡和癌变学案-人教版高三全册生物学案VIP免费

(江苏专用)高考生物二轮复习 专题三 细胞的生命历程 考点11 细胞的分化、衰老、凋亡和癌变学案-人教版高三全册生物学案_第1页
1/5
(江苏专用)高考生物二轮复习 专题三 细胞的生命历程 考点11 细胞的分化、衰老、凋亡和癌变学案-人教版高三全册生物学案_第2页
2/5
(江苏专用)高考生物二轮复习 专题三 细胞的生命历程 考点11 细胞的分化、衰老、凋亡和癌变学案-人教版高三全册生物学案_第3页
3/5
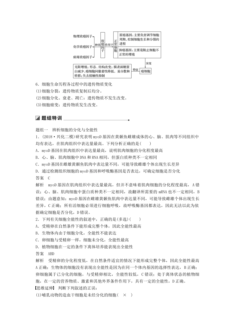
考点11细胞的分化、衰老、凋亡和癌变1.细胞分化过程中的“变”与“不变”项目对象原因不变DNA、基因细胞分化不会改变生物体内的遗传物质变mRNA、蛋白质细胞分化的实质是基因的选择性表达,转录出不同的mRNA,翻译出不同的蛋白质,行使不同的功能2.从四个角度理解细胞的全能性3.明确细胞衰老“大、小、多、少”的四类变化4.“两看法”区分细胞凋亡与细胞坏死(1)从方式看(2)从结果看5.图解细胞癌变的原理和特征6.细胞生命历程各过程中的遗传物质变化(1)细胞分裂:遗传物质复制后均分。(2)细胞分化、衰老、凋亡:遗传物质不发生改变。(3)细胞癌变:遗传物质发生改变。题组一辨析细胞的分化与全能性1.(2018·兴化二模)研究表明myoD基因在黄颡鱼雌雄成体的心、脑、肌肉等不同组织中均有表达,在肌肉组织中表达量最高。下列分析正确的是()A.myoD基因在肌肉组织中表达量最高,说明肌肉细胞的分化程度最高B.心、脑、肌肉细胞中DNA和RNA相同,但蛋白质种类不一定相同C.myoD基因在雌雄黄颡鱼肌肉中表达量不同,可能导致雌雄个体出现生长差异D.通过检测组织细胞的myoD基因和呼吸酶基因是否表达,可确定细胞是否分化答案C解析myoD基因在肌肉组织中表达量最高,但并不意味着肌肉细胞的分化程度最高,A错误;心、脑、肌肉细胞中蛋白质种类不一定相同,故翻译所需要的mRNA也不一定相同,B错误;由题意知:myoD基因在雌雄黄颡鱼肌肉中表达量不同,可能导致雌雄个体出现生长差异,C正确;所有活细胞必须进行细胞呼吸,故呼吸酶基因都表达,因此无法以此为依据确定细胞是否分化,D错误。2.下列有关细胞全能性的叙述中,正确的是(多选)()A.受精卵在自然条件下能形成完整个体,因此全能性最高B.生物体内由于细胞分化,全能性不能表达C.卵细胞与受精卵一样,细胞未分化,全能性最高D.植物细胞在一定的条件下离体培养能表现出全能性答案ABD解析受精卵的分化程度低,在自然条件适宜的情况下能形成完整个体,因此全能性最高A正确;生物体的细胞没有表现出全能性是因为在同一个体内基因的选择性表达,B正确;卵细胞属于已分化的细胞,与受精卵相比,全能性较低,C错误;处于离体状态的植物细胞,在一定的营养物质、激素和其他外界条件作用下,具有一定的全能性,D正确。思维延伸判断下列叙述的正误:(1)哺乳动物的造血干细胞是未经分化的细胞(×)(2)细胞分化导致基因选择性表达,细胞种类增多(×)(3)细胞全能性产生的根本原因是细胞内有一套发育成完整个体的全部遗传信息(√)(4)种子萌发,表现出了植物细胞的全能性(×)(5)细胞中的所有基因均能表达时,该细胞才具有全能性(×)题组二辨析细胞的衰老和凋亡3.(2018·无锡模拟)如图是某动物神经细胞的衰老和凋亡示意图。下列说法错误的是()A.神经细胞凋亡是基因控制的程序性死亡B.神经细胞凋亡时有基因的选择性表达C.衰老神经细胞体积增大,染色质收缩D.某个神经细胞衰老并不意味着该动物个体衰老答案C解析细胞凋亡是由基因决定的细胞自动结束生命的过程,因此神经细胞凋亡是基因控制的程序性死亡,A正确;神经细胞凋亡时有基因的选择性表达,B正确;衰老神经细胞体积减小,染色质收缩,染色加深,C错误;对于多细胞生物而言,细胞衰老不等于个体衰老,因此某个神经细胞衰老并不意味着该动物个体衰老,D正确。4.(2018·通州模拟)如图表示细胞凋亡的部分原理,其中DNase为脱氧核糖核酸酶,能够切割DNA形成DNA片段;Caspases是一组存在于细胞质中具有类似结构的蛋白酶,负责选择性切割某些蛋白质。下列有关分析不正确的是()A.图示表明细胞凋亡是特异性的,体现了生物膜的信息传递功能B.DNase能够破坏细胞的生命控制系统,从而影响细胞代谢C.细胞凋亡过程中既有蛋白质的合成,也有蛋白质的降解D.在凋亡诱导因子的诱导下,相关凋亡基因发生突变,导致细胞凋亡答案D解析凋亡诱导因子只能与细胞膜上的特异性受体结合,体现了生物膜的信息传递功能,A正确;DNase能够切割DNA形成DNA片段,从而破坏细胞的生命控制系统,影响细胞代谢,B正确;脱氧核糖核酸酶和蛋白酶的化学本质为蛋白质,与凋亡相关的基因激活控制了蛋白质的合成,同时蛋白酶又...

1、当您付费下载文档后,您只拥有了使用权限,并不意味着购买了版权,文档只能用于自身使用,不得用于其他商业用途(如 [转卖]进行直接盈利或[编辑后售卖]进行间接盈利)。
2、本站所有内容均由合作方或网友上传,本站不对文档的完整性、权威性及其观点立场正确性做任何保证或承诺!文档内容仅供研究参考,付费前请自行鉴别。
3、如文档内容存在违规,或者侵犯商业秘密、侵犯著作权等,请点击“违规举报”。

碎片内容

(江苏专用)高考生物二轮复习 专题三 细胞的生命历程 考点11 细胞的分化、衰老、凋亡和癌变学案-人教版高三全册生物学案

您可能关注的文档

雨丝书吧+ 关注
实名认证
内容提供者

乐于和他人分享知识,从事历史教学,热爱教育,高度负责。

确认删除?
VIP
微信客服
  • 扫码咨询
会员Q群
  • 会员专属群点击这里加入QQ群
客服邮箱
回到顶部