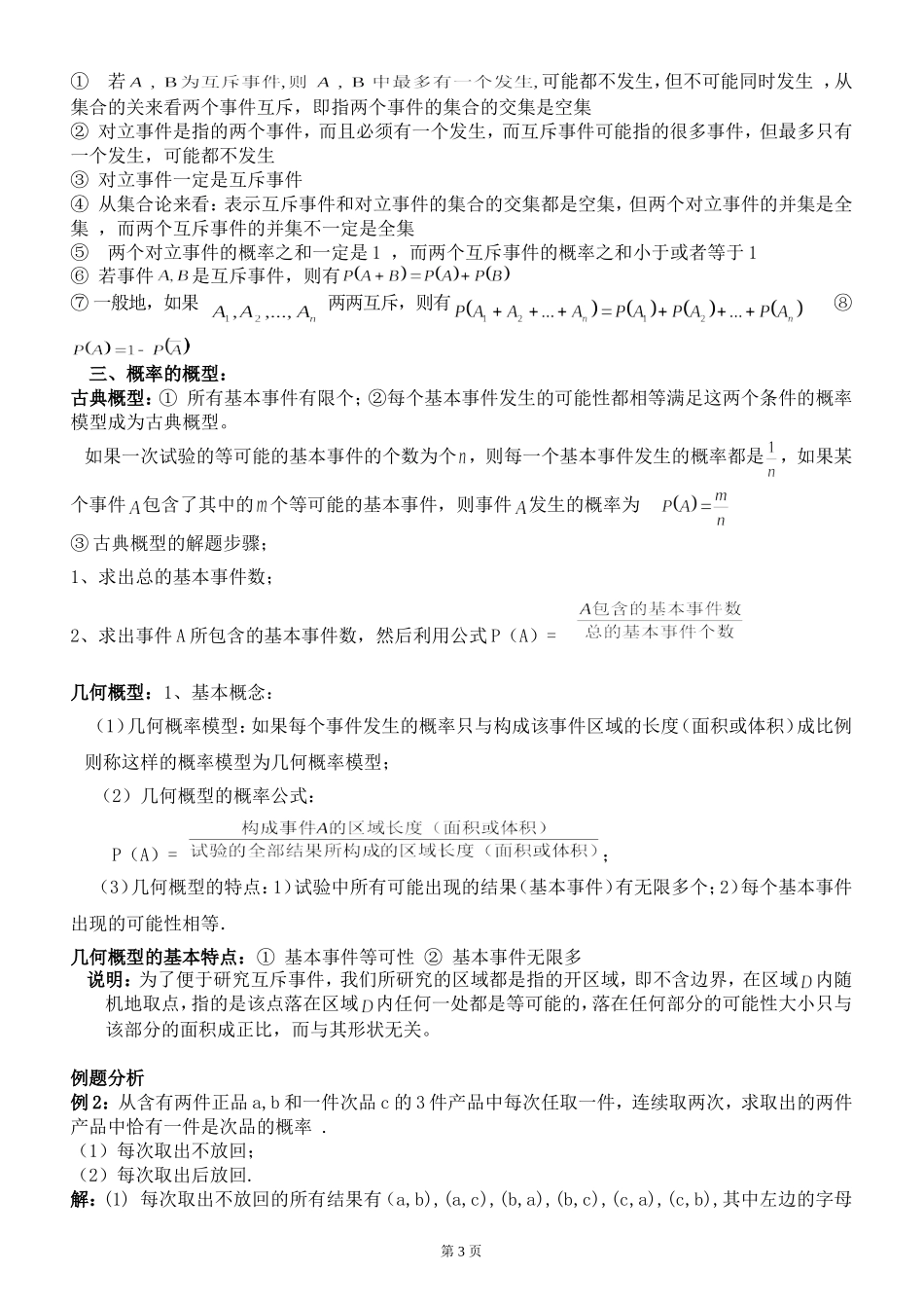
电脑桌面
添加小米粒文库到电脑桌面
安装后可以在桌面快捷访问

古典概型、几何概型复习知识点和综合习题VIP免费

古典概型、几何概型复习知识点和综合习题_第1页
1/8
古典概型、几何概型复习知识点和综合习题_第2页
2/8
古典概型、几何概型复习知识点和综合习题_第3页
3/8
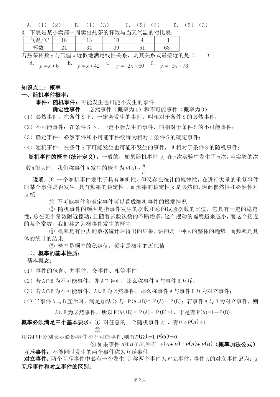
知识点一:变量间的相关系数1.两变量之间的关系(1)相关关系——非确定性关系(2)函数关系——确定性关系2.回归直线方程:例题分析例1:某种产品的广告费(单位:百万元)与销售额(单位:百万元)之间有一组对应数据如下表所示,变量和具有线性相关关系:(百万元)24568(百万元)3040605070(1)画出销售额与广告费之间的散点图;(2)求出回归直线方程。针对练习1、对变量x,y有观测数据理力争(,)(i=1,2,…,10),得散点图左;对变量u,v有观测数据(,)(i=1,2,…,10),得散点图右.由这两个散点图可以判断()(A)变量x与y正相关,u与v正相关(B)变量x与y正相关,u与v负相关(C)变量x与y负相关,u与v正相关(D)变量x与y负相关,u与v负相关2.在下列各图中,每个图的两个变量具有相关关系的图是()(1)(2)(3)(4)第1页A.(1)(2)B.(1)(3)C.(2)(4)D.(2)(3)3.下表是某小卖部一周卖出热茶的杯数与当天气温的对比表:气温/℃1813104-1杯数2434395163若热茶杯数y与气温x近似地满足线性关系,则其关系式最接近的是()A.B.C.D.知识点二:概率一、随机事件概率:事件:随机事件:可能发生也可能不发生的事件。确定性事件:必然事件(概率为1)和不可能事件(概率为0)(1)必然事件:在条件S下,一定会发生的事件,叫相对于条件S的必然事件;(2)不可能事件:在条件S下,一定不会发生的事件,叫相对于条件S的不可能事件;(3)确定事件:必然事件和不可能事件统称为相对于条件S的确定事件;(4)随机事件:在条件S下可能发生也可能不发生的事件,叫相对于条件S的随机事件;随机事件的概率(统计定义):一般的,如果随机事件在次实验中发生了次,当实验的次数很大时,我们称事件A发生的概率为说明:①一个随机事件发生于具有随机性,但又存在统计的规律性,在进行大量的重复事件时某个事件是否发生,具有频率的稳定性,而频率的稳定性又是必然的,因此偶然性和必然性对立统一②不可能事件和确定事件可以看成随机事件的极端情况③随机事件的频率是指事件发生的次数和总的试验次数的比值,它具有一定的稳定性,总在某个常数附近摆动,且随着试验次数的不断增多,这个摆动的幅度越来越小,而这个接近的某个常数,我们称之为概事件发生的概率④概率是有巨大的数据统计后得出的结果,讲的是一种大的整体的趋势,而频率是具体的统计的结果⑤概率是频率的稳定值,频率是概率的近似值二、概率的基本性质:基本概念:(1)事件的包含、并事件、交事件、相等事件(2)若A∩B为不可能事件,即A∩B=ф,那么称事件A与事件B互斥;(3)若A∩B为不可能事件,A∪B为必然事件,那么称事件A与事件B互为对立事件;(4)当事件A与B互斥时,满足加法公式:P(A∪B)=P(A)+P(B);若事件A与B为对立事件,则A∪B为必然事件,所以P(A∪B)=P(A)+P(B)=1,于是有P(A)=1—P(B)概率必须满足三个基本要求:①对任意的一个随机事件,有②③如果事件(概率加法公式)互斥事件:不能同时发生的两个事件称为互斥事件对立事件:两个互斥事件中必有一个发生,则称两个事件为对立事件,事件的对立事件记为:互斥事件和对立事件的区别:第2页①若可能都不发生,但不可能同时发生,从集合的关来看两个事件互斥,即指两个事件的集合的交集是空集②对立事件是指的两个事件,而且必须有一个发生,而互斥事件可能指的很多事件,但最多只有一个发生,可能都不发生③对立事件一定是互斥事件④从集合论来看:表示互斥事件和对立事件的集合的交集都是空集,但两个对立事件的并集是全集,而两个互斥事件的并集不一定是全集⑤两个对立事件的概率之和一定是1,而两个互斥事件的概率之和小于或者等于1⑥若事件是互斥事件,则有⑦一般地,如果两两互斥,则有⑧三、概率的概型:古典概型:①所有基本事件有限个;②每个基本事件发生的可能性都相等满足这两个条件的概率模型成为古典概型。如果一次试验的等可能的基本事件的个数为个,则每一个基本事件发生的概率都是,如果某个事件包含了其中的个等可能的基本事件,则事件发生的概率为③古典概型的解题步骤;1、求出总的基本事件数;2、求出事件A所包含的基本事...

1、当您付费下载文档后,您只拥有了使用权限,并不意味着购买了版权,文档只能用于自身使用,不得用于其他商业用途(如 [转卖]进行直接盈利或[编辑后售卖]进行间接盈利)。
2、本站所有内容均由合作方或网友上传,本站不对文档的完整性、权威性及其观点立场正确性做任何保证或承诺!文档内容仅供研究参考,付费前请自行鉴别。
3、如文档内容存在违规,或者侵犯商业秘密、侵犯著作权等,请点击“违规举报”。

碎片内容

古典概型、几何概型复习知识点和综合习题

文章天下+ 关注
实名认证
内容提供者

各种文档应有尽有

相关文档

确认删除?
VIP
微信客服
  • 扫码咨询
会员Q群
  • 会员专属群点击这里加入QQ群
客服邮箱
回到顶部