电脑桌面
添加小米粒文库到电脑桌面
安装后可以在桌面快捷访问

高中生物 第一单元 生物个体的稳态与调节 第四章 人体免疫系统与稳态章末整合提升学案 中图版必修3-中图版高一必修3生物学案VIP免费

高中生物 第一单元 生物个体的稳态与调节 第四章 人体免疫系统与稳态章末整合提升学案 中图版必修3-中图版高一必修3生物学案_第1页
1/4
高中生物 第一单元 生物个体的稳态与调节 第四章 人体免疫系统与稳态章末整合提升学案 中图版必修3-中图版高一必修3生物学案_第2页
2/4
高中生物 第一单元 生物个体的稳态与调节 第四章 人体免疫系统与稳态章末整合提升学案 中图版必修3-中图版高一必修3生物学案_第3页
3/4
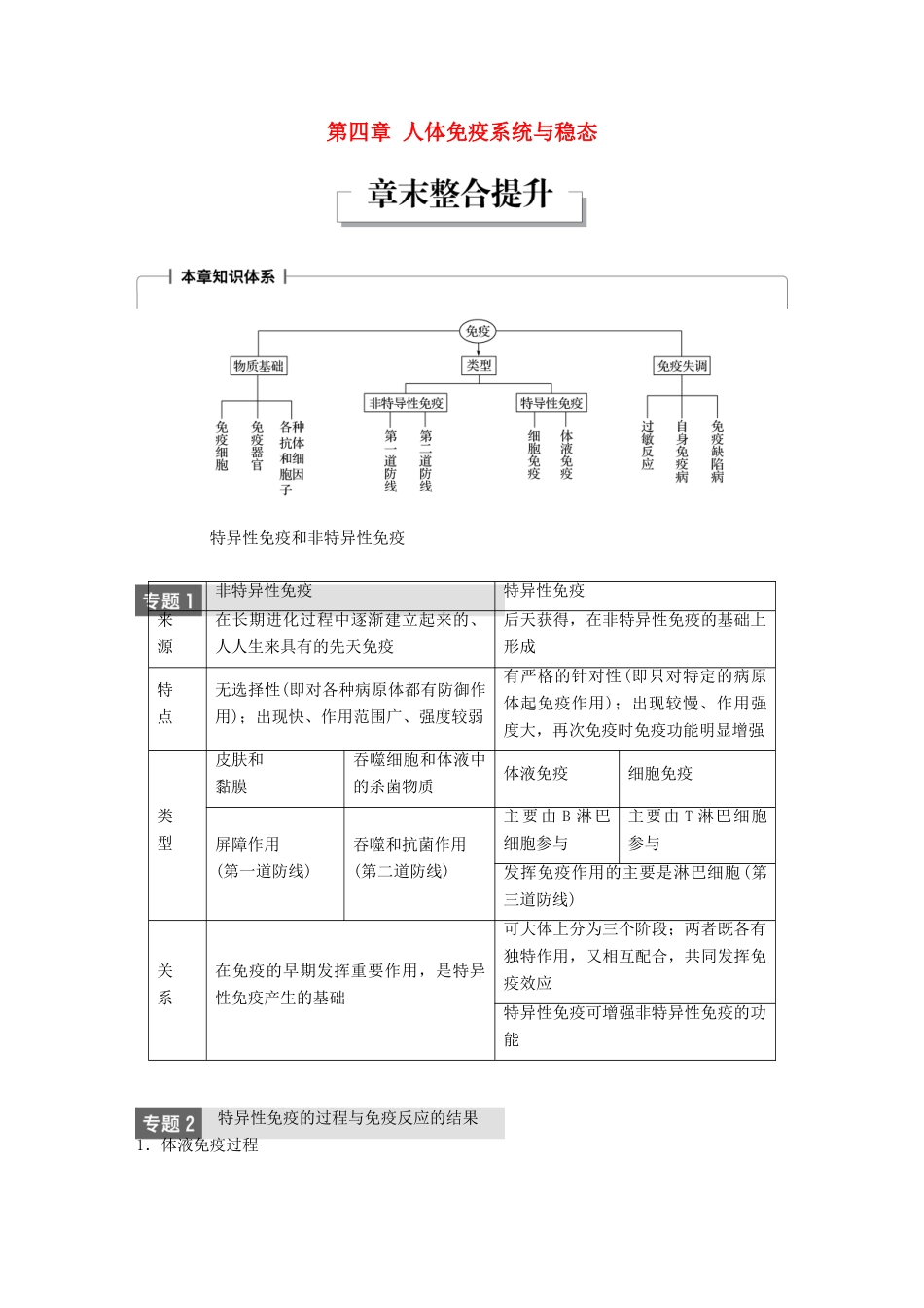
第四章人体免疫系统与稳态特异性免疫和非特异性免疫非特异性免疫特异性免疫来源在长期进化过程中逐渐建立起来的、人人生来具有的先天免疫后天获得,在非特异性免疫的基础上形成特点无选择性(即对各种病原体都有防御作用);出现快、作用范围广、强度较弱有严格的针对性(即只对特定的病原体起免疫作用);出现较慢、作用强度大,再次免疫时免疫功能明显增强类型皮肤和黏膜吞噬细胞和体液中的杀菌物质体液免疫细胞免疫屏障作用(第一道防线)吞噬和抗菌作用(第二道防线)主要由B淋巴细胞参与主要由T淋巴细胞参与发挥免疫作用的主要是淋巴细胞(第三道防线)关系在免疫的早期发挥重要作用,是特异性免疫产生的基础可大体上分为三个阶段;两者既各有独特作用,又相互配合,共同发挥免疫效应特异性免疫可增强非特异性免疫的功能特异性免疫的过程与免疫反应的结果1.体液免疫过程2.细胞免疫过程3.体液免疫与细胞免疫的实例(1)胞内寄生菌(如结核杆菌、麻风杆菌等)侵入人体所引发的是细胞免疫。(2)自身肿瘤、移植器官引发的是细胞免疫。(3)存在于人体内环境中的抗原引发的是体液免疫。(4)病毒感染先发生体液免疫,以阻止病毒通过血液循环而播散;再引发细胞免疫,彻底消灭。总之,细胞免疫与体液免疫两者各自有独特作用,又相互配合,共同发挥免疫效应。4.正常免疫反应和异常免疫反应的比较功能功能正常功能过高功能过低防卫抗感染或防御其他抗原异物入侵过敏反应,如药物过敏反应免疫缺陷病,如艾滋病自我稳定清除衰老、死亡和损伤的细胞自身免疫病-监控消灭异常细胞-肿瘤形成误区警示在正常人体内,衰老、死亡和突变的细胞都可成为抗原而被机体清除,这属于“正常自身免疫”,而不是“自身免疫病”。比较项目体液免疫细胞免疫作用对象抗原被抗原侵入的宿主细胞(即靶细胞)作用方式效应B淋巴细胞产生的抗体与相应的抗原特异性结合①效应Tc淋巴细胞与靶细胞密切接触②效应Th淋巴细胞释放细胞因子,促进免疫细胞发挥作用【典例1】在特异性免疫反应中,体液免疫与细胞免疫之间,既各有其独特的作用,又能相互配合,共同发挥免疫效应。下列有关它们之间相互关系的叙述中,错误的是()。A.在细胞免疫的效应阶段,往往需要抗体来消灭由靶细胞中释放出来的抗原B.体液免疫针对细菌病原体,细胞免疫针对病毒病原体C.病毒感染时,在细胞免疫前,往往先通过体液免疫的作用,来阻止病毒通过血液循环而散播D.在体液免疫的感应阶段,往往需要借助T淋巴细胞的呈递与识别解析细胞免疫过程中,当效应Tc淋巴细胞攻击靶细胞使靶细胞裂解后,释放出来的抗原需要被抗体消灭。细菌病原体有的属于胞内寄生菌,这些病原体一旦进入细胞内,也需要细胞免疫才能将其消灭。病毒感染初期,体液免疫首先发挥作用,防止病毒随血液扩散。在体液免疫的感应阶段,一般地,抗原首先被吞噬细胞吞噬后呈递给T淋巴细胞,由T淋巴细胞呈递给B淋巴细胞。答案B比较项目过敏反应自身免疫病免疫缺陷病实质免疫功能过强免疫功能过强免疫缺失特点发作迅速、反应强烈、消退较快;一般不会破坏组织细胞,不会引起组织损伤;有明显遗传倾向和个体差异自身器官表面的某物质与某一特定抗原表面抗原决定簇相似免疫器官如胸腺先天性缺失或T淋巴细胞被攻击死亡【典例2】下列是人体的某些生理反应:(1)流感病毒侵入人体时,有时可作用于红细胞,使红细胞成为靶细胞,导致体内产生抗红细胞抗体,这种抗体也可以对正常红细胞发生作用,引起红细胞裂解,称为溶血性贫血;(2)美国有一免疫功能异常的儿童,不能接触任何病原体,少量病菌亦可导致严重发病;(3)某人吃海鲜就出现严重的腹泻。上述三种生理反应依次属于()。①过敏反应②自身免疫病③免疫缺陷A.②③①B.①③②C.①②③D.③①②解析当机体免疫功能失调时,可引起过敏反应,自身免疫病以及免疫缺陷病。过敏反应是指已免疫机体在再次接受相同物质刺激时所发生的反应,如题目中的(3);自身免疫病是指自身免疫反应对自身的组织和器官造成损伤并出现症状,如题目中的(1);免疫缺陷病是指机体免疫功能不足或缺乏引起的疾病,如题目中的(2)。答案A【例1】(2010·江苏高考)无胸腺裸鼠是一种无毛变...

1、当您付费下载文档后,您只拥有了使用权限,并不意味着购买了版权,文档只能用于自身使用,不得用于其他商业用途(如 [转卖]进行直接盈利或[编辑后售卖]进行间接盈利)。
2、本站所有内容均由合作方或网友上传,本站不对文档的完整性、权威性及其观点立场正确性做任何保证或承诺!文档内容仅供研究参考,付费前请自行鉴别。
3、如文档内容存在违规,或者侵犯商业秘密、侵犯著作权等,请点击“违规举报”。

碎片内容

高中生物 第一单元 生物个体的稳态与调节 第四章 人体免疫系统与稳态章末整合提升学案 中图版必修3-中图版高一必修3生物学案

您可能关注的文档

确认删除?
VIP
微信客服
  • 扫码咨询
会员Q群
  • 会员专属群点击这里加入QQ群
客服邮箱
回到顶部