电脑桌面
添加小米粒文库到电脑桌面
安装后可以在桌面快捷访问

高中生物人教版必修2基因指导蛋白质的合成 学案VIP免费

高中生物人教版必修2基因指导蛋白质的合成 学案_第1页
1/4
高中生物人教版必修2基因指导蛋白质的合成 学案_第2页
2/4
高中生物人教版必修2基因指导蛋白质的合成 学案_第3页
3/4
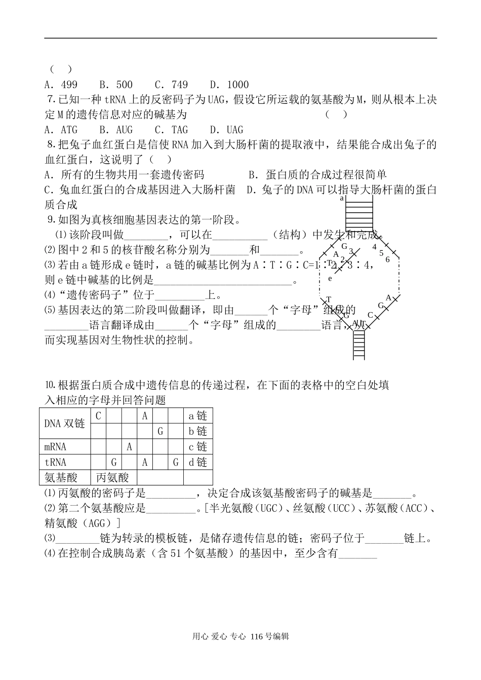
基因指导蛋白质的合成学案基础知识梳理一、RNA的结构⒈基本单位:_____________________________。⒉化学成分:⒊结构:一般是_______,且比DNA短。⒋分类种类作用__________________(也叫mRNA)蛋白质合成的直接模板__________________(也叫tRNA)运载氨基酸__________________(也叫rRNA)核糖体的组成成分二、遗传信息的转录⒈特点:⑴场所:____________;⑵模板:__________的一条链;⑶产物:__________。⒉过程⑴解旋:________解开,碱基得以暴露。⑵配对:细胞中游离的________与转录用的DNA的一条链上的碱基互补配对。⑶连接:在_________的作用下,依次连接,形成一个mRNA分子。⑷脱离:合成的________从DNA链上释放,DNA________恢复。三、遗传信息的翻译⒈特点⑴场所:_______;⑵模板:_______;⑶原料:游离的各种________;⑷产物:具有______的蛋白质。⒉密码子⑴位置:_______上。⑵实质:决定1个氨基酸的___个相邻的碱基。⑶种类:_____种。⒊工具用心爱心专心116号编辑P组成含氮碱基A腺嘌呤G_______C胞嘧啶_________⑴“装配机器”——_____________。⑵“搬运工”——___________。①结构:呈_______________,一端是携带氨基酸的部位,另一端为__________。②特性:每种tRNA只能识别并转运______种氨基酸。⒋过程⑴mRNA进入细胞质,与___________结合。⑵携带一个特定氨基酸的tRNA,通过___________与第一个密码子互补配对,进入位点1。⑶携带另一个特定氨基酸的tRNA以同样的方式进入位点2。⑷位点1、位点2相应的氨基酸________形成_______,位点1上的氨基酸转移到占据位点2的tRNA上。⑸核糖体读取下一个__________,原占据位点1的tRNA离开__________,占据位点2的tRNA进入位点1,一个新的携带氨基酸的tRNA进入位点2,继续肽链的合成重复进行直至读取到________。⑹肽链合成后,从_________上脱离,经过一系列步骤,盘曲折叠成成熟的_________分子。课时基础自测⒈下列对mRNA的描述,正确的是()A.mRNA可作为合成蛋白质的直接模板B.mRNA上的每三个相邻的碱基决定一个氨基酸C.mRNA上有四种脱氧核苷酸,64种密码子,代表20种氨基酸D.mRNA可单独发挥作用⒉在遗传信息的翻译过程中,翻译者是()A.基因B.信使RNAC.转运RNAD.遗传密码⒊一个DNA分子可转录多少种、多少个mRNA()A.一种、一个B.一种、多个C.多种、多个D.无数种、无数个⒋转录、翻译的模板分别是()A.tRNA、DNA的一条链B.rRNA、mRNAC.DNA的一条链、mRNAD.DNA的一条链、tRNA⒌下列关于氨基酸、tRNA、遗传密码子的关系说法中,错误的是()A.一种氨基酸由一种或多种遗传密码子决定,由一种或多种tRNA转运B.一种遗传密码子只能决定一种氨基酸,一种tRNA只能转运一种氨基酸C.同一种氨基酸的遗传密码子与tRNA的种类一一对应D.遗传密码子与氨基酸的种类和数量上一一对应⒍某个基因含有3000个碱基,由它控制合成的一条肽链所含肽键数最多应是用心爱心专心116号编辑()A.499B.500C.749D.1000⒎已知一种tRNA上的反密码子为UAG,假设它所运载的氨基酸为M,则从根本上决定M的遗传信息对应的碱基为()A.ATGB.AUGC.TAGD.UAG⒏把兔子血红蛋白是信使RNA加入到大肠杆菌的提取液中,结果能合成出兔子的血红蛋白,这说明了()A.所有的生物共用一套遗传密码B.蛋白质的合成过程很简单C.兔血红蛋白的合成基因进入大肠杆菌D.兔子的DNA可以指导大肠杆菌的蛋白质合成⒐如图为真核细胞基因表达的第一阶段。⑴该阶段叫做________,可以在__________(结构)中发生和完成。⑵图中2和5的核苷酸名称分别为_______和_______。⑶若由a链形成e链时,a链的碱基比例为A∶T∶G∶C=1∶2∶3∶4,则e链中碱基的比例是_________________________。⑷“遗传密码子”位于_________上。⑸基因表达的第二阶段叫做翻译,即由______个“字母”组成的________语言翻译成由______个“字母”组成的________语言,从而实现基因对生物性状的控制。⒑根据蛋白质合成中遗传信息的传递过程,在下面的表格中的空白处填入相应的字母并回答问题DNA双链CAa链Gb链mRNAAc链tRNAGAGd链氨基酸丙氨酸⑴丙氨酸的密码子是_____...

1、当您付费下载文档后,您只拥有了使用权限,并不意味着购买了版权,文档只能用于自身使用,不得用于其他商业用途(如 [转卖]进行直接盈利或[编辑后售卖]进行间接盈利)。
2、本站所有内容均由合作方或网友上传,本站不对文档的完整性、权威性及其观点立场正确性做任何保证或承诺!文档内容仅供研究参考,付费前请自行鉴别。
3、如文档内容存在违规,或者侵犯商业秘密、侵犯著作权等,请点击“违规举报”。

碎片内容

高中生物人教版必修2基因指导蛋白质的合成 学案

您可能关注的文档

;绿洲书城+ 关注
实名认证
内容提供者

从事历史教学,热爱教育,高度负责。

确认删除?
VIP
微信客服
  • 扫码咨询
会员Q群
  • 会员专属群点击这里加入QQ群
客服邮箱
回到顶部