电脑桌面
添加小米粒文库到电脑桌面
安装后可以在桌面快捷访问

(通史版通用)高考历史一轮总复习 第3部分 世界古代近代史 第8单元 工业文明的世界——两次工业革命与西方工业文明向纵深发展单元高效整合学案-人教版高三全册历史学案VIP免费

(通史版通用)高考历史一轮总复习 第3部分 世界古代近代史 第8单元 工业文明的世界——两次工业革命与西方工业文明向纵深发展单元高效整合学案-人教版高三全册历史学案_第1页
1/3
(通史版通用)高考历史一轮总复习 第3部分 世界古代近代史 第8单元 工业文明的世界——两次工业革命与西方工业文明向纵深发展单元高效整合学案-人教版高三全册历史学案_第2页
2/3
(通史版通用)高考历史一轮总复习 第3部分 世界古代近代史 第8单元 工业文明的世界——两次工业革命与西方工业文明向纵深发展单元高效整合学案-人教版高三全册历史学案_第3页
3/3
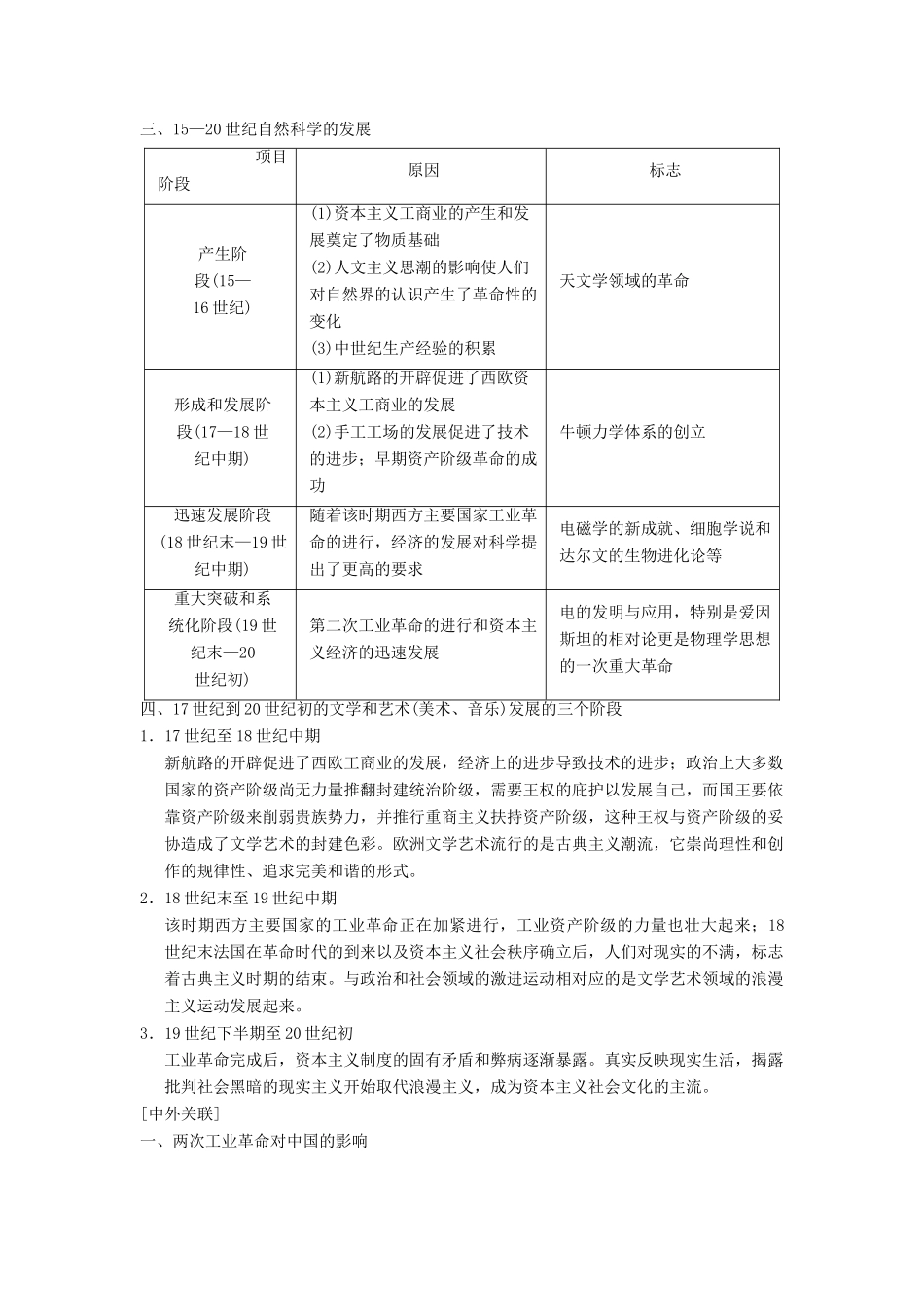
第8单元工业文明的世界——两次工业革命与西方工业文明向纵深发展知识整合·无障通达|专题归纳,用发展的观点把握历史一、工场制度、工厂制度和垄断组织的联系与区别1.联系(1)都是资本主义生产力发展的必然结果,都是资本主义生产关系变化的重要表现。(2)都是资本主义经济生产的重要组织形式,促进了资本主义的迅速发展。(3)工场手工业为工厂制度的形成提供了经验,垄断组织是在工厂制度的基础上形成的,一定程度上适应了社会化大生产的需要。2.区别类别工场制度工厂制度垄断组织时期16世纪中叶到18世纪工业革命时期第二次工业革命时期生产手段以手工劳动为基础以机器大生产为基础主要依靠科技提高生产率规模相对于城市手工业作坊和家庭手工业,规模较大相对于工场手工业,规模较大,工人集中垄断组织通过大企业兼并中小企业或强强联合形成,规模空前强大影响成为城市手工业作坊和家庭手工业过渡到资本主义生产的最初形式促进了机器的普及和推广,使资本主义世界体系初步形成促进了生产力的发展,使资本主义世界体系最终形成二、马克思主义发展创新的历程1.马克思主义诞生1848年,《共产党宣言》发表,第一次较为系统完整地阐述了马克思主义的基本原理标志着马克思主义的诞生,科学社会主义运动蓬勃地发展起来。2.巴黎公社在如何建立新政权方面,1871年巴黎公社革命的实践大大丰富了马克思主义学说。3.十月革命这是人类历史上第一次获得胜利的社会主义革命。十月革命将社会主义从理论变为现实,突破了马克思主义关于世界革命和发达国家首先发生无产阶级革命的理论,马克思主义发展到列宁主义阶段。4.中国的“工农武装割据”思想毛泽东开辟的井冈山道路否定了俄国十月革命以城市为中心革命道路的普遍性,马克思主义逐渐中国化。5.建设中国特色的社会主义理论找到了一条适合中国国情的社会主义建设道路,是对马克思主义的发展。三、15—20世纪自然科学的发展项目阶段原因标志产生阶段(15—16世纪)(1)资本主义工商业的产生和发展奠定了物质基础(2)人文主义思潮的影响使人们对自然界的认识产生了革命性的变化(3)中世纪生产经验的积累天文学领域的革命形成和发展阶段(17—18世纪中期)(1)新航路的开辟促进了西欧资本主义工商业的发展(2)手工工场的发展促进了技术的进步;早期资产阶级革命的成功牛顿力学体系的创立迅速发展阶段(18世纪末—19世纪中期)随着该时期西方主要国家工业革命的进行,经济的发展对科学提出了更高的要求电磁学的新成就、细胞学说和达尔文的生物进化论等重大突破和系统化阶段(19世纪末—20世纪初)第二次工业革命的进行和资本主义经济的迅速发展电的发明与应用,特别是爱因斯坦的相对论更是物理学思想的一次重大革命四、17世纪到20世纪初的文学和艺术(美术、音乐)发展的三个阶段1.17世纪至18世纪中期新航路的开辟促进了西欧工商业的发展,经济上的进步导致技术的进步;政治上大多数国家的资产阶级尚无力量推翻封建统治阶级,需要王权的庇护以发展自己,而国王要依靠资产阶级来削弱贵族势力,并推行重商主义扶持资产阶级,这种王权与资产阶级的妥协造成了文学艺术的封建色彩。欧洲文学艺术流行的是古典主义潮流,它崇尚理性和创作的规律性、追求完美和谐的形式。2.18世纪末至19世纪中期该时期西方主要国家的工业革命正在加紧进行,工业资产阶级的力量也壮大起来;18世纪末法国在革命时代的到来以及资本主义社会秩序确立后,人们对现实的不满,标志着古典主义时期的结束。与政治和社会领域的激进运动相对应的是文学艺术领域的浪漫主义运动发展起来。3.19世纪下半期至20世纪初工业革命完成后,资本主义制度的固有矛盾和弊病逐渐暴露。真实反映现实生活,揭露批判社会黑暗的现实主义开始取代浪漫主义,成为资本主义社会文化的主流。[中外关联]一、两次工业革命对中国的影响第一次工业革命第二次工业革命政治侵略:鸦片战争,中国开始沦为半殖民地半封建社会;第二次鸦片战争,中国半殖民地化程度进一步加深侵略:中日甲午战争,掀起瓜分中国的狂潮;八国联军侵华,中国完全沦为半殖民地半封建社会反抗:爱国官兵反抗、太平天国运动反抗:义和团运动、戊戌变法、...

1、当您付费下载文档后,您只拥有了使用权限,并不意味着购买了版权,文档只能用于自身使用,不得用于其他商业用途(如 [转卖]进行直接盈利或[编辑后售卖]进行间接盈利)。
2、本站所有内容均由合作方或网友上传,本站不对文档的完整性、权威性及其观点立场正确性做任何保证或承诺!文档内容仅供研究参考,付费前请自行鉴别。
3、如文档内容存在违规,或者侵犯商业秘密、侵犯著作权等,请点击“违规举报”。

碎片内容

(通史版通用)高考历史一轮总复习 第3部分 世界古代近代史 第8单元 工业文明的世界——两次工业革命与西方工业文明向纵深发展单元高效整合学案-人教版高三全册历史学案

您可能关注的文档

确认删除?
VIP
微信客服
  • 扫码咨询
会员Q群
  • 会员专属群点击这里加入QQ群
客服邮箱
回到顶部