电脑桌面
添加小米粒文库到电脑桌面
安装后可以在桌面快捷访问

高中生物学业水平测试复习 第8讲 基因和染色体的关系学案-人教版高二全册生物学案VIP免费

高中生物学业水平测试复习 第8讲 基因和染色体的关系学案-人教版高二全册生物学案_第1页
1/6
高中生物学业水平测试复习 第8讲 基因和染色体的关系学案-人教版高二全册生物学案_第2页
2/6
高中生物学业水平测试复习 第8讲 基因和染色体的关系学案-人教版高二全册生物学案_第3页
3/6
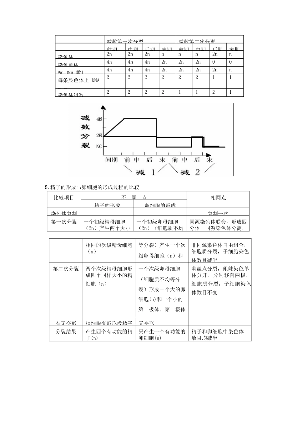
第8讲基因和染色体的关系一、减数分裂和受精作用1.正确区分染色体、染色单体、同源染色体和四分体(1)染色体和染色单体:细胞分裂间期,染色体经过复制成由一个着丝点连着的两条姐妹染色单体。所以此时染色体数目要根据着丝点判断,即一个着丝点就代表一条染色体。(2)同源染色体和四分体:同源染色体指形态、大小一般相同,一条来自母方,一条来自父方,且能在减数第一次分裂过程中可以两两配对的一对染色体(有丝分裂中也有同源染色体,但不联会)。四分体指减数第一次分裂同源染色体联会后每对同源染色体中含有四条姐妹染色单体。(3)一对同源染色体=一个四分体=2条染色体=4条染色单体=4个DNA分子。2.减数分裂过程中遇到的一些概念联会:同源染色体两两配对的现象。交叉互换:指四分体时期,非姐妹染色单体发生缠绕,并交换部分片段的现象。减数分裂:是有性生殖的生物在产生成熟生殖细胞时进行的染色体数目减半的细胞分裂。3.减数分裂的概念(B)【减数分裂】:是进行有性生殖的生物在产生成熟生殖细胞时,进行的染色体数目减半的细胞分裂。在减数分裂过程中,染色体只复制一次,而细胞分裂两次,减数分裂的结果是成熟生殖细胞中的染色体数目比原始生殖的细胞的减少一半。【实质】:染色体复制一次,细胞连续分裂两次结果新细胞染色体数减半。4、减数分裂过程中染色体的变化规律4.精子与卵细胞形成过程及特征:(B)【以二倍体2N为例】减数第一次分裂减数第二次分裂前期中期后期末期前期中期后期末期染色体2n2n2nnnn2nn染色单体4n4n4n2n2n2n00核DNA数目4n4n4n2n2n2n2nn每条染色体上DNA数目22222211染色体组数222211215.精子的形成与卵细胞的形成过程的比较比较项目不同点相同点精子的形成卵细胞的形成染色体复制复制一次第一次分裂一个初级精母细胞(2n)产生两个大小一个初级卵母细胞(2n)(细胞质不均同源染色体联会,形成四分体,同源染色体分离,相同的次级精母细胞(n)等分裂)产生一个次级卵母细胞(n)和一个第一极体(n)非同源染色体自由组合,细胞质分裂,子细胞染色体数目减半第二次分裂两个次级精母细胞形成四个同样大小的精细胞(n)一个次级卵母细胞(细胞质不均等分裂)形成一个大的卵细胞(n)和一个小的第二极体。第一极体分裂(均等)成两个着丝点分裂,姐妹染色单体分开,分别移向两极,细胞质分裂,子细胞染色体数目不变有无变形精细胞变形形成精子无变形分裂结果产生四个有功能的精子(n)只产生一个有功能的卵细胞(n)精子和卵细胞中染色体数目均减半6.配子的形成与生物个体发育的联系由于减数分裂形成的配子,染色体组成具有多样性(2n;n为同源染色体的对数),导致不同配子遗传物质的差异,加上受精过程中卵细胞和精子结合的随机性,同一双亲的后代必然呈现多样性。配子的多样性导致后代的多样性7.受精作用的特点和意义【减数分裂与有丝分裂的比较】有丝分裂减数分裂(1)分裂后形成的是体细胞。(2)染色体复制1次,细胞分裂1次,产生2个子细胞。(3)分裂后子细胞染色体数目与母细胞染色体数目相同。(4)同源染色体无联会、交叉互换、分离等行为,非同源染色体无自由组合行为。(1)分裂后形成的是生殖细胞。(2)染色体复制1次,细胞分裂2次,产生4个子细胞。(3)分裂后子细胞染色体数目是母细胞染色体数目的一半。(4)同源染色体有联会、交叉互换、分离等行为,非同源染色体有自由组合行为。【受精作用】受精作用是精子和卵细胞相互识别、融合成为受精卵的过程。精子的头部进入卵细胞,尾部留在外面,不久精子的细胞核就和卵细胞的细胞核融合,使受精卵中染色体的数目又恢复到提细胞的数目,其中有一半来自精子有一半来自卵细胞【意义】减数分裂和受精作用对于维持生物前后代体细胞中染色体数目的恒定,对于生物的遗传和变异具有重要的作用。经受精作用受精卵中的染色体数目又恢复到体细胞中的数目,其中有一半的染色体来自精子(父方),另一半来自卵细胞(母方)二、基因在染色体上1.萨顿假说推论:基因在染色体上,也就是说染色体是基因的载体。因为基因和染色体行为存在着明显的平行关系。(1)研究方法:类比推理(2)内容:基因在染色体...

1、当您付费下载文档后,您只拥有了使用权限,并不意味着购买了版权,文档只能用于自身使用,不得用于其他商业用途(如 [转卖]进行直接盈利或[编辑后售卖]进行间接盈利)。
2、本站所有内容均由合作方或网友上传,本站不对文档的完整性、权威性及其观点立场正确性做任何保证或承诺!文档内容仅供研究参考,付费前请自行鉴别。
3、如文档内容存在违规,或者侵犯商业秘密、侵犯著作权等,请点击“违规举报”。

碎片内容

高中生物学业水平测试复习 第8讲 基因和染色体的关系学案-人教版高二全册生物学案

您可能关注的文档

;绿洲书城+ 关注
实名认证
内容提供者

从事历史教学,热爱教育,高度负责。

确认删除?
VIP
微信客服
  • 扫码咨询
会员Q群
  • 会员专属群点击这里加入QQ群
客服邮箱
回到顶部