电脑桌面
添加小米粒文库到电脑桌面
安装后可以在桌面快捷访问

高中物理 第4章 光 4 实验:用双缝干涉测量光的波长学案 新人教版选择性必修第一册-新人教版高中选择性必修第一册物理学案VIP免费

高中物理 第4章 光 4 实验:用双缝干涉测量光的波长学案 新人教版选择性必修第一册-新人教版高中选择性必修第一册物理学案_第1页
1/6
高中物理 第4章 光 4 实验:用双缝干涉测量光的波长学案 新人教版选择性必修第一册-新人教版高中选择性必修第一册物理学案_第2页
2/6
高中物理 第4章 光 4 实验:用双缝干涉测量光的波长学案 新人教版选择性必修第一册-新人教版高中选择性必修第一册物理学案_第3页
3/6
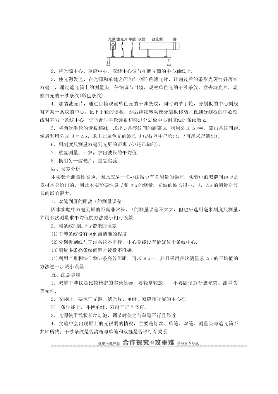
4.实验:用双缝干涉测量光的波长实验目标:1.了解光波产生稳定的干涉现象的条件;2.观察白光及单色光的双缝干涉图样;3.测定单色光的波长.一、实验原理与方法1.相邻明纹(暗纹)间的距离Δx与入射光波长λ之间的定量关系推导如图所示,双缝间距为d,双缝到屏的距离为l.双缝S1、S2的连线的中垂线与屏的交点为P0.对屏上与P0距离为x的一点P,两缝与P的距离PS1=r1,PS2=r2.在线段PS2上作PM=PS1,则S2M=r2-r1,因d≪l,三角形S1S2M可看作直角三角形.有:r2-r1=dsinθ(令∠S2S1M=θ).则:x=ltanθ≈lsinθ有:r2-r1=d若P处为亮纹,则d=±kλ,(k=0,1,2,…)解得:x=±kλ.(k=0,1,2,…)相邻两亮纹或暗纹的中心距离:Δx=λ.2.测量原理由公式Δx=λ可知,在双缝干涉实验中,d是双缝间距,是已知的;l是双缝到屏的距离,可以测出,那么,只要测出相邻两明条纹(或相邻两暗条纹)中心间距Δx,即可由公式λ=Δx计算出入射光波长的大小.3.条纹间距Δx的测定如图甲所示,测量头由分划板、目镜、手轮等构成,测量时先转动测量头,让分划板中心刻线与亮条纹的中心对齐,记下此时手轮上的读数,然后转动手轮,使分划板向左(向右)移动至分划板的中心刻线与另一相邻亮条纹的中心对齐,如图乙所示,记下此时读数,再转动手轮,用同样的方法测出n条亮纹间的距离a,可求出相邻两亮纹间的距离Δx=.二、实验器材双缝干涉仪(包括:光具座、光源、滤光片、单缝、双缝、遮光筒、光屏及测量头,其中测量头又包括:分划板、目镜、手轮等)、学生电源、导线、米尺.三、实验步骤1.按图所示安装仪器.2.将光源中心、单缝中心、双缝中心调节在遮光筒的中心轴线上.3.使光源发光,在光源和单缝之间加红(绿)色滤光片,让通过后的条形光斑恰好落在双缝上,通过遮光筒上的测量头,仔细调节目镜,观察单色光的干涉条纹,撤去滤光片,观察白光的干涉条纹(彩色条纹).4.加装滤光片,通过目镜观察单色光的干涉条纹,同时调节手轮,分划板的中心刻线对齐某一条纹的中心,记下手轮的读数,然后继续转动使分划板移动,直到分划板的中心刻线对齐另一条纹中心,记下此时手轮读数和移过分划板中心刻度线的条纹数n.5.将两次手轮的读数相减,求出n条亮纹间的距离a,利用公式Δx=,算出条纹间距,然后利用公式λ=Δx,求出此单色光的波长λ(d仪器中已给出,l可用米尺测出).6.用刻度尺测量双缝到光屏的距离l(d是已知的).7.重复测量、计算,求出波长的平均值.8.换用另一滤光片,重复实验.四、误差分析本实验为测量性实验,因此应尽一切办法减少有关测量的误差.实验中的双缝间距d是器材本身给出的,因此本实验要注意l和Δx的测量.光波的波长很小,l、Δx的测量对波长的影响很大.1.双缝到屏的距离l的测量误差因本实验中双缝到屏的距离非常长,l的测量误差不太大,但也应选用毫米刻度尺测量,并用多次测量求平均值的办法减小相对误差.2.测条纹间距Δx带来的误差(1)干涉条纹没有调到最清晰的程度.(2)分划板刻线与干涉条纹不平行,中心刻线没有恰好位于条纹中心.(3)测量多条亮条纹间距时读数不准确.(4)利用“累积法”测n条亮纹间距,再求Δx=,并且采用多次测量求Δx的平均值的方法进一步减小误差.五、注意事项1.双缝干涉仪是比较精密的实验仪器,要轻拿轻放,不要随便拆分遮光筒、测量头等元件.2.安装时,要保证光源、滤光片、单缝、双缝和光屏的中心在同一条轴线上,并使单缝、双缝平行且竖直.3.光源使用线状长丝灯泡,调节时使之与单缝平行且靠近.4.实验中会出现屏上的光很弱的情况,主要是灯丝、单缝、双缝、测量头与遮光筒不共轴所致;干涉条纹是否清晰与单缝和双缝是否平行有关系.实验探究1实验操作过程及仪器读数【例1】在“用双缝干涉测光的波长”实验中(实验装置如图):(1)下列说法哪一个是错误的______.(填选项前的字母)A.调节光源高度使光束沿遮光筒轴线照在屏中心时,应放上单缝和双缝B.测量某条干涉亮纹位置时,应使测微目镜分划板中心刻线与该亮纹的中心对齐C.为了减少测量误差,可用测微目镜测出n条亮纹间的距离a,求出相邻两条亮纹间距Δx=(2)测量某亮纹位...

1、当您付费下载文档后,您只拥有了使用权限,并不意味着购买了版权,文档只能用于自身使用,不得用于其他商业用途(如 [转卖]进行直接盈利或[编辑后售卖]进行间接盈利)。
2、本站所有内容均由合作方或网友上传,本站不对文档的完整性、权威性及其观点立场正确性做任何保证或承诺!文档内容仅供研究参考,付费前请自行鉴别。
3、如文档内容存在违规,或者侵犯商业秘密、侵犯著作权等,请点击“违规举报”。

碎片内容

高中物理 第4章 光 4 实验:用双缝干涉测量光的波长学案 新人教版选择性必修第一册-新人教版高中选择性必修第一册物理学案

您可能关注的文档

;绿洲书城+ 关注
实名认证
内容提供者

从事历史教学,热爱教育,高度负责。

相关文档

确认删除?
VIP
微信客服
  • 扫码咨询
会员Q群
  • 会员专属群点击这里加入QQ群
客服邮箱
回到顶部