电脑桌面
添加小米粒文库到电脑桌面
安装后可以在桌面快捷访问

高考生物一轮复习 2-2 基因的自由组合规律作业手册 中图版必修2VIP专享VIP免费

高考生物一轮复习 2-2 基因的自由组合规律作业手册 中图版必修2_第1页
1/10
高考生物一轮复习 2-2 基因的自由组合规律作业手册 中图版必修2_第2页
2/10
高考生物一轮复习 2-2 基因的自由组合规律作业手册 中图版必修2_第3页
3/10
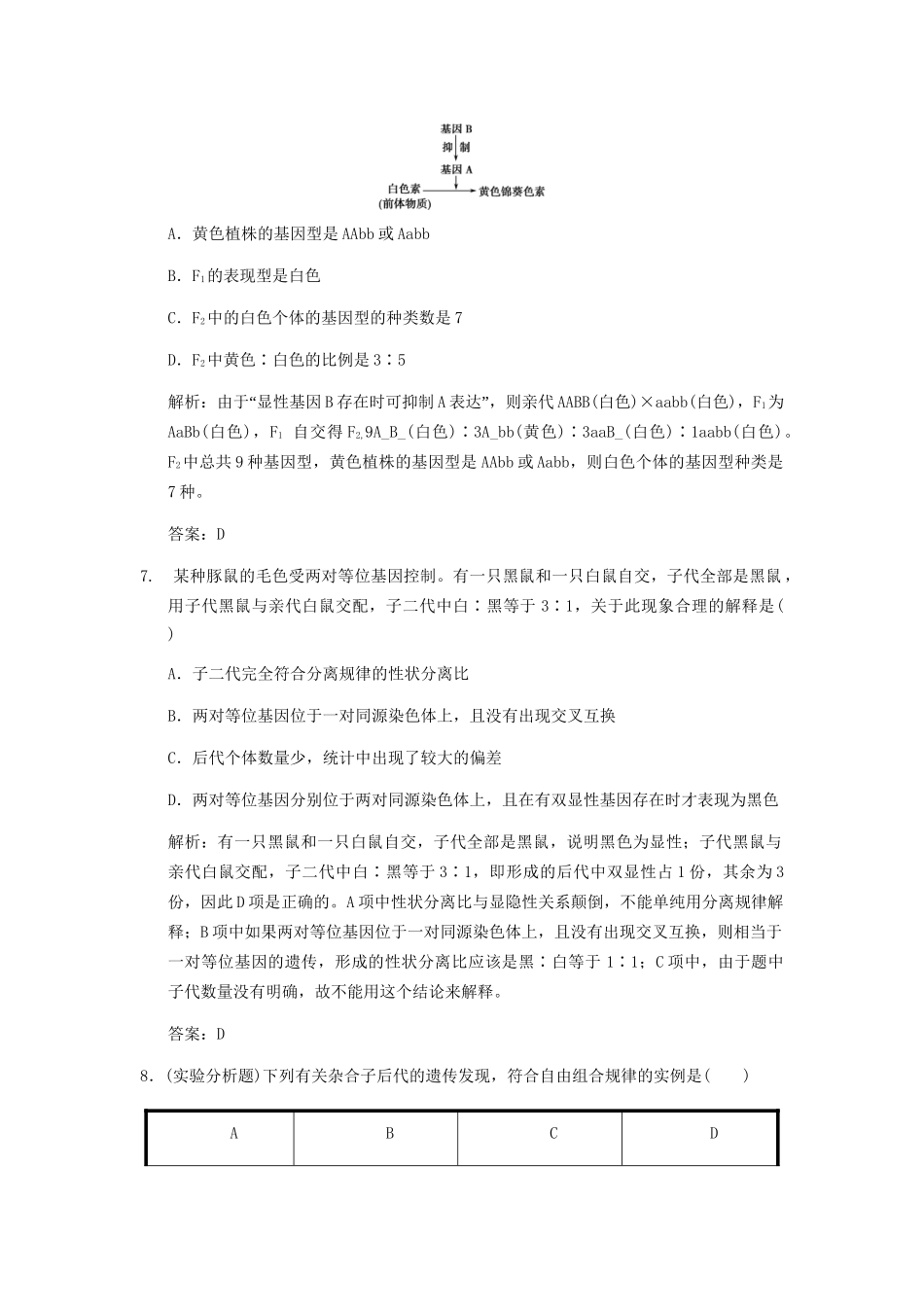
第二章基因的自由组合规律一、选择题1.孟德尔用豌豆进行两对相对性状的自交实验不必考虑的是()A.亲本的双方都必须是纯合子B.两对相对性状各自要有显隐性关系C.对母本去雄,授以父本花粉D.显性亲本作父本,隐性亲本作母本解析:进行两对相对性状的自交实验时,要求是两对相对性状的纯种亲本自交;两对相对性状中每一对相对性状的遗传都遵循分离规律,即两对相对性状各自有显隐性关系;因为以豌豆为实验材料,为避免自然条件下的自花传粉,故要对母本去雄,授以父本花粉;由于不管是正交还是反交,结果都是一样,故显性亲本不一定作父本,隐性亲本不一定作母本。答案:D2.(常考易错题)孟德尔的两对相对性状的遗传实验中,具有1∶1∶1∶1比例的是()①F1产生配子类型的比例②F2表现型的比例③F1测交后代基因型的比例④F1表现型的比例⑤F2基因型的比例A.②④B.①③C.④⑤D.②⑤解析:两对相对性状的遗传实验中,F1基因型为AaBb,其配子种类及比例为AB∶Ab∶aB∶ab=1∶1∶1∶1;F1的测交后代的基因型及比例为:AaBb∶Aabb∶aaBb∶aabb=1∶1∶1∶1,表现型及比例为双显∶显隐∶隐显∶双隐=1∶1∶1∶1。答案:B3.(新题快递)基因型为aabbcc的桃子重120克,每产生一个显性等位基因就使桃子增重15克,故AABBCC桃子重210克。甲桃树自交,F1中每桃重150克。乙桃树自交,F1中每桃重120克~180克。甲乙两树自交,F1每桃重135克~165克。甲、乙两桃树的基因型可能是()A.甲AAbbcc,乙aaBBCCB.甲AaBbcc,乙aabbCCC.甲aaBBcc,乙AaBbCCD.甲AAbbcc,乙aaBbCc“解析:根据题干信息甲桃树自交,F1中每桃重150“克,知甲为纯合子,并且含有2个显性基因,可以排除B”项。乙桃树自交,F1中每桃重120克~180“克,由于F1中120克表示aabbcc,则乙中每对基因中至少含有1个隐性基因,所以排除A项和C项。答案:D4.(·汕头模拟)已知玉米某两对基因按照自由组合规律遗传,现有子代基因型及比例如下:基因型TTSSTTssTtSSTtssTTSsTtSs比例111122则双亲的基因型是()A.TTSS×TTSsB.TtSs×TtSsC.TtSs×TTSsD.TtSS×TtSs解析:子代TT∶Tt=1∶1,因此亲代控制该性状的基因型为TT×Tt,子代SS∶Ss∶ss=1∶2∶1,因此亲代控制该性状的基因型为Ss×Ss,因此亲代基因型是TtSs×TTSs。答案:C5.孟德尔豌豆自交实验中,用黄色圆粒(YYRR)和绿色皱粒(yyrr)自交得F1,两对等位基因独立遗传。如果从F1自交所得的种子中,拿出一粒绿色圆粒和一粒黄色皱粒,它们都是纯合子的概率为()A.1/9B.1/256C.1/8D.1/3解析:F1自交所得的种子中绿色圆粒和黄色皱粒各占3/16,其中每种表现型中有1个是纯合子,即纯合子占总数的1/16,题干的关键在于拿出一粒绿色圆粒和一粒黄色皱粒,范围已经限制在绿色圆粒和黄色皱粒中,因此纯合子各占1/3,同时出现的概率是1/9。答案:A6.报春花的花色白色(只含白色素)和黄色(含黄色锦葵色素)由两对等位基因(A和a,B和b)共同控制,两对等位基因独立遗传,显性基因A控制以白色素为前体物合成黄色锦葵色素的代谢过程,但当显性基因B存在时可抑制其表达,现选择AABB和aabb两个品种进行自交,得到F1,F1自交得F2,则下列说法不正确的是()A.黄色植株的基因型是AAbb或AabbB.F1的表现型是白色C.F2中的白色个体的基因型的种类数是7D.F2中黄色∶白色的比例是3∶5“解析:由于显性基因B存在时可抑制A”表达,则亲代AABB(白色)×aabb(白色),F1为AaBb(白色),F1自交得F2,9A_B_(白色)∶3A_bb(黄色)∶3aaB_(白色)∶1aabb(白色)。F2中总共9种基因型,黄色植株的基因型是AAbb或Aabb,则白色个体的基因型种类是7种。答案:D7.某种豚鼠的毛色受两对等位基因控制。有一只黑鼠和一只白鼠自交,子代全部是黑鼠,用子代黑鼠与亲代白鼠交配,子二代中白∶黑等于3∶1,关于此现象合理的解释是()A.子二代完全符合分离规律的性状分离比B.两对等位基因位于一对同源染色体上,且没有出现交叉互换C.后代个体数量少,统计中出现了较大的偏差D.两对等位基因分别位于两对同源染色体上,且在有双显性基因存在时才表现为黑色解析:有一只黑鼠和一只白鼠自交,子代全部是黑鼠,说明黑色为显性;子代黑鼠与亲代...

1、当您付费下载文档后,您只拥有了使用权限,并不意味着购买了版权,文档只能用于自身使用,不得用于其他商业用途(如 [转卖]进行直接盈利或[编辑后售卖]进行间接盈利)。
2、本站所有内容均由合作方或网友上传,本站不对文档的完整性、权威性及其观点立场正确性做任何保证或承诺!文档内容仅供研究参考,付费前请自行鉴别。
3、如文档内容存在违规,或者侵犯商业秘密、侵犯著作权等,请点击“违规举报”。

碎片内容

高考生物一轮复习 2-2 基因的自由组合规律作业手册 中图版必修2

您可能关注的文档

确认删除?
VIP
微信客服
  • 扫码咨询
会员Q群
  • 会员专属群点击这里加入QQ群
客服邮箱
回到顶部