电脑桌面
添加小米粒文库到电脑桌面
安装后可以在桌面快捷访问

肿瘤细胞培养(完整版)VIP免费

肿瘤细胞培养(完整版)_第1页
1/8
肿瘤细胞培养(完整版)_第2页
2/8
肿瘤细胞培养(完整版)_第3页
3/8
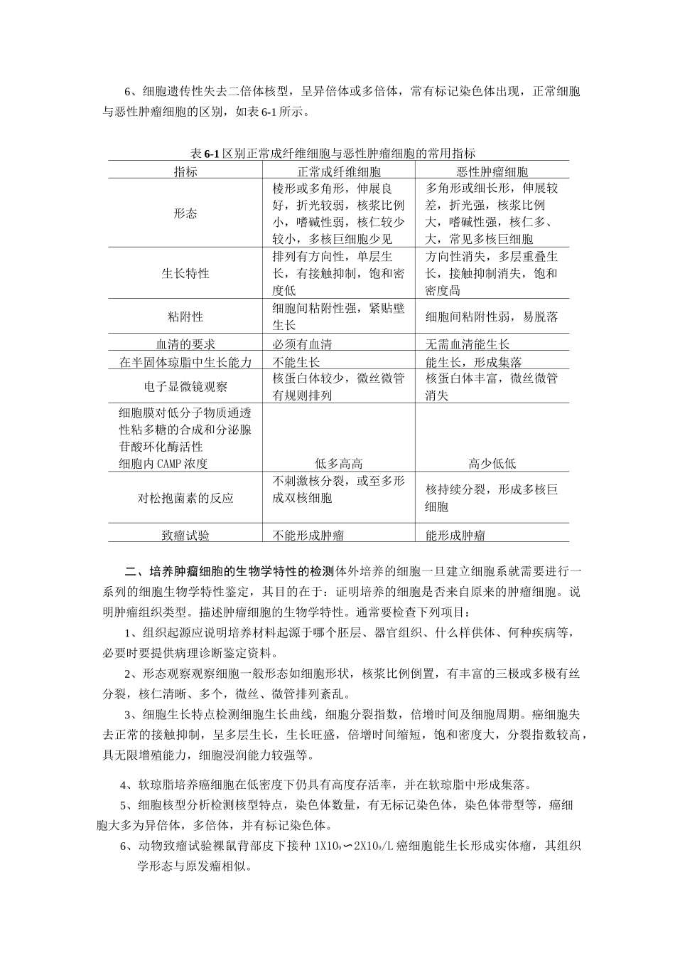
第6章肿瘤细胞的培养肿瘤细胞培养是研究癌变机理、抗癌药的敏感性、肿瘤细胞和癌分子生物学特性的重要手段。癌细胞是比较容易培养的细胞,当前所建立的细胞系中癌细胞是最多的。应用体外细胞培养技术进行肿瘤研究具有许多优点:(1)可免受机体内环境因素的影响,避免了个体差异性,便于探索各种物理、化和生物因素对肿瘤细胞生命活动的影响。(2)既便于从细胞水平上研究肿瘤细胞的结构与功能,又便于从基因及分子水平上研究癌变的发生机理;(3)可长期传代、保存,便于观察肿瘤细胞生物学特性和遗传行为的改变。(4)可用于快速筛选抗癌药物和研究耐药机理。(5)研究周期短,比较经济。但是它也有缺点,如长期培养可使细胞生物学特性发生改变;体外实验所得的结果不能完全代表体内的情况,应与体内试验结合研究更为合理等。一、肿瘤细胞培养的生物学特性1、形态和性状形态不规则,细胞界限清晰,伸展较差,核膜、核仁轮廓明显,核仁多、核浆丰富。折光性强,电镜观察细胞表面微绒毛多而细密,与肿瘤细胞具不定向运动和铺着不依赖性有关。2、生物特性癌细胞在无血清或低血清(2%〜5%)时仍能生长,营养要求不高,因能自分泌促增殖因子,在软琼脂培养时单个细胞能形成集落,生长方向性消失,再加上失去了接触抑制,癌细胞数量增多时可呈多层重叠生长,细胞饱和密度大,有丰富的三极有丝分裂,分裂指数高,细胞倍增周期短。3、永生性永生性也称不死性,在体外培养中表现为可无限制传代而不凋亡(Apoptosis),体外培养的肿瘤细胞系(株)都表现有这种特性。但体外培养的永生性和体内肿瘤的恶性(包括侵润性)是两种性状,受不同基因调控的,因恶性肿瘤多数在体外培养时并不那么容易获得成功,生长增殖能力并不旺盛,有时只能传若干代,说明体外培养的永生性可在体外培养后获得的。另外,体外培养的许多细胞系,如NIH3T3、Rat-110T1/2等均具有永生性而无恶性。但两者有相关性,永生性可能是细胞恶性变的某一阶段。4、侵润性侵润性是肿瘤细胞扩张性增殖行为,体外培养的肿瘤细胞仍保持有这种特性,当与正常组织混合培养时,能侵润入其他正常组织中,甚至能穿透人工隔膜。5、异质性所有肿瘤细胞都是由增殖能力、遗传性、起源、周期状态等性状不同的细胞组成,属于异质性,其中有的衰老、退化,有的处于周期阻滞状态,只有那些处于活跃增殖的肿瘤干细胞才是支持肿瘤生长的成分,肿瘤干细胞易于生长增殖,分离培养干细胞的方法称干细胞培养(有干细胞系和数个亚系组成)。6、细胞遗传性失去二倍体核型,呈异倍体或多倍体,常有标记染色体出现,正常细胞与恶性肿瘤细胞的区别,如表6-1所示。表6-1区别正常成纤维细胞与恶性肿瘤细胞的常用指标指标正常成纤维细胞恶性肿瘤细胞形态棱形或多角形,伸展良好,折光较弱,核浆比例小,嗜碱性弱,核仁较少较小,多核巨细胞少见多角形或细长形,伸展较差,折光强,核浆比例大,嗜碱性强,核仁多、大,常见多核巨细胞生长特性排列有方向性,单层生长,有接触抑制,饱和密度低方向性消失,多层重叠生长,接触抑制消失,饱和密度咼粘附性细胞间粘附性强,紧贴壁生长细胞间粘附性弱,易脱落血清的要求必须有血清无需血清能生长在半固体琼脂中生长能力不能生长能生长,形成集落电子显微镜观察核蛋白体较少,微丝微管有规则排列核蛋白体丰富,微丝微管消失细胞膜对低分子物质通透性粘多糖的合成和分泌腺苷酸环化酶活性细胞内CAMP浓度低多高高高少低低对松抱菌素的反应不刺激核分裂,或至多形成双核细胞核持续分裂,形成多核巨细胞致瘤试验不能形成肿瘤能形成肿瘤二、培养肿瘤细胞的生物学特性的检测体外培养的细胞一旦建立细胞系就需要进行一系列的细胞生物学特性鉴定,其目的在于:证明培养的细胞是否来自原来的肿瘤细胞。说明肿瘤组织类型。描述肿瘤细胞的生物学特性。通常要检查下列项目:1、组织起源应说明培养材料起源于哪个胚层、器官组织、什么样供体、何种疾病等,必要时要提供病理诊断鉴定资料。2、形态观察观察细胞一般形态如细胞形状,核浆比例倒置,有丰富的三极或多极有丝分裂,核仁清晰、多个,微丝、微管排列紊乱。3、细胞生长特点检测细胞生长曲线,细胞分裂...

1、当您付费下载文档后,您只拥有了使用权限,并不意味着购买了版权,文档只能用于自身使用,不得用于其他商业用途(如 [转卖]进行直接盈利或[编辑后售卖]进行间接盈利)。
2、本站所有内容均由合作方或网友上传,本站不对文档的完整性、权威性及其观点立场正确性做任何保证或承诺!文档内容仅供研究参考,付费前请自行鉴别。
3、如文档内容存在违规,或者侵犯商业秘密、侵犯著作权等,请点击“违规举报”。

碎片内容

肿瘤细胞培养(完整版)

wxg+ 关注
实名认证
内容提供者

该用户很懒,什么也没介绍

确认删除?
VIP
微信客服
  • 扫码咨询
会员Q群
  • 会员专属群点击这里加入QQ群
客服邮箱
回到顶部