电脑桌面
添加小米粒文库到电脑桌面
安装后可以在桌面快捷访问

木门生产流程VIP免费

木门生产流程_第1页
1/8
木门生产流程_第2页
2/8
木门生产流程_第3页
3/8
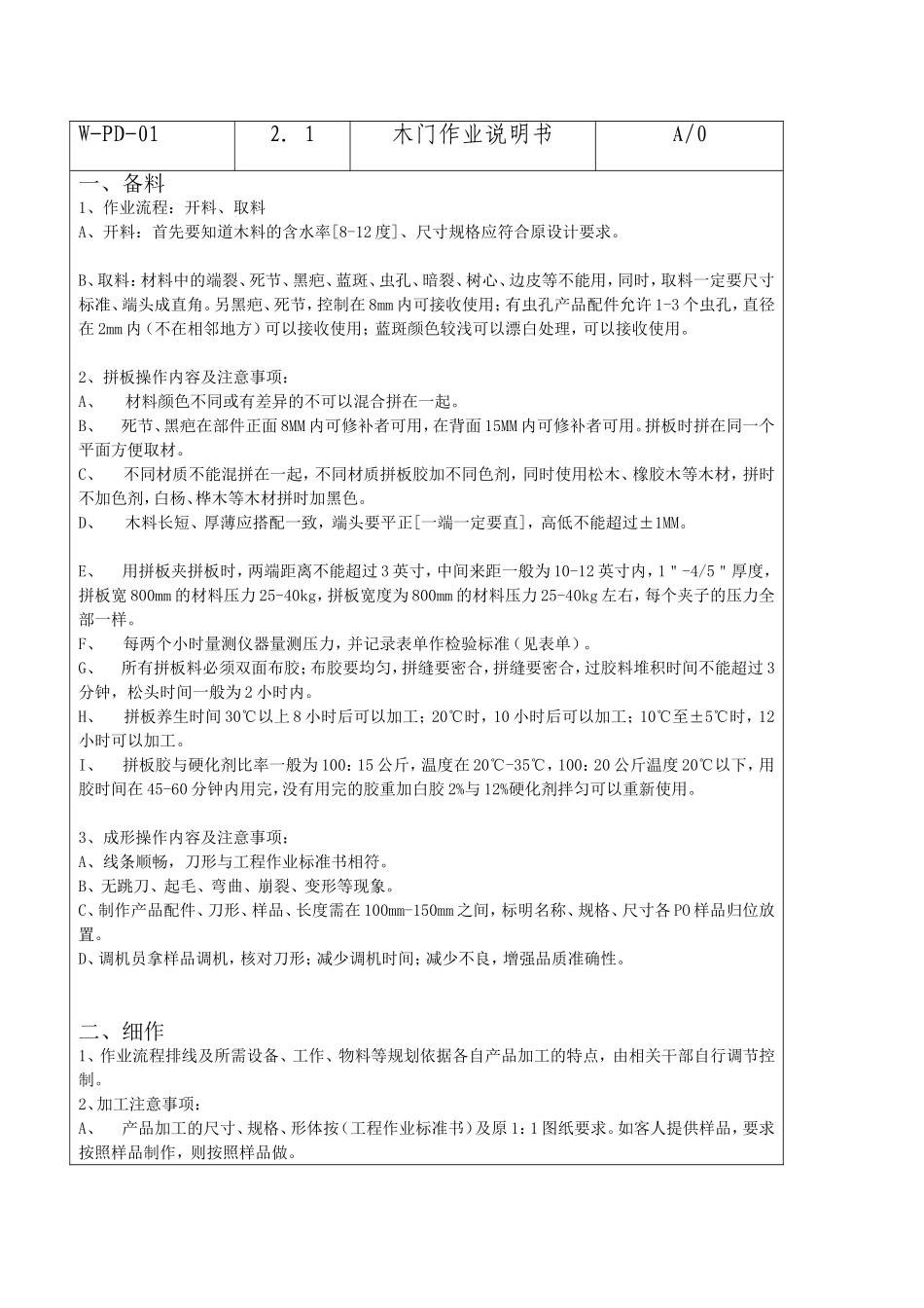
木门生产流程图细作组立砂磨IPQC木工线油漆(棕色)包装线QC备料PU底漆格丽斯QC底色整理终检代客验货包装装配五金入库出货PU底漆修格里斯业务订单工程部厂务部(生管)木材IQC领料烘烤IQCPU底漆面漆油漆(米白色)耐黄变白底漆白底漆QC硝基底漆三分光面漆中润投资集团艺匠工艺制品有限公司木门作业说明编制人:日期:审核人:日期:批准人:日期:文件编号章节号标题版本W-PD-012.1木门作业说明书A/0一、备料1、作业流程:开料、取料A、开料:首先要知道木料的含水率[8-12度]、尺寸规格应符合原设计要求。B、取料:材料中的端裂、死节、黑疤、蓝斑、虫孔、暗裂、树心、边皮等不能用,同时,取料一定要尺寸标准、端头成直角。另黑疤、死节,控制在8mm内可接收使用;有虫孔产品配件允许1-3个虫孔,直径在2mm内(不在相邻地方)可以接收使用;蓝斑颜色较浅可以漂白处理,可以接收使用。2、拼板操作内容及注意事项:A、材料颜色不同或有差异的不可以混合拼在一起。B、死节、黑疤在部件正面8MM内可修补者可用,在背面15MM内可修补者可用。拼板时拼在同一个平面方便取材。C、不同材质不能混拼在一起,不同材质拼板胶加不同色剂,同时使用松木、橡胶木等木材,拼时不加色剂,白杨、桦木等木材拼时加黑色。D、木料长短、厚薄应搭配一致,端头要平正[一端一定要直],高低不能超过±1MM。E、用拼板夹拼板时,两端距离不能超过3英寸,中间来距一般为10-12英寸内,1"-4/5"厚度,拼板宽800mm的材料压力25-40kg,拼板宽度为800mm的材料压力25-40kg左右,每个夹子的压力全部一样。F、每两个小时量测仪器量测压力,并记录表单作检验标准(见表单)。G、所有拼板料必须双面布胶;布胶要均匀,拼缝要密合,拼缝要密合,过胶料堆积时间不能超过3分钟,松头时间一般为2小时内。H、拼板养生时间30℃以上8小时后可以加工;20℃时,10小时后可以加工;10℃至±5℃时,12小时可以加工。I、拼板胶与硬化剂比率一般为100:15公斤,温度在20℃-35℃,100:20公斤温度20℃以下,用胶时间在45-60分钟内用完,没有用完的胶重加白胶2%与12%硬化剂拌匀可以重新使用。3、成形操作内容及注意事项:A、线条顺畅,刀形与工程作业标准书相符。B、无跳刀、起毛、弯曲、崩裂、变形等现象。C、制作产品配件、刀形、样品、长度需在100mm-150mm之间,标明名称、规格、尺寸各PO样品归位放置。D、调机员拿样品调机,核对刀形;减少调机时间;减少不良,增强品质准确性。二、细作1、作业流程排线及所需设备、工作、物料等规划依据各自产品加工的特点,由相关干部自行调节控制。2、加工注意事项:A、产品加工的尺寸、规格、形体按(工程作业标准书)及原1:1图纸要求。如客人提供样品,要求按照样品制作,则按照样品做。B、加工前做首件产品的确认,对批量生产前应试作产前样,整体组装无缺点后再进行批量生产,生产过程中随时与样品对照,并做产品结构试组。C、加工前,对刀、模、夹具先行检查,注意机器刀具上的每个配件,镙丝是否松动、变行。D、配件上模根据产品结构要求进行选料,定基准面上模到位牢固平衡。E、对调机、调模或加工过程中的不良品必须先置放在红色垫板上,然后再重新加工修补,绝对不能混在其中。F、工作台面干净、无杂物、无污染。G、物料摆放整齐,堆放高度不能超过1.2米,运输过程中要有护腊包好,产品取放应轻放,严禁拖、拉。H、配件材料含水率在8-12,对翘、变形及其他影响产品外观、结构等不良情形要选出,板料木纹朝上,质量较好的一面做正面。I、剪切定长:长度准确,裁切靠模到位,无斜切口,锯路光滑,细腻、无锯痕、毛边、撕裂、黑焦等J、钻孔:⑴、孔径、孔深、孔位等据《工程作业标准书》要求作业,孔径0.3±MM,孔深0.5±MM,孔距0.33±MM,对KT组装的产品应相当准确无误差。⑵、钻孔无开裂、崩缺,边缘无毛糙、木屑、注意穿透状况。⑶、有五金组装者应和五金相吻合。A、攻牙:⑴、攻牙要端正、牢固、无歪偏、松脱。⑵、攻牙距表面深度约为1.5mm。⑶、攻牙表面凸出、破裂等不良现象。⑷、内外牙要标准、无锈、无污迹。B、打立轴成形:⑴、刀形正确,加工无缺、无钝、无变形,上刀牢固,模具无缺损变...

1、当您付费下载文档后,您只拥有了使用权限,并不意味着购买了版权,文档只能用于自身使用,不得用于其他商业用途(如 [转卖]进行直接盈利或[编辑后售卖]进行间接盈利)。
2、本站所有内容均由合作方或网友上传,本站不对文档的完整性、权威性及其观点立场正确性做任何保证或承诺!文档内容仅供研究参考,付费前请自行鉴别。
3、如文档内容存在违规,或者侵犯商业秘密、侵犯著作权等,请点击“违规举报”。

碎片内容

木门生产流程

确认删除?
VIP
微信客服
  • 扫码咨询
会员Q群
  • 会员专属群点击这里加入QQ群
客服邮箱
回到顶部