电脑桌面
添加小米粒文库到电脑桌面
安装后可以在桌面快捷访问

焊接技术要点VIP免费

焊接技术要点_第1页
1/4
焊接技术要点_第2页
2/4
焊接技术要点_第3页
3/4
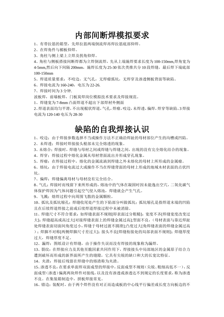
内部间断焊模拟要求1、有带拉筋的箱型,先焊拉筋两端倒流焊再焊拉筋底部仰焊。2、在焊角件与楣板仰焊。3、角柱与侧上梁上立焊及拐角仰焊。4、角柱与侧板搭接间断焊都为立焊倒流焊,先从上端施焊要求长度为100-150mm,焊角宽为4-5mm,然后向下间隔200mm,施焊长度为25-30依次类推共分10段焊缝,最后焊下端底部100-150mm5、焊道质量要求;不咬边,无气孔,无焊瘤弧坑,无焊穿及渗透侧板背面等缺陷。6、焊接电流为160-240,电压为22-26.7、焊接时间为3分钟.波板焊,前墙板焊,门板窝焊岗位模拟技术要求及焊接规范。1、焊缝宽为7-8mm凸面焊道不超出下部焊材外侧面2、焊道表面均匀平滑,不出现棍状焊道,气孔,焊瘤,咬边,未焊透,偏焊,焊穿等缺陷。3焊接电流为120-140电压为28-30缺陷的自我焊接认识1、咬边;由于焊接参数选择不当或操作方法不正确沿焊趾的母材部位产生的沟槽或凹陷。2、未焊透;焊接时焊接接头根部未完全熔透的现象。3、未熔合;焊接时,焊缝与母材之间或焊缝与焊缝之间,出现的没有完全熔化结合的现象。4、焊穿;焊接过程中熔化金属从母材背面流出并形成穿孔现象。5、焊瘤;在焊接过程中,熔化的金属流淌到焊缝之外未熔化的母材上所形成的金属瘤。6、熔坑;由于焊接电流过大或操作不当在焊缝背面的母材上形成的地域木材表面的点状凹坑。7、偏焊;焊缝偏离母材与母材没有完全结合。8、气孔;焊接时而残留下来所形成的,熔池中的气体在凝固时因未能逸出空穴,二氧化碳气体保护焊因为气体问题引起空气侵入熔池,焊缝就会产生气孔。9、飞溅;熔焊过程中向周围飞散的金属颗粒。10、弧坑及弧坑缩孔;焊缝收尾处产生的下陷部分叫做弧坑;弧坑缩孔是指焊道末端的凹陷且在后续焊道焊接之前或后续焊道焊接过程中未被消除。11、焊缝尺寸不符合要求;如焊缝表面不规则[即表面过分粗糙];宽度不齐[焊缝宽度改变过大];焊缝超高或高过大[对接焊缝表面上的焊缝金属过高];型面不良,(母材表面与靠近焊趾处焊缝表面切面间角度过小,焊缝于母材过渡不圆滑];凸度过大[角焊缝表面的焊缝金属过高);焊脚不对称[两侧焊脚尺寸差过大];接头不良[焊缝衔接处的局部表面不规则];焊缝厚度过大,焊缝厚度不足。12、漏焊:图纸设计有焊缝,由于操作失误而没有焊接的现象称为漏焊。13、裂纹:在焊接应力及其他至脆因素共同作用下,焊接接头中局部地区的金属原子结合力遭到破坏而形成的新界面所产生的缝隙,它具有尖锐的缺口和大的长宽比特征。14、夹渣:焊接后残留在焊缝中的熔渣称为夹渣。15、渗透不良:在要求单面焊双面成型的焊接中,反面成型不规则(尖锐、粗细高低不一),反面成型(渗透)偏离两块焊件对接线,以及没有渗透或渗透达不到规定的长度要求,称为渗透不良。在集装箱制造中,拼板焊接常见。16、错边:装配时,由于两个焊件没有对正而造成板的中心线平行偏差或长度方向板边的不齐。16、焊缝凹度过大:焊缝凹度过大时,易引起焊缝厚度不足。角件与角柱焊缝1、箱外:角柱侧焊脚尺寸5-12mm,角件侧焊脚尺寸3-4mm且不超过角件;箱内(含前后角柱及内角柱):焊脚尺寸5-8mm,且两焊脚尺寸均匀焊缝凸度不超过2mm;2、焊缝表面均匀、饱满、纹路细密清晰,型面良好(与母材过度圆滑),边缘整齐;转角处焊缝饱满包角且接头良好,没有任何焊接缺陷。拉筋焊接1、前角柱拉筋端头焊脚尺寸10-12mm,两侧7-9mm,两焊脚尺寸差不超过2mm,焊缝凸度小于2mm,焊缝表面均匀饱满,型面良好,无咬边,包角良好;2、后角柱拉筋焊脚尺寸5-8mm,焊缝凸度小于2mm;3、后角柱拉筋内侧焊缝接头连接较好(无较大的焊瘤),外侧焊缝不超出内角柱。前底角封板,前下梁加强板,防撞槽钢焊接标准1、焊脚尺寸3-5mm,两焊脚尺寸差不超过2mm,焊缝凸度小于2mm(截面形状类似于45度直角三角形,可稍许上凸,不允许有下凹);2、焊缝表面均匀,饱满,型面良好(与母材过渡圆滑)、边缘整齐,与其他焊缝连接良好;3、焊接缺陷修补良好。绳环焊接1、绳环焊脚尺寸4-7mm,焊缝凸度小于2mm;2、绳环在侧板侧焊缝无下凹且无缩孔,焊缝接头良好;3、此外没有飞溅及其他焊接缺陷。波纹板焊1、角件侧焊脚尺寸3-5mm,且不超出顶底...

1、当您付费下载文档后,您只拥有了使用权限,并不意味着购买了版权,文档只能用于自身使用,不得用于其他商业用途(如 [转卖]进行直接盈利或[编辑后售卖]进行间接盈利)。
2、本站所有内容均由合作方或网友上传,本站不对文档的完整性、权威性及其观点立场正确性做任何保证或承诺!文档内容仅供研究参考,付费前请自行鉴别。
3、如文档内容存在违规,或者侵犯商业秘密、侵犯著作权等,请点击“违规举报”。

碎片内容

焊接技术要点

您可能关注的文档

墨香书阁+ 关注
实名认证
内容提供者

热爱教学事业,对互联网知识分享很感兴趣

确认删除?
VIP
微信客服
  • 扫码咨询
会员Q群
  • 会员专属群点击这里加入QQ群
客服邮箱
回到顶部