电脑桌面
添加小米粒文库到电脑桌面
安装后可以在桌面快捷访问

针刺技术在CC复合材料中的应用VIP免费

针刺技术在CC复合材料中的应用_第1页
1/5
针刺技术在CC复合材料中的应用_第2页
2/5
针刺技术在CC复合材料中的应用_第3页
3/5
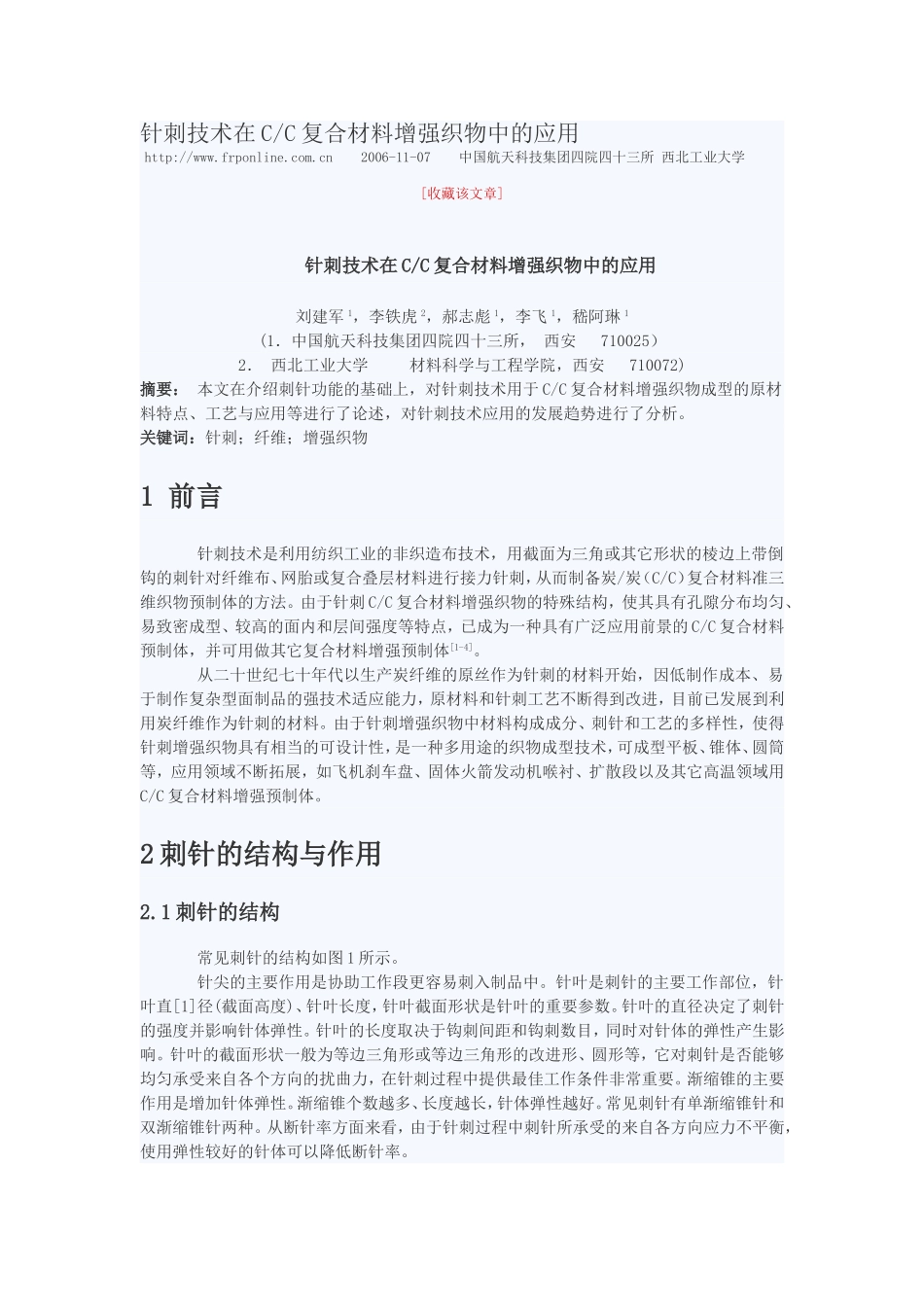
针刺技术在C/C复合材料增强织物中的应用http://www.frponline.com.cn2006-11-07中国航天科技集团四院四十三所西北工业大学[收藏该文章]针刺技术在C/C复合材料增强织物中的应用刘建军1,李铁虎2,郝志彪1,李飞1,嵇阿琳1(1.中国航天科技集团四院四十三所,西安710025)2.西北工业大学材料科学与工程学院,西安710072)摘要:本文在介绍刺针功能的基础上,对针刺技术用于C/C复合材料增强织物成型的原材料特点、工艺与应用等进行了论述,对针刺技术应用的发展趋势进行了分析。关键词:针刺;纤维;增强织物1前言针刺技术是利用纺织工业的非织造布技术,用截面为三角或其它形状的棱边上带倒钩的刺针对纤维布、网胎或复合叠层材料进行接力针刺,从而制备炭/炭(C/C)复合材料准三维织物预制体的方法。由于针刺C/C复合材料增强织物的特殊结构,使其具有孔隙分布均匀、易致密成型、较高的面内和层间强度等特点,已成为一种具有广泛应用前景的C/C复合材料预制体,并可用做其它复合材料增强预制体[1-4]。从二十世纪七十年代以生产炭纤维的原丝作为针刺的材料开始,因低制作成本、易于制作复杂型面制品的强技术适应能力,原材料和针刺工艺不断得到改进,目前已发展到利用炭纤维作为针刺的材料。由于针刺增强织物中材料构成成分、刺针和工艺的多样性,使得针刺增强织物具有相当的可设计性,是一种多用途的织物成型技术,可成型平板、锥体、圆筒等,应用领域不断拓展,如飞机刹车盘、固体火箭发动机喉衬、扩散段以及其它高温领域用C/C复合材料增强预制体。2刺针的结构与作用2.1刺针的结构常见刺针的结构如图1所示。针尖的主要作用是协助工作段更容易刺入制品中。针叶是刺针的主要工作部位,针叶直[1]径(截面高度)、针叶长度,针叶截面形状是针叶的重要参数。针叶的直径决定了刺针的强度并影响针体弹性。针叶的长度取决于钩刺间距和钩刺数目,同时对针体的弹性产生影响。针叶的截面形状一般为等边三角形或等边三角形的改进形、圆形等,它对刺针是否能够均匀承受来自各个方向的扰曲力,在针刺过程中提供最佳工作条件非常重要。渐缩锥的主要作用是增加针体弹性。渐缩锥个数越多、长度越长,针体弹性越好。常见刺针有单渐缩锥针和双渐缩锥针两种。从断针率方面来看,由于针刺过程中刺针所承受的来自各方向应力不平衡,使用弹性较好的针体可以降低断针率。图1刺针的结构钩刺是刺针携带纤维的部位,是刺针最重要的部位。依据钩刺间距大小,刺针可分为R、M、C、F、S型,间距大小决定了纤维相互缠结程度和阻力大小。钩刺形状主要采用三维成形的HL和RF形,在加工时修圆边缘,以减少对纤维的损伤,延长刺针寿命。钩槽深度、钩槽长度、齿突高度和下切角度是钩刺的重要参数,它决定了钩刺每次针刺所能握持的纤维数量,进而决定了针刺时引入纤维束中纤维的数量,它对于预制体的力学性能起决定作用,同时也影响预制体的平整度。图2钩刺结构因此,刺针的选用应确保针体具有足够的刚性,同时应兼具一定的韧性和弹性,合理的棱边齿数、齿距以及合理的钩刺几何形状及参数。2.2刺针的作用刺针经过反复穿刺,把部分水平纤维通过钩刺的“携带”作用引入到垂直方向上,这些纤维与水平方向上的纤维相互缠结、相互约束,形成了具有一定强度和独特结构的预制体。钩刺穿刺网胎时首先接触的是网胎表面层纤维,此时钩刺的抓取、容纳能力最强,随着针刺深度的增加,钩槽逐步为网胎表面层纤维所充满,继续下刺,钩刺的握持能力便明显下降。对于针叶上各钩刺,由于位置关系,进入网胎的次序有先有后,所面对的网胎结构也因前面钩刺对网胎的作用而不同,接触各层次纤维的机率不同,在一定针刺深度下,先进入纤网的钩刺到达的位置较深,所携带的纤维转移程度也较大[5-6]。刺针钩刺在对网胎中纤维抓取、携带的过程中同时存在着对纤维的损伤。钩刺将直接切断、划伤与之接触的平面内纤维。对于所引入的纤维,随针刺深度的增加,钩刺所握持的纤维受到的牵拉力、挤压力不断增大,钩刺的棱角、毛刺对纤维也出现较大的损伤。纤维过多的损伤甚至断裂,直接影响预制体的结构和性能,在提高纤维转移数量的同时应尽量避免纤维损伤。一般来...

1、当您付费下载文档后,您只拥有了使用权限,并不意味着购买了版权,文档只能用于自身使用,不得用于其他商业用途(如 [转卖]进行直接盈利或[编辑后售卖]进行间接盈利)。
2、本站所有内容均由合作方或网友上传,本站不对文档的完整性、权威性及其观点立场正确性做任何保证或承诺!文档内容仅供研究参考,付费前请自行鉴别。
3、如文档内容存在违规,或者侵犯商业秘密、侵犯著作权等,请点击“违规举报”。

碎片内容

针刺技术在CC复合材料中的应用

墨香书阁+ 关注
实名认证
内容提供者

热爱教学事业,对互联网知识分享很感兴趣

相关文档

确认删除?
VIP
微信客服
  • 扫码咨询
会员Q群
  • 会员专属群点击这里加入QQ群
客服邮箱
回到顶部