电脑桌面
添加小米粒文库到电脑桌面
安装后可以在桌面快捷访问

会计薪酬方案设计VIP免费

会计薪酬方案设计_第1页
1/11
会计薪酬方案设计_第2页
2/11
会计薪酬方案设计_第3页
3/11
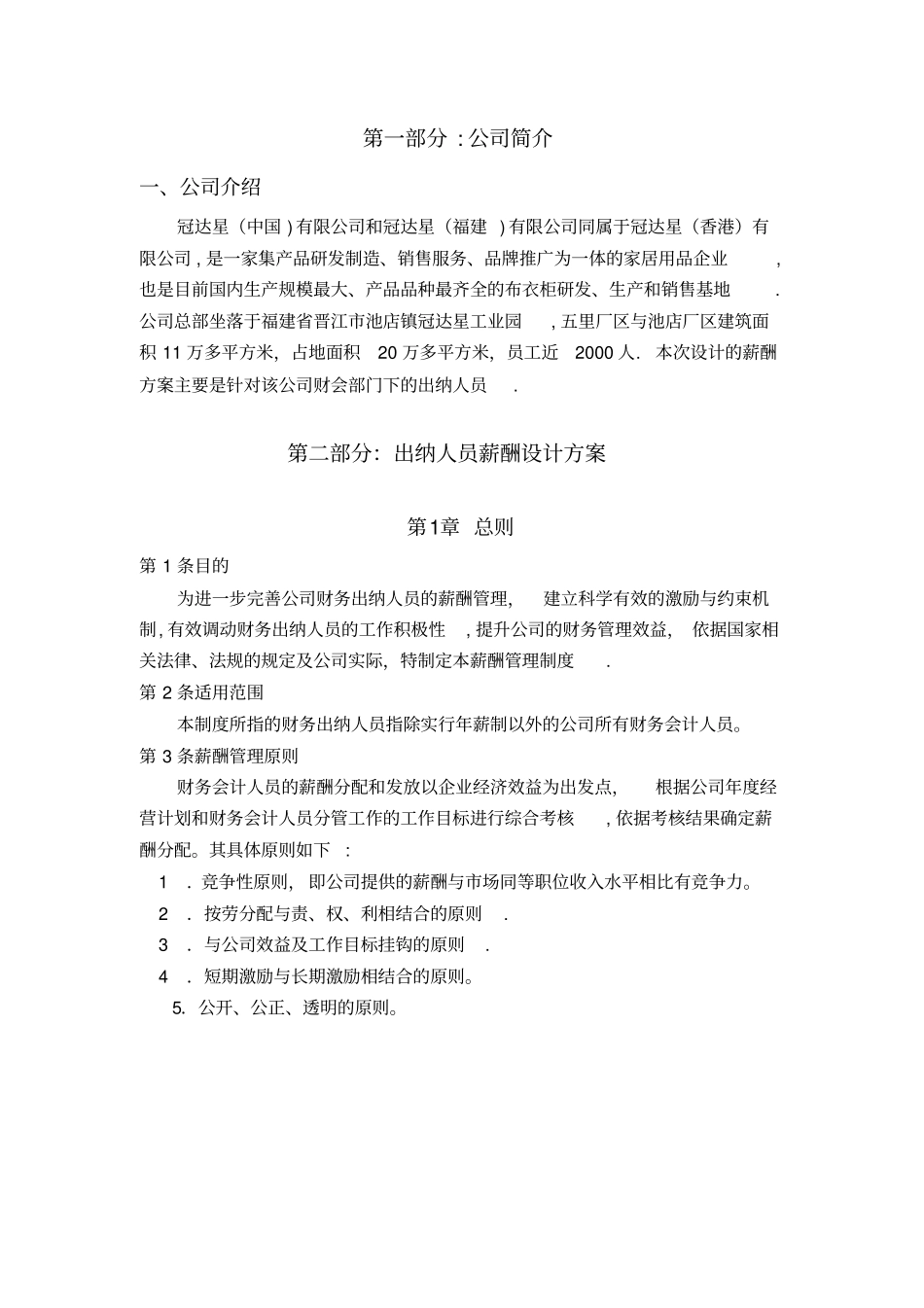
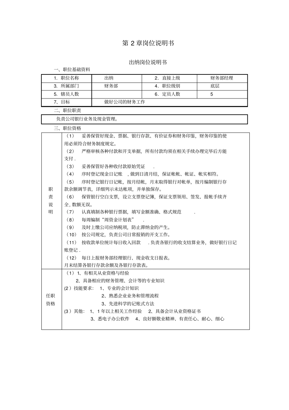
目录第一部分:公司简介一、公司介绍第二部分:出纳人员薪酬设计方案第一章总则第二章岗位说明书第三章出纳的薪酬构成及内容第四章薪酬定薪、发放与调整第五章财务出纳人员绩效考核表第六章特别工资调整及工资发放第七章附则第一部分:公司简介一、公司介绍冠达星(中国)有限公司和冠达星(福建)有限公司同属于冠达星(香港)有限公司,是一家集产品研发制造、销售服务、品牌推广为一体的家居用品企业,也是目前国内生产规模最大、产品品种最齐全的布衣柜研发、生产和销售基地.公司总部坐落于福建省晋江市池店镇冠达星工业园,五里厂区与池店厂区建筑面积11万多平方米,占地面积20万多平方米,员工近2000人.本次设计的薪酬方案主要是针对该公司财会部门下的出纳人员.第二部分:出纳人员薪酬设计方案第1章总则第1条目的为进一步完善公司财务出纳人员的薪酬管理,建立科学有效的激励与约束机制,有效调动财务出纳人员的工作积极性,提升公司的财务管理效益,依据国家相关法律、法规的规定及公司实际,特制定本薪酬管理制度.第2条适用范围本制度所指的财务出纳人员指除实行年薪制以外的公司所有财务会计人员。第3条薪酬管理原则财务会计人员的薪酬分配和发放以企业经济效益为出发点,根据公司年度经营计划和财务会计人员分管工作的工作目标进行综合考核,依据考核结果确定薪酬分配。其具体原则如下:1.竞争性原则,即公司提供的薪酬与市场同等职位收入水平相比有竞争力。2.按劳分配与责、权、利相结合的原则.3.与公司效益及工作目标挂钩的原则.4.短期激励与长期激励相结合的原则。5.公开、公正、透明的原则。第2章岗位说明书出纳岗位说明书一、职位基础资料1.职位名称出纳2.直接上级财务部经理3.所属部门财务部4.职位级别底层5.辖员人数6.定员人数57、目标做好公司的财务工作二、职位职责负责公司银行业务及现金管理。三、职位资格职责说明(1)妥善保管好现金、票据、银行存款、有价证券和财务印鉴,财务印鉴的使用必须符合财务制度规定。(2)严格审核各种付款和开支单据,所有付款均须在相关手续办理完毕后方能支付.(3)妥善保管好各种收付款原始凭证.(4)序时登记现金日记账,做到日清月结,保证帐帐、帐证、帐实相符。(5)序时登记银行日记帐,按月结帐,月末取得银行对帐单,按月编制银行存款余额调节表,详细列示未达帐项,并单独保存。(6)保管银行空白支票,设立支票登记簿,保证支票领用、签发、报帐手续齐全,数额无误。(7)认真填制各种银行票据,填写金额准确、格式规范.(8)每周编制“周资金计划表”.(9)及时上缴公司应纳税项,防止滞纳金的产生。(10)按公司规定,负责公司日常报销的开支工作。(11)按收款单位统计每日收入回款.负责各银行的收支结算业务,做好银行日记账登记.(12)每日上报财务部经理银行、现金收支日报表。月末结算各银行存款余额及各银行存款表。任职资格(1)1、有相关从业资格与经验2、具备相应的财务管理、会计等的专业知识(2)技能要求:1、专业的会计知识2、熟悉企业业务和管理流程3、先进科学的记账式方法(3)其他:1、1年以上相关工作经验2、具备会计从业资格证书3、悉电子办公软件4、良好额敬业精神、有责任心、耐心、细心第3章出纳的薪酬构成及内容一)出纳人员试用期薪酬构成企业一般员工试用期为1~6个月不等,具体时间长短根据所在岗位而定.员工试用期工资为转正后工资的70%~80%,试用期内不享受正式员工所发放的各类补贴。据调查(电话访谈)在该公司上班的出纳人员现行的薪酬方案为基本工资2000+加班费(每小时6元)+五险一金二)正式员工出纳人员薪酬构成一、基本工资基本工资=基本生活费+学历职称工资+工龄工资+福利性补贴(1)基本生活费:参照厦门市最低生活费,并随晋江市最低生活费的调整而调整,基本生活费为760元.(2)学历职称工资:学历职称工资是结合财务会计人员的职业特性,根据不同学历和职称的价值进行比较,并遵循就高不就低的原则而确定。不同学历和职称员工的具体工资额可通过附表一查出。附表一:学历职称工资标准(单位:元)高级会计师注册会计师会计师助理会计师无职称硕士及以上350350300250200全日制...

1、当您付费下载文档后,您只拥有了使用权限,并不意味着购买了版权,文档只能用于自身使用,不得用于其他商业用途(如 [转卖]进行直接盈利或[编辑后售卖]进行间接盈利)。
2、本站所有内容均由合作方或网友上传,本站不对文档的完整性、权威性及其观点立场正确性做任何保证或承诺!文档内容仅供研究参考,付费前请自行鉴别。
3、如文档内容存在违规,或者侵犯商业秘密、侵犯著作权等,请点击“违规举报”。

碎片内容

会计薪酬方案设计

您可能关注的文档

确认删除?
VIP
微信客服
  • 扫码咨询
会员Q群
  • 会员专属群点击这里加入QQ群
客服邮箱
回到顶部