电脑桌面
添加小米粒文库到电脑桌面
安装后可以在桌面快捷访问

内科护理技术岗位绩效考核方案岗位职责工作流程VIP免费

内科护理技术岗位绩效考核方案岗位职责工作流程_第1页
1/20
内科护理技术岗位绩效考核方案岗位职责工作流程_第2页
2/20
内科护理技术岗位绩效考核方案岗位职责工作流程_第3页
3/20
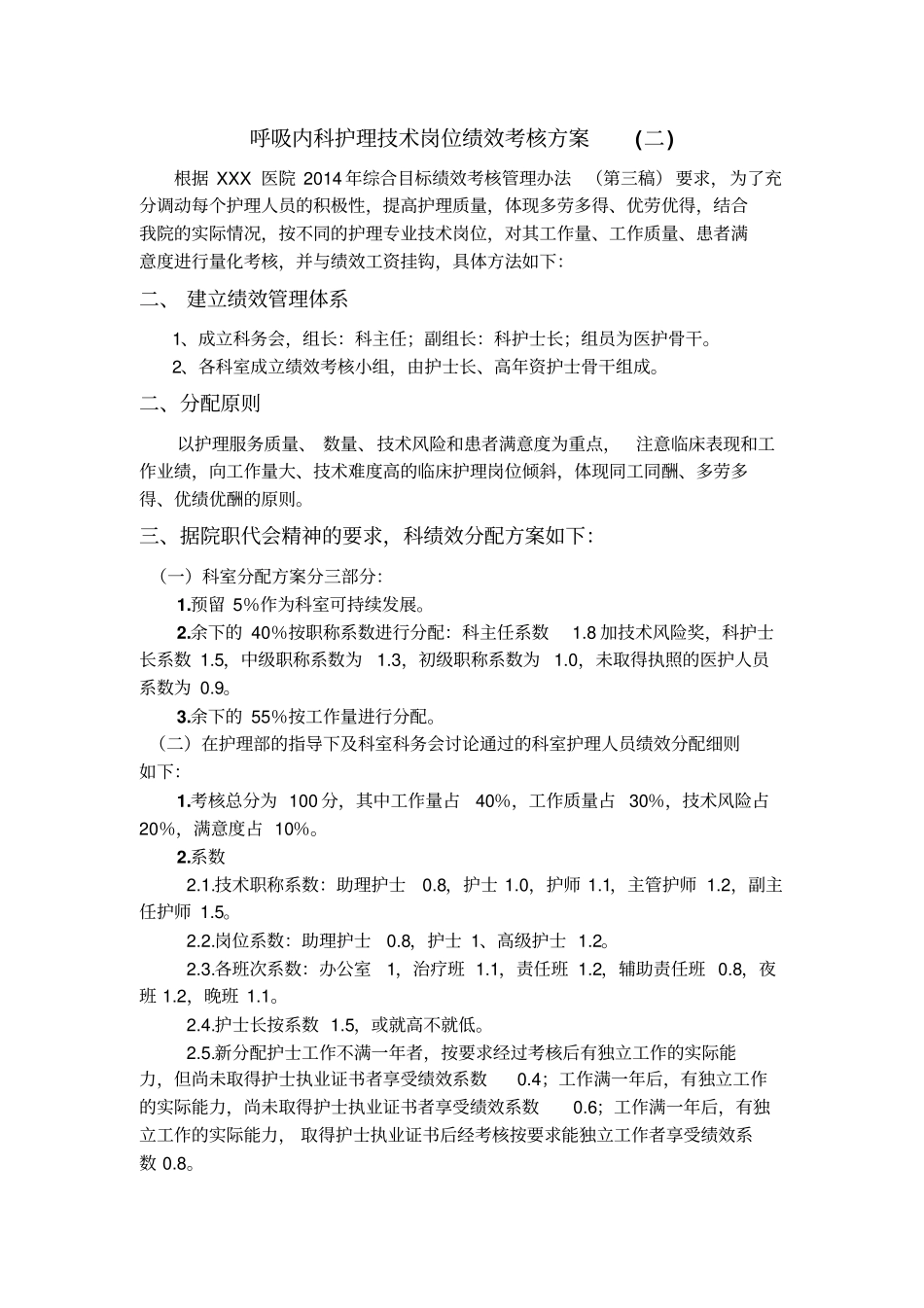
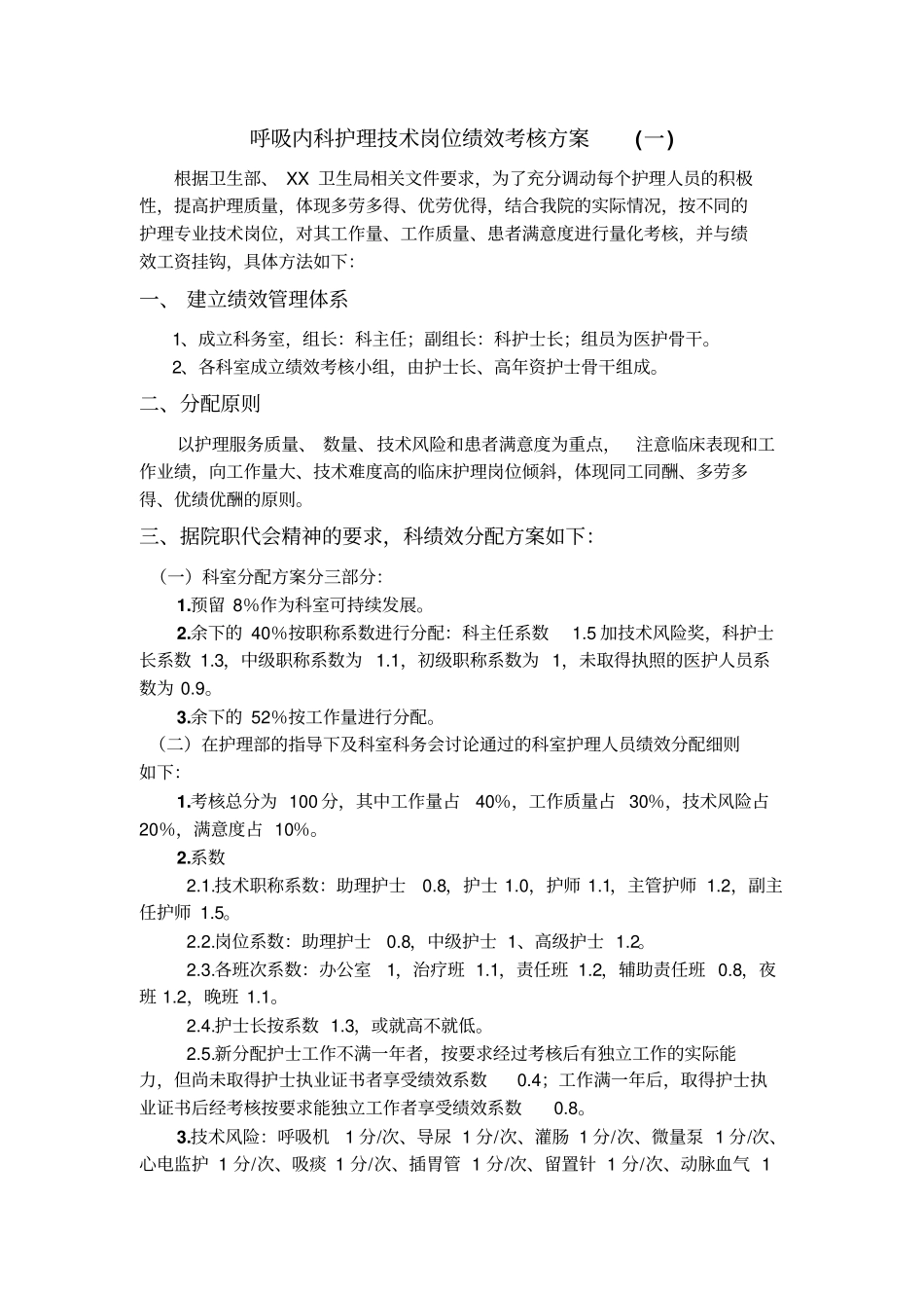
呼吸内科护理技术岗位绩效考核方案(一)根据卫生部、XX卫生局相关文件要求,为了充分调动每个护理人员的积极性,提高护理质量,体现多劳多得、优劳优得,结合我院的实际情况,按不同的护理专业技术岗位,对其工作量、工作质量、患者满意度进行量化考核,并与绩效工资挂钩,具体方法如下:一、建立绩效管理体系1、成立科务室,组长:科主任;副组长:科护士长;组员为医护骨干。2、各科室成立绩效考核小组,由护士长、高年资护士骨干组成。二、分配原则以护理服务质量、数量、技术风险和患者满意度为重点,注意临床表现和工作业绩,向工作量大、技术难度高的临床护理岗位倾斜,体现同工同酬、多劳多得、优绩优酬的原则。三、据院职代会精神的要求,科绩效分配方案如下:(一)科室分配方案分三部分:1.预留8%作为科室可持续发展。2.余下的40%按职称系数进行分配:科主任系数1.5加技术风险奖,科护士长系数1.3,中级职称系数为1.1,初级职称系数为1,未取得执照的医护人员系数为0.9。3.余下的52%按工作量进行分配。(二)在护理部的指导下及科室科务会讨论通过的科室护理人员绩效分配细则如下:1.考核总分为100分,其中工作量占40%,工作质量占30%,技术风险占20%,满意度占10%。2.系数2.1.技术职称系数:助理护士0.8,护士1.0,护师1.1,主管护师1.2,副主任护师1.5。2.2.岗位系数:助理护士0.8,中级护士1、高级护士1.2。2.3.各班次系数:办公室1,治疗班1.1,责任班1.2,辅助责任班0.8,夜班1.2,晚班1.1。2.4.护士长按系数1.3,或就高不就低。2.5.新分配护士工作不满一年者,按要求经过考核后有独立工作的实际能力,但尚未取得护士执业证书者享受绩效系数0.4;工作满一年后,取得护士执业证书后经考核按要求能独立工作者享受绩效系数0.8。3.技术风险:呼吸机1分/次、导尿1分/次、灌肠1分/次、微量泵1分/次、心电监护1分/次、吸痰1分/次、插胃管1分/次、留置针1分/次、动脉血气1分/次、静脉输血1分/次。4.满意度:患者口头表扬1分/次、表扬信2分/次、锦旗3分/次;投诉扣3分/次、不满意扣1分/次。5.工作质量:详见护士长每日护理质量检查。6.加分情况:(1)责任组长(责1、责3)每月加100元,责5每月加50元(管2楼所有病人)。(2)参加各类比赛获奖者100元/人/次。(3)发表国家级沦为者:第一作者300元/人/次,第二作者200元/人/次,第三作者100元/人/次;发表省级论文者:第一作者200元/人/次,第二作者100元/人/次,第三作者50元/人/次。7.减分情况:工作质量不达标者扣3分,发生一般差错扣5分,发生严重差错扣10分。呼吸内科2013年1月呼吸内科护理技术岗位绩效考核方案(二)根据XXX医院2014年综合目标绩效考核管理办法(第三稿)要求,为了充分调动每个护理人员的积极性,提高护理质量,体现多劳多得、优劳优得,结合我院的实际情况,按不同的护理专业技术岗位,对其工作量、工作质量、患者满意度进行量化考核,并与绩效工资挂钩,具体方法如下:二、建立绩效管理体系1、成立科务会,组长:科主任;副组长:科护士长;组员为医护骨干。2、各科室成立绩效考核小组,由护士长、高年资护士骨干组成。二、分配原则以护理服务质量、数量、技术风险和患者满意度为重点,注意临床表现和工作业绩,向工作量大、技术难度高的临床护理岗位倾斜,体现同工同酬、多劳多得、优绩优酬的原则。三、据院职代会精神的要求,科绩效分配方案如下:(一)科室分配方案分三部分:1.预留5%作为科室可持续发展。2.余下的40%按职称系数进行分配:科主任系数1.8加技术风险奖,科护士长系数1.5,中级职称系数为1.3,初级职称系数为1.0,未取得执照的医护人员系数为0.9。3.余下的55%按工作量进行分配。(二)在护理部的指导下及科室科务会讨论通过的科室护理人员绩效分配细则如下:1.考核总分为100分,其中工作量占40%,工作质量占30%,技术风险占20%,满意度占10%。2.系数2.1.技术职称系数:助理护士0.8,护士1.0,护师1.1,主管护师1.2,副主任护师1.5。2.2.岗位系数:助理护士0.8,护士1、高级护士1.2。2.3.各班次系数:办公室1,治疗班1.1,责任班1.2,辅助责任班0.8,夜班1.2,晚班1.1。2.4....

1、当您付费下载文档后,您只拥有了使用权限,并不意味着购买了版权,文档只能用于自身使用,不得用于其他商业用途(如 [转卖]进行直接盈利或[编辑后售卖]进行间接盈利)。
2、本站所有内容均由合作方或网友上传,本站不对文档的完整性、权威性及其观点立场正确性做任何保证或承诺!文档内容仅供研究参考,付费前请自行鉴别。
3、如文档内容存在违规,或者侵犯商业秘密、侵犯著作权等,请点击“违规举报”。

碎片内容

内科护理技术岗位绩效考核方案岗位职责工作流程

确认删除?
VIP
微信客服
  • 扫码咨询
会员Q群
  • 会员专属群点击这里加入QQ群
客服邮箱
回到顶部