电脑桌面
添加小米粒文库到电脑桌面
安装后可以在桌面快捷访问

数据库实验——数据库的完整性VIP免费

数据库实验——数据库的完整性_第1页
1/6
数据库实验——数据库的完整性_第2页
2/6
数据库实验——数据库的完整性_第3页
3/6
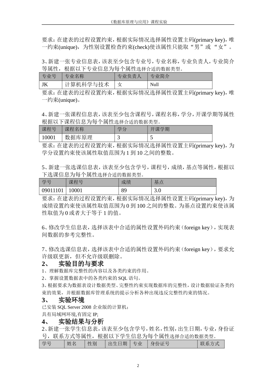
《数据库原理与应用》课程实验数据库原理与应用实验报告题目:数据库的完整性学号:________________姓名:________________教师:________________实验题目数据库的完整性1、实验内容理解以下几张表的内容,根据实际情况设计属性名、数据类型、及各种完整性约束(primarykey、foreignkey、notnull、unique、check),用数据定义语言实现,然后设计实验数据验证约束的效果,当操作违反了完整性约束条件时,数据库管理系统是如何处理的。1、创建数据库S_T。2、新建一张学生信息表,该表至少包含学号,姓名,性别,出生日期,专业,身份证号,联系方式等属性,根据以下学生信息为每个属性选择合适的数据类型。学号姓名性别出生日期专业身份证号联系方式09011101李彤女1989-6-5JK33020319890605234X6542341《数据库原理与应用》课程实验要求:在建表的过程设置约束,根据实际情况选择属性设置主码(primarykey),唯一约束(unique),为性别设置检查约束(check)使该属性只能取“男”或“女”。3、新建一张专业信息表,该表至少包含专业号,专业名称,专业负责人,专业简介等属性,根据以下专业信息为每个属性选择合适的数据类型。专业号专业名称专业负责人专业简介JK计算机科学与技术女Null要求:在建表的过程设置约束,根据实际情况选择属性设置主码(primarykey),唯一约束(unique)。4、新建一张课程信息表,该表至少包含课程号,课程名称,学分,开课学期等属性根据以下课程信息为每个属性选择合适的数据类型。课程号课程名称学分开课学期10001数据库原理35要求:在建表的过程设置约束,根据实际情况选择属性设置主码(primarykey),为学分设置约束使该属性取值范围为1到10之间的整数。5、新建一张选课信息表,该表至少包含学号,课程号,成绩,基点等属性,根据以下选课信息为每个属性选择合适的数据类型。学号课程号成绩基点0901110110001893.0要求:在建表的过程设置约束,根据实际情况选择属性设置主码(primarykey),为成绩设置约束使该属性取值范围为0到100之间的整数。为基点设置约束使该属性取值为0或者大于等于1的值。6、修改学生信息表,选择该表中合适的属性设置外码约束(foreignkey),实现表间数据的参考完整性。7、修改选课信息表,选择该表中合适的属性设置外码约束(foreignkey),要求允许级联更新,但不允许级联删除。2、实验目的与要求1、理解数据库完整性的内容以及各类约束的作用。2、掌握设置数据表中的各类约束的SQL语句。3、根据要求为数据表设计数据类型、完整性约束实现数据库的完整性,设计数据验证各类约束的效果,并根据数据库管理系统的提示分析各种出现违反完整性约束的情况。3、实验环境已安装SQLServer2008企业版的计算机;具有局域网环境,有固定IP;4、实验结果与分析2、新建一张学生信息表,该表至少包含学号,姓名,性别,出生日期,专业,身份证号,联系方式等属性,根据以下学生信息为每个属性选择合适的数据类型。学号姓名性别出生日期专业身份证号联系方式2《数据库原理与应用》课程实验09011101李彤女1989-6-5JK33020319890605234X654234要求:在建表的过程设置约束,根据实际情况选择属性设置主码(primarykey),唯一约束(unique),为性别设置检查约束(check)使该属性只能取“男”或“女”。createtablestudent(snochar(9)primarykey,snamevarchar(20),ssexchar(2)check(ssexin('男','女')),sbirthdate,sdeptvarchar(10),sidchar(18)unique,sphonevarchar(20))3、新建一张专业信息表,该表至少包含专业号,专业名称,专业负责人,专业简介等属性,根据以下专业信息为每个属性选择合适的数据类型。专业号专业名称专业负责人专业简介JK计算机科学与技术女Null要求:在建表的过程设置约束,根据实际情况选择属性设置主码(primarykey),唯一约束(unique)。createtabledept(dnovarchar(10)primarykey,dnamevarchar(20)unique,drpanamevarchar(20),ddescribvarchar(50))4、新建一张课程信息表,该表至少包含课程号,课程名称,学分,开课学期等属性根据以下课程信息为每个属性选择合适的数据类型。课程号课程名称学分开课学期10001数据库原理35要求:在建...

1、当您付费下载文档后,您只拥有了使用权限,并不意味着购买了版权,文档只能用于自身使用,不得用于其他商业用途(如 [转卖]进行直接盈利或[编辑后售卖]进行间接盈利)。
2、本站所有内容均由合作方或网友上传,本站不对文档的完整性、权威性及其观点立场正确性做任何保证或承诺!文档内容仅供研究参考,付费前请自行鉴别。
3、如文档内容存在违规,或者侵犯商业秘密、侵犯著作权等,请点击“违规举报”。

碎片内容

数据库实验——数据库的完整性

书海行舟+ 关注
实名认证
内容提供者

热爱教学事业,对互联网知识分享很感兴趣

确认删除?
VIP
微信客服
  • 扫码咨询
会员Q群
  • 会员专属群点击这里加入QQ群
客服邮箱
回到顶部